Agamemnon

In Greek mythology, Agamemnon (/æɡəˈmɛmnɒn/; Greek: Ἀγαμέμνων from *Ἀγαμέδμων [from ἄγαν, "very much" and μέδομαι, "think on"],[1] "very steadfast") was the son of King Atreus and Queen Aerope of Mycenae, the brother of Menelaus, the husband of Clytemnestra and the father of Iphigenia, Electra or Laodike (Λαοδίκη), Orestes and Chrysothemis.[2] Mythical legends make him the king of Mycenae or Argos, thought to be different names for the same area. When Helen, the wife of Menelaus, was taken to Troy by Paris, Agamemnon commanded the united Greek armed forces in the ensuing Trojan War.
Upon Agamemnon's return from Troy, he was murdered (according to the oldest surviving account, Odyssey 11.409–11) by Aegisthus, the lover of his wife, Clytemnestra. In old versions of the story, the scene of the murder, when it is specified, is usually the house of Aegisthus, who has not taken up residence in Agamemnon's palace, and it involves an ambush and the deaths of Agamemnon's followers as well.[3] In some later versions Clytemnestra herself does the killing, or they act together as accomplices, killing Agamemnon in his own home.
Historical prototype
Hittite sources mention URUAkagamunaš, ruler of URUAhhiyawa (land of Achaeans) in the 14th century BC.[4][5] This is a possible prototype of the Agamemnon of mythology.
Early life
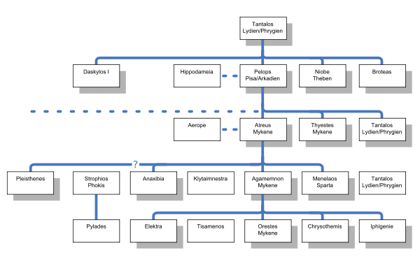
Atreus, Agamemnon's father, murdered the children of his twin brother Thyestes and fed them to Thyestes after discovering Thyestes' adultery with his wife Aerope. Thyestes fathered Aegisthus with his own daughter, Pelopia, and this son vowed gruesome revenge on Atreus' children. Aegisthus successfully murdered Atreus and restored his father to the throne. Aegisthus took possession of the throne of Mycenae and jointly ruled with Thyestes. During this period Agamemnon and his brother, Menelaus, took refuge with Tyndareus, King of Sparta. There they respectively married Tyndareus' daughters Clytemnestra and Helen. Agamemnon and Clytemnestra had four children: one son, Orestes, and three daughters, Iphigenia, Electra and Chrysothemis. Menelaus succeeded Tyndareus in Sparta, while Agamemnon, with his brother's assistance, drove out Aegisthus and Thyestes to recover his father's kingdom. He extended his dominion by conquest and became the most powerful prince in Greece.[6]
Agamemnon's family history had been tarnished by rape, murder, incest, and treachery, consequences of the heinous crime perpetrated by his ancestor, Tantalus, and then of a curse placed upon Pelops, son of Tantalus, by Myrtilus, whom he had murdered. Thus misfortune hounded successive generations of the House of Atreus, until atoned by Orestes in a court of justice held jointly by humans and gods.
Trojan War
Agamemnon gathered the reluctant Greek forces to sail for Troy. Preparing to depart from Aulis, which was a port in Boeotia, Agamemnon's army incurred the wrath of the goddess Artemis. There are several reasons throughout myth for such wrath: in Aeschylus' play Agamemnon, Artemis is angry for the young men who will die at Troy, whereas in Sophocles' Electra, Agamemnon has slain an animal sacred to Artemis, and subsequently boasted that he was Artemis' equal in hunting. Misfortunes, including a plague and a lack of wind, prevented the army from sailing. Finally, the prophet Calchas announced that the wrath of the goddess could only be propitiated by the sacrifice of Agamemnon's daughter Iphigenia. Classical dramatisations differ on how willing either father or daughter was to this fate, some include such trickery as claiming she was to be married to Achilles, but Agamemnon did eventually sacrifice Iphigenia. Her death appeased Artemis, and the Greek army set out for Troy. Several alternatives to the human sacrifice have been presented in Greek mythology. Other sources, such as Iphigenia at Aulis, claim that Agamemnon was prepared to kill his daughter, but that Artemis accepted a deer in her place, and whisked her away to Tauris in the Crimean Peninsula. Hesiod said she became the goddess Hecate.
Agamemnon was the commander-in-chief of the Greeks during the Trojan War. During the fighting, Agamemnon killed Antiphus and fifteen other Trojan soldiers.[7] The Iliad tells the story about the quarrel between Agamemnon and Achilles in the final year of the war. Following one of the Achaean Army's raids, Chryseis, daughter of Chryses, one of Apollo's priests, was taken as a war prize by Agamemnon. Chryses pleaded with Agamemnon to free his daughter but was met with little success. Chryses then prayed to Apollo for the safe return of his daughter, which Apollo responded to by unleashing a plague over the Achaean Army. After learning from the Prophet Calchas that the plague could be dispelled by returning Chryseis to her father, Agamemnon reluctantly agreed and released his prize. However, as compensation for his lost prize, Agamemnon demanded a new prize. As a result, Agamemnon stole an attractive slave called Briseis, one of the spoils of war, from Achilles.[8] Achilles, the greatest warrior of the age, withdrew from battle in response to Agamemnon's supposedly evil deed and allegedly put the Greek armies at risk of losing the war. Agamemnon, having realized Achilles's importance in winning the war against the Trojan Army, sent ambassadors begging for Achilles to return, offering him riches and the hand of his daughter in marriage, but Achilles refused, only being spurred back into action when his closest friend, Patroclus, is killed in battle.
Although not the equal of Achilles in bravery, Agamemnon was a representative of "kingly authority". As commander-in-chief, he summoned the princes to the council and led the army in battle. He was the sole fighter on the field, and he fought on until he was wounded and forced to withdraw to his tent. His chief fault was his overwhelming haughtiness; an over-exalted opinion of his position that led him to insult Chryses and Achilles, thereby bringing great disaster upon the Greeks.[6]
After the capture of Troy, Cassandra, the doomed prophetess and daughter of Priam, fell to Agamemnon's lot in the distribution of the prizes of war.[6]
Return to Greece

After a stormy voyage, Agamemnon and Cassandra either landed in Argolis, or were blown off course and landed in Aegisthus' country. Clytemnestra, Agamemnon's wife, had taken Aegisthus, son of Thyestes, as a lover. When Agamemnon came home he was slain by either Aegisthus (in the oldest versions of the story)[9] or Clytemnestra. According to the accounts given by Pindar and the tragedians, Agamemnon was slain in a bath by his wife alone, a blanket of cloth or a net having first been thrown over him to prevent resistance.[10] Clytemnestra also killed Cassandra. Her jealousy of Cassandra, and her wrath at the sacrifice of Iphigenia and at Agamemnon's having gone to war over Helen of Troy, are said to have been the motives for her crime. [6] Aegisthus and Clytemnestra then ruled Agamemnon's kingdom for a time, Aegisthus claiming his right of revenge for Agamemnon's father Atreus having fed Thyestes his own children (Thyestes then crying out "So perish all the race of Pleisthenes!",[11] thus explaining Aegisthus' action as justified by his father's curse).
Agamemnon's son Orestes later avenged his father's murder, with the help or encouragement of his sister Electra, by murdering Aegisthus and Clytemnestra (his own mother), thereby inciting the wrath of the Erinyes (English: the Furies), winged goddesses who tracked down egregiously impious wrongdoers with their hounds' noses and drove them to insanity.
Genealogy

Other stories
Athenaeus tells a tale of how Agamemnon mourned the loss of his friend or lover Argynnus, when he drowned in the Cephisus river.[12] He buried him, honored with a tomb and a shrine to Aphrodite Argynnis.[13] This episode is also found in Clement of Alexandria,[14] in Stephen of Byzantium (Kopai and Argunnos), and in Propertius, III with minor variations.[15]
The fortunes of Agamemnon have formed the subject of numerous tragedies, ancient and modern, the most famous being the Oresteia of Aeschylus. In the legends of the Peloponnesus, Agamemnon was regarded as the highest type of a powerful monarch, and in Sparta he was worshipped under the title of Zeus Agamemnon. His tomb was pointed out among the ruins of Mycenae and at Amyclae.
Another account makes him the son of Pleisthenes (the son or father of Atreus), who is said to have been Aerope's first husband.
In works of art there is considerable resemblance between the representations of Zeus, king of the gods, and Agamemnon, king of men. He is generally depicted with a sceptre and diadem, conventional attributes of kings.
Agamemnon's mare was named Aetha. She was also one of two horses driven by Menelaus at the funeral games of Patroclus.[16][17]
Following his death at the hands of Aegisthus, Agamemnon made an appearance in Homer's Odyssey within the kingdom of Hades. There, the former king met Odysseus and explained just how he was murdered before he offered Odysseus a warning about the dangers of trusting a woman.[18]
See also
References
- ↑ R. S. P. Beekes, Etymological Dictionary of Greek, Brill, 2009, p. 8.
- ↑ Homer, Iliad 9:145.
- ↑ Aeschylus (1986), Choephori; introduction by A. F. Garvie, Oxford U. P., p. x
- ↑ Steiner, Gerd. The Case of Wiluša and Ahhiyawa. Bibliotheca Orientalis; LXIV No. 5-6, September–December 2007
- ↑ Ebeling, Erich; Meissner, Bruno; Edzard, Dietz Otto (1993). Reallexikon der Assyriologie und Vorderasiatischen Archäologie: A - Bepaste. Berlin: Walter de Gruyter. p. 57. ISBN 3-11-004451-X.
- 1 2 3 4 Chisholm 1911.
- ↑ Hyginus, Fabulae 114.
- ↑ Homer, Iliad Translated by Robert Fagles, Penguin Classics, 1998
- ↑ Homer, Odyssey 3:266
- ↑ Aeschylus, Agamemnon, 1389
- ↑ Aeschylus, Agamemnon, 1602
- ↑ Lewis, Charlton T.; Short, Charles. "Argynnus". A Latin Dictionary. Perseus Project. Retrieved 16 September 2011.
- ↑ The Deipnosophists of Athenaeus of Naucratis, Book XIII Concerning Women, 80D (p. 603)
- ↑ Clement of Alexandria, Protrepticus II.38.2
- ↑ Butler, Harold Edgeworth & Barber, Eric Arthur, eds. (1933) The Elegies of Propertius. Oxford: Clarendon Press; p. 277
- ↑ Pausanias. Description of Greece; 5.8.3
- ↑ Plutarch, Amores, 21
- ↑ Homer, Odyssey 11: 485-486
Sources
Primary sources
- Homer, Iliad;
- Euripides, Electra;
- Sophocles, Electra;
- Seneca, Agamemnon
- Aeschylus, The Libation Bearers;
- Homer, Odyssey I, 28–31; XI, 385–464;
- Aeschylus, Agamemnon
- Apollodorus, Epitome, II, 15 – III, 22; VI, 23.
Secondary sources
This article incorporates text from a publication now in the public domain: Chisholm, Hugh, ed. (1911). "Agamemnon". Encyclopædia Britannica. 1 (11th ed.). Cambridge University Press. pp. 363–364.