Australian Capital Territory Emergency Services Agency
| Agency overview | |
|---|---|
| Formed | 2004 |
| Jurisdiction | Government of the Australian Capital Territory |
| Annual budget | A$66.794m[1] |
| Agency executive |
|
| Parent agency | ACT Department of Justice & Community Safety |
| Child agencies |
|
| Website | www.esa.act.gov.au |
The Australian Capital Territory Emergency Services Agency (ACT ESA) was established by the Emergencies Act 2004 (ACT), which came into effect on 1 July 2004.[2] The mission of the ACT ESA is to protect and preserve life, property and the environment in the ACT.
The ACT ESA is responsible for:
- determining the overall strategic direction and management of the emergency services (including by advising the Minister on capability and preparedness);
- educating the community and improving its preparedness for emergencies;
- providing common planning, administrative and logistics support for the emergency services, including common communications and emergency coordination centres.
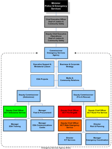
Structure

The Commissioner, ESA reports to Chief Executive of the Department of Justice & Community Safety, who is responsible to the Minister for Police and Emergency Services. The ACT ESA comprises: four emergency service agencies and several support areas, including: Training Services, Technical Services, Risk & Planning Services, IT Support & Communications. The four operational agencies are:
- ACT Ambulance Service
- ACT Fire & Rescue
- ACT Rural Fire Service
- ACT State Emergency Service.
Commissioners
- 2003-2006 Peter Dunn
- 2006-2009 Gregor Manson
- 2009 David Foot (Acting)
- 2010 Mark Crosweller
Budget
| Year | Government Payment for Outputs |
|---|---|
| 2008/09 | A$66.794m[3] |
| 2007/08 | A$60.421m[4] |
| 2006/07 | A$59.157m[5] |
| 2005/06 | A$53.495m[6] |
| 2004/05 | A$44.813m[7] |
History
1993-2004 Emergency Services Bureau
Prior to 1 July 2004, emergency services in the ACT were delivered by the Emergency Services Bureau, an agency of the ACT Department of Justice and Community Safety.
2004-2006 Emergency Services Authority
The Emergencies Act 2004 (ACT) established the ESA as a statutory authority.
2006- now Emergency Services Agency
In the 2006-07 Australian Capital Territory budget, the ACT Government announced that the ESA would again be subsumed by the ACT Department of Justice and Community Safety, effective 1 July 2006.
See also
- ACT Ambulance Service
- Gregor Manson, former ESA Commissioner
- Peter Dunn, former ESA Commissioner
- ACT Fire & Rescue
- Australasian Fire and Emergency Service Authorities Council
References
- ↑ ACT Government Budget 2008/09 - Budget Paper 4: Budget Estimates, http://www.treasury.act.gov.au/budget/budget_2008/files/paper4/12jacs.pdf (English)
- ↑ http://www.legislation.act.gov.au/a/2004-28/default.asp Emergencies Act 2004 (ACT) (English)
- ↑ ACT Government Budget 2008/09 - Budget Paper 4: Budget Estimates, http://www.treasury.act.gov.au/budget/budget_2008/files/paper4/12jacs.pdf (English)
- ↑ ACT Government Budget 2007/08 - Budget Paper 4: Budget Estimates, http://www.treasury.act.gov.au/budget/budget_2007/files/paper4/12jacs.pdf (English)
- ↑ ACT Government Budget 2006/07 - Budget Paper 4: Budget Estimates, http://www.treasury.act.gov.au/budget/budget_2006/html/paper4.htm (English)
- ↑ ACT Government Budget 2005/06 - Budget Paper 4: Budget Estimates, http://www.treasury.act.gov.au/budget/budget_2005/html/paper4.htm (English)
- ↑ ACT Government Budget 2004/05 - Budget Paper 4: Budget Estimates, http://www.treasury.act.gov.au/budget/budget_2004/htm/paper4.htm (English)
- Emergencies Act 2004 (ACT)
- ACT ESA Annual Report 2004/05
- ACT ESA Annual Report 2005/06
- McLeod, Ron. 2003. Inquiry into the Operational Response to the January 2003 Bushfires in the ACT
- Doogan, Maria. 2006. The Canberra Firestorm - Inquests and Inquiry into Four Deaths and Four Fires between 8 and 18 January 2003.
External links
- ACT Emergency Services Agency Website
- ACT Ambulance Service Website
- ACT Fire & Rescue Website
- ACT Rural Fire Service Website
- ACT State Emergency Service Website
- ACT Government Website
- ACT Department of Justice and Community Safety Website