Battle of Vimeiro order of battle
This is an order of battle for the Battle of Vimeiro that was fought on 20 August 1808.
Abbreviations used

British forces at the Battle of Vimiero during the Peninsula War
Military rank
Other
British-Portuguese Army
Commander-in-chief: Lt Gen Sir Arthur Wellesley[1]
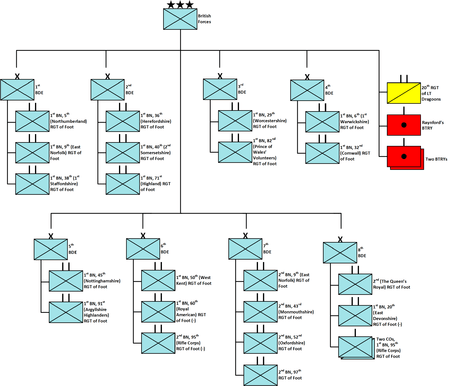
| Brigade |
Regiments and Others |
| 1st Brigade
Maj Gen Rowland Hill
(2,658 total)
|
|
| 2nd Brigade
Maj Gen Ronald Craufurd Ferguson
(2,449 total)
|
|
| 3rd Brigade
Brig Gen Miles Nightingall
(1,520 total)
|
|
| 4th Brigade
Brig Gen Barnard Foord Bowes
(1,813 total)
|
|
| 5th Brigade
Brig Gen Catlin Craufurd
(1,832 total)
|
|
| 6th Brigade
Brig Gen Henry Fane
(2,005 total)
|
|
| 7th Brigade
Brig Gen Robert Anstruther
(2,703 total)
|
|
| 8th Brigade
Brig Gen Wroth Palmer Acland
(1,332 total)
|
- 2nd Regiment of Foot (731)
- 20th Regiment of Foot (7 ½ companies) (401)
- 1st Battalion, 95th Rifles (2 companies) (200)
|
| Cavalry
Lt Col Charles Douglas Taylor
(240 total)
|
|
| Artillery
Lt Col William Robe
(226 total)
|
|
| Portuguese detachment
Lt Col Nicholas Trant
(2,585 total)
|
- 6th Cavalry Regiment (104)
- 11th Cavalry Regiment (50)
- 12th Cavalry Regiment (104)
- Lisbon Police Cavalry (41)
- 4th Artillery Regiment (210)
- 12th Infantry Regiment (605)
- 21st Infantry Regiment (605)
- 24th Infantry Regiment (304)
- Porto Caçadores (562)
|
| Total British and Portuguese force: 19,363 men (16,778 British, 2,585 Portuguese, 16 guns) |
French Army of Portugal
Commander-in-chief: General of Division Jean-Andoche Junot, duke of Abrantes
| Division |
Brigade |
Regiments and Others |
| Division Delaborde
GD Henri François Delaborde
(6,722 total)
|
1st Brigade
GB Antoine François Brenier de Montmorand
(4,531 total)
|
- 3rd Battalion, 2nd Light Infantry Regiment (1,075)
- 3rd Battalion, 4th Light Infantry Regiment (1,098)
- 1st and 2nd battalions, 70th Line Infantry Regiment (2,358)
|
| 2nd Brigade
GB Jean Guillaume Barthélemy Thomières
(2,191 total)
|
- 1st and 2nd battalions, 86th Line Infantry Regiment (1,945)
- 4th Swiss Infantry Regiment (2 companies) (246)
|
| Division Loison
GD Louis Henri Loison
(5,983 total)
|
1st Brigade
GB Jean-Baptiste Solignac
(3,986 total)
|
- 3rd Battalion, 12th Light Infantry Regiment (1,253)
- 3rd Battalion, 15th Light Infantry Regiment (1,305)
- 3rd Battalion, 58th Line Infantry Regiment (1,428)
|
| 2nd Brigade
GB Hugues Charlot
(1,997 total)
|
- 3rd Battalion, 32nd Line Infantry Regiment (1,034)
- 3rd Battalion, 82nd Line Infantry Regiment (963)
|
| Cavalry Division
GB Pierre Margaron
(2,251 total)
|
- 1st Provisional (ex-26th) Chasseur à Cheval Regiment (263)
- 3rd Provisional Dragoon Regiment (640)
- 4th Provisional Dragoon Regiment (589)
- 5th Provisional Dragoon Regiment (659)
- Squadron of Volunteer Cavalry (100)
|
| Reserve
GD François Étienne de Kellermann
|
- 1st and 2nd Battalion, 1st Regiment Reserve Grenadiers (1,050) [2]
- 1st and 2nd Battalion, 2nd Regiment Reserve Grenadiers (1,050)
|
| Auxiliaries
(700 total, 23 guns)
|
- Artillery, engineers and train (700)
- Four batteries (23 guns)
|
| Total French force: 15,656 men (12,705 infantry, 2,251 cavalry, 700 artillery, 23 guns) |
Notes
There is no exact muster of the French Army of Portugal at Vimeiro, so the unit strength is given for the end of the July.
Sir Charles Oman calculated that the French Army of Portugal at Vimeiro on the day of the battle (20 August) was:
Total force: 13,056
Sources
Printed
- Zimmermann, Dick. "The Battle of Vimeiro", Wargamer's Digest Magazine. October 1983.
Footnotes
- ↑ Zimmerman article.
- ↑ Not included in overall total, as these are drawn from the other regiments