Canis edwardii
| Edward's wolf Temporal range: Blancan–Irvingtonian | |
|---|---|
| Scientific classification | |
| Kingdom: | Animalia |
| Phylum: | Chordata |
| Class: | Mammalia |
| Order: | Carnivora |
| Family: | Canidae |
| Genus: | Canis |
| Species: | †C. edwardii |
| Binomial name | |
| †Canis edwardii Gazin (1942)[1] | |
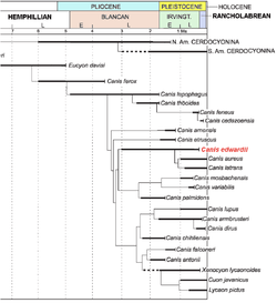
Canis edwardii (Edward's wolf) is an extinct species of genus Canis which was endemic to most of North America from the Late Blancan stage of the Pliocene epoch through to the Irvingtonian stage of the Pleistocene epoch, living 2.3 Mya—300,000 years ago, existing for approximately 2 million years.[2]:p129

It was contemporaneous with the dire wolf (125,000—9,440 years ago), Canis lepophagus (10.3—1.8 Ma), Armbruster's wolf (1.8 Mya—300,000 years ago), Canis rufus (1-2 Ma-present), and the gray wolf (2.5 Ma—present).
Taxonomy
Canis edwardii was named by Gazin in 1942.[1]
Xiaoming Wang and Richard H. Tedford proposed that the genus Canis was the descendant of the coyote-like Eucyon davisi and its remains first appeared in the Miocene (6 million YBP) in south-western USA and Mexico. By the Pliocene (5 million YBP), the larger Canis lepophagus appeared in the same region and by the Early Pleistocene (1 million YBP) Canis latrans (the Coyote) was in existence. They proposed that the progression from Eucyon davisi to C lepophagus to the Coyote was linear evolution.[3]:p58 Additionally, C. edwardii, C. latrans and C. aureus form together a small clade and because C. edwardii appeared earliest spanning the mid-Blancan (late Pliocene) to the close of the Irvingtonian (late Pleistocene) it is proposed as the ancestor.[2]:p175,180
Canis priscolatrans
Late Pliocene-Early Pleistocene in North America.[4] The first definite wolf appeared in the Late Blancan/Early Irvingtonian,[5]:p240[4][6] and named C. priscolatrans that was either very close to[7][8] or a synonym for Canis edwardii.[5]:p241[4]:82[9][10] It resembled C. rufus in cranial size and proportions but with more complex dentition.[5]:p241 However, there are no fossils of C. rufus until the Late Rancholabrean.[5]:p242
Björn Kurtén was uncertain if C. priscolatrans derived from C. lepophagus and C. arnensis,[8] but believed that C. priscolatrans was a population of large coyotes that were ancestral to Rancholabrean and recent C. latrans. He noted that C. arnensis of Europe showed striking similarities to C. priscolatrans, and they could represent what once was a holarctic population of coyotes.[7]:p27 R. M. Nowak disagreed, and believed that C. priscolatrans was a counterpart to the European C. etruscus.[4] Kurtén later proposed that both C. priscolatrans and C. etruscus were part of a group which led to C. lupus but was not sure if they evolved separately from C. lepophagus or a possible common ancestor that was derived from C. lepophagus.[8]
The remains of the larger coyote-like C. edwardii have been found in the later Pliocene in the south-western USA along with C. lepophagus, which indicates a descent.[3]:p60 Tedford recognised C. edwardii[11] and found that the cranio-dental morphology of C. priscolatrans fell inside that of C. edwardii such that the species name C. priscolatrans was doubtful (nomen dubium).[2]:p131
Description
Canis edwardii was larger than C. latrans and differs in skull and some tooth proportions.[2]:p129 A specimen was estimated by Legendre and Roth to weigh 35 kg (77 lb) and another specimen was estimated to weigh 31 kg (68 lb).[12]
References
- 1 2 Gazin, C.L. 1942. The late Cenozoic vertebrate faunas from the San Pedro Valley, Ariz. Proceedings of the United States National Museum 92: 475–518.
- 1 2 3 4 Tedford, Richard H.; Wang, Xiaoming; Taylor, Beryl E. (2009). "Phylogenetic Systematics of the North American Fossil Caninae (Carnivora: Canidae)" (PDF). Bulletin of the American Museum of Natural History. 325: 1–218. doi:10.1206/574.1.
- 1 2 Wang, Xiaoming; Tedford, Richard H.; Dogs: Their Fossil Relatives and Evolutionary History. New York: Columbia University Press, 2008.
- 1 2 3 4 R. M. Nowak. 1979. North American Quaternary Canis. Monograph of the Museum of Natural History, University of Kansas 6:1-154 LINK:
- 1 2 3 4 R.M. Nowak (2003). "Chapter 9 - Wolf evolution and taxonomy". In Mech, L. David; Boitani, Luigi. Wolves: Behaviour, Ecology and Conservation. University of Chicago Press. pp. 239–258. ISBN 0-226-51696-2.
- ↑ Tedford, R.H. & Qiu, Z.-X., 1996 - A new canid genus from the Pliocene of Yushe, Shanxi Province - Vertebrata PalAsiatica 34 (1): 27-40
- 1 2 Kurten, B (1974) A History of Coyote-Like Dogs (Canidae, Mamalia). Acta. Zoo. Fennica 140:1-38. 1974.
- 1 2 3 B. Kurten and E. Anderson. 1980. Pleistocene mammals of North America. New York: Columbia University Press. pp1-442
- ↑ Anderson, E. 1996. A preliminary report on the Carnivora of Porcupine Cave, Park County, Colorado. In Palaeoecology and palaeoenvironments of late Cenozoic mammals: Tributes to the career of C. S. (Rufus) Churcher, ed. K. M. Stewart and K. L. Seymour. Toronto: University of Toronto Press, pp. 259–282
- ↑ Albright, L. B., III. 2000. Biostratigraphy and Vertebrate Paleontology of the San Timoteo Badlands, Southern California. University of California Publications in Geological Sciences 144:1–121
- ↑ Fossilworks website Canis edwardii
- ↑ S. Legendre and C. Roth. 1988. Correlation of carnassial tooth size and body weight in recent carnivores (Mammalia). Historical Biology 1(1):85-98