Christian Assemblies International
| Christian Assemblies International | |
|---|---|
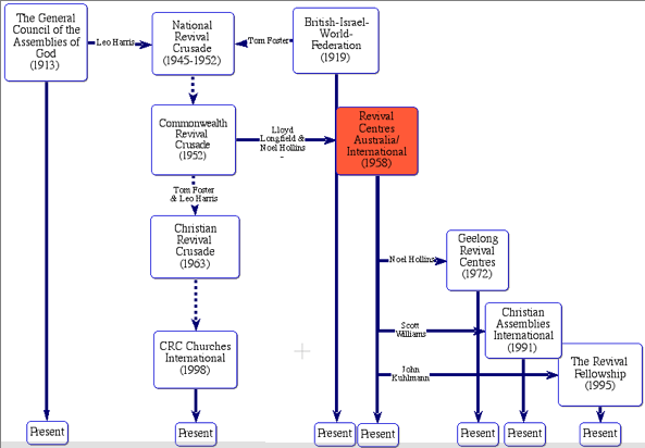
![]() Church Genealogy of Revival Centres International | |
| Classification | Registered Denomination |
| Orientation | Pentecostal, Evangelical |
| Polity | Autonomous |
| Region | Austria, Australia, Canada, France, Germany, Greece, Italy, Netherlands, New Zealand, Poland, Russian Federation, South Africa, Sweden, Switzerland, United Kingdom,[1] United States of America[2] |
| Founder | Scott Williams |
| Origin |
1994[2] Coffs Harbour, Australia[2] |
| Separated from | Commonwealth Revival Crusade |
| Branched from | Revival Centres of Australia |
| Separations | Geelong Revival centre (1972) Christian Assemblies International (1991) New Delhi Revival Centres The Revival Fellowship (1995) |
|
Key Pastors= Scott Williams (founder). Church Homepage = http://www.cai.org/ | |
Christian Assemblies International (CAI) is an Australian-based charity organisation and religious group registered as Christian Assemblies Europe International.[2][3] CAI was registered as a charity in Australia in 1994, and operates in Australia and several other countries.[2] The European headquarters in Stirling, Scotland[1] is registered as the Scottish charity Christian Assemblies Europe.[4]
The organisation started in the 1970s in Feldafing, Germany.[3] According to Christian Assemblies International, they are a Pentecostal Church founded by Scott Williams.[5][6] Williams began his career as a teacher at Ballarat East High School.[6][7] In 2009, former members described the CAI as a cult.[8][9] In 2014, former members also claimed the organisation is a cult in a four-year Australian Broadcasting Corporation investigation.[3][10] According to CAI, the organisation was under new leadership before the death of Williams in 2015.[6]
See also
References
- 1 2 "Contact Christian Assemblies in the United Kingdom". www.cai.org. Christian Assemblies International. 2016. Retrieved 2016-05-02.
- 1 2 3 4 5 "Registered charity - ACNC". www.acnc.gov.au. Australian Charities and Not-For-Profits Commission. 2015. Retrieved 2015-10-17.
- 1 2 3 Caro Meldrum-Hanna (2014-07-28). "Christian Assemblies International: Former members detail abuse handed out by CAI leader Scott Williams". www.abc.net.au. Australian Broadcasting Corporation. Retrieved 2015-10-17.
- ↑ "'Cult of Horrors': former members detail abuse handed out at Christian Assemblies International". www.scottishchristian.com. Scottish Christian.com. 2014. Retrieved 2016-04-02.
- ↑ "Christian Assemblies International – a Pentecostal Church". www.cai.org. Christian Assemblies International. 2015. Retrieved 2015-10-17.
- 1 2 3 "History of the Christian Assemblies International". www.cai.org. Christian Assemblies International. 2015. Retrieved 2015-10-17.
- ↑ Henderson, Fiona (2014-07-29). "Former Ballarat teacher Scott Williams accused of founding abusive religious cult". The Courier. Ballarat. Retrieved 2015-10-17.
- ↑ "CAI cult linked by the internet". Coffs Coast Advocate. Coffs Harbour. 2009-07-17. Retrieved 2015-10-17.
- ↑ "Cult boss on 14 sex charges". Coffs Coast Advocate. Coffs Harbour. 2009-07-17. Retrieved 2015-10-17.
- ↑ Bhattacharyya, Indrani (2014-07-29). "Former Members Reveal Shocking Details of Abuse Handed Out by Christian Assemblies International (CAI) Leader Scott Williams". International Business Times. New York. Retrieved 2015-10-17.
