Commander-in-Chief Fleet
The Commander-in-Chief Fleet (CINCFLEET) was the admiral responsible for the operation, resourcing and training of the ships, submarines and aircraft, and personnel, of the British Royal Navy until April 2012. CINC was subordinate to the First Sea Lord, the professional head of the Naval Service. In April 2012, the role was re-designated Fleet Commander and Deputy Chief of Naval Staff.
History of the role
Historically, the Royal Navy was usually split into a large number of commands, each with a Commander-in-Chief (e.g. Commander-in-Chief, Plymouth, Commander-in-Chief Mediterranean Fleet, etc.).
In 1971, with the withdrawal of British forces from East of Suez, the Far East and Western fleets of the Royal Navy were unified under a single Commander-in-Chief Fleet,[1] initially based at HMS Warrior, a land base at Northwood in Middlesex and, from 2004, based at HMS Excellent at Portsmouth.[2] Thereafter there were just two Commanders-in-Chief, the various fleet commands being unified under Commander-in-Chief Fleet and the various home commands being unified under Commander-in-Chief Naval Home Command ("CINCNAVHOME").
In April 2012, the role was re-designated Fleet Commander and Deputy Chief of Naval Staff[3] in the wake of the Levene report.[4]
Responsibilities

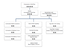
Full command of the Fleet and responsibility for the Fleet element of military operational capability including the Royal Marines and the Royal Fleet Auxiliary, was delegated to Commander-in-Chief Fleet,[5] with his Command Headquarters in the Navy Command Headquarters Building at HMS Excellent in Portsmouth[5] and his Operational Headquarters at Northwood, in the London Borough of Hillingdon, co-located with the Permanent Joint Headquarters.[5]
CINCFLEET was supported by:[5]
- Second Sea Lord, based in HMS Excellent, who is the Principal Personnel Officer for the Royal Navy
- Deputy CINCFLEET, based in HMS Excellent, who directs the work of the Fleet Headquarters
- Commander Operations, based at Northwood, who is responsible for the conduct of Fleet operations
- Commander UK Amphibious Force, who is Commandant General Royal Marines
- Commander UK Maritime Forces (previously known as Commander UK Task Group),[6] who is commander of the UK Task Group (COMUKTG)(including the newly formed UK Response Force Task Group) The COMUKTG will soon be known as the COMATG[7][8][9]
Collectively, COMUKMARFOR, COMUKAMPHIBFOR, Commander UK Task Group (COMUKTG) and 3 Commando Brigade, Royal Marines comprised the "Fleet Battle Staff".[10]
NATO commitment
The post also came with various NATO appointments including that of Commander in Chief Channel (CINCHAN) (until 1994).[11] On 1 July 1994, the Channel Command was disestablished: however most of its subordinate commands remained in existence although reshuffled: most of the headquarters were absorbed within Allied Command Europe particularly as part of the new Allied Forces Northwestern Europe.[12]
List of Commanders-in-Chief Fleet
Commanders-in-Chief have included:[13]
- Admiral of the Fleet Sir Edward Ashmore, 1971–Dec 1973
- Admiral of the Fleet Sir Terence Lewin, Dec 1973–Oct 1975
- Admiral Sir John Treacher, Oct 1975–Mar 1977
- Admiral of the Fleet Sir Henry Leach, Mar 1977–May 1979
- Admiral Sir James Eberle, Mar 1979–Apr 1981
- Admiral of the Fleet Sir John Fieldhouse, Apr 1981–Oct 1982
- Admiral of the Fleet Sir William Staveley, Oct 1982–Jun 1985
- Admiral Sir Nicholas Hunt, Jun 1985–May 1987
- Admiral of the Fleet Sir Julian Oswald, May 1987–Apr 1989
- Admiral of the Fleet Sir Benjamin Bathurst, Apr 1989–Jan 1991
- Admiral Sir Jock Slater, Jan 1991–Dec 1992
- Admiral Sir Hugo White, Dec 1992–Jun 1995
- Admiral Sir Peter Abbott, Oct 1995–Sept 1997
- Admiral Sir Michael Boyce, Sept 1997–Sept 1998
- Admiral Sir Nigel Essenhigh, Sept 1998–Nov 2000
- Admiral Sir Alan West, Nov 2000–Sept 2002
- Admiral Sir Jonathon Band, Sept 2002–Nov 2005
- Admiral Sir James Burnell-Nugent, Nov 2005–Nov 2007
- Admiral Sir Mark Stanhope, Nov 2007–June 2009
- Admiral Sir Trevor Soar, June 2009–Jan 2012[14]
- Admiral Sir George Zambellas, Jan 2012–April 2012[15]
List of Deputy Commanders
Deputy Commanders have included:[13]
- Vice Admiral Sir Roy Newman, Feb 1990–June 1992
- Vice Admiral Sir Geoffrey Biggs, June 1992–June 1994
- Vice Admiral Sir Jonathan Tod, June 1994–June 1997
- Vice Admiral Sir Jeremy Blackham, June 1997–Jan 1999
- Vice Admiral Sir Fabian Malbon, Jan 1999–May 2001
- Vice Admiral Sir Jonathon Band, May 2001–July 2002
- Vice Admiral Sir Mark Stanhope, July 2002–June 2004
- Vice Admiral Sir Timothy McClement, June 2004–Oct 2006
- Vice Admiral Paul Boissier, Oct 2006–July 2009
- Vice Admiral Sir Richard Ibbotson, July 2009–Jan 2011
- Vice Admiral Sir George Zambellas, Jan 2011–Dec 2011
- Vice Admiral Philip Jones Dec 2011–April 2012[13]
See also
References
- ↑ Sea Your History
- ↑ Plymouth Maritime Headquarters (Mount Wise)
- ↑ Navy Board Royal Navy
- ↑ "An independent report into the structure and management of the Ministry of Defence" (PDF).
- ↑ Fleet Battle Staff Headquarters Archived February 13, 2011, at the Wayback Machine.
- ↑ Commander UK Maritime Force Archived February 11, 2011, at the Wayback Machine.
- ↑ Cougar Archived December 11, 2010, at the Wayback Machine.
- ↑ New Admiral Visits Fleet Flagship Archived June 12, 2011, at the Wayback Machine.
- ↑ Commander UK Amphibious Force
- ↑ NATO Handbook07, uploaded March 25, 1993
- ↑ Young, Thomas-Durrell (1 June 1997). "Command in NATO After the Cold War: Alliance, National, and Multinational Considerations". U.S. Army Strategic Studies Institute. p. 11. Retrieved 26 April 2016.
- ↑ "Admiral Sir Trevor Soar takes up Navy fleet position". Portsmouth News. 2009-06-11. Retrieved 2009-06-12.
- ↑ "Admiral George Zambellas takes up role as CinC Fleet". British Forces News. 2012-01-06. Retrieved 2012-01-11.