DVB-T2
| List of digital television broadcast standards |
|---|
| DVB standards (countries) |
| ATSC standards (countries) |
|
| ISDB standards (countries) |
| DTMB standards (countries) |
| DMB standard (countries) |
| Codecs |
| Frequency bands |
DVB-T2 is an abbreviation for "Digital Video Broadcasting – Second Generation Terrestrial"; it is the extension of the television standard DVB-T, issued by the consortium DVB, devised for the broadcast transmission of digital terrestrial television. DVB has been standardized by ETSI.
This system transmits compressed digital audio, video, and other data in "physical layer pipes" (PLPs), using OFDM modulation with concatenated channel coding and interleaving. The higher offered bit rate, with respect to its predecessor DVB-T, makes it a system suited for carrying HDTV signals on the terrestrial TV channel (though many broadcasters still use plain DVB-T for this purpose).
As of 2014, it was implemented in broadcasts in the United Kingdom (Freeview HD, eight channels across two multiplexes, plus an extra multiplex in Northern Ireland carrying three SD channels), Italy (Europa 7 HD, twelve channels), Finland (21 channels, five in HD), Germany (eight HD (1080p50) channels, with 40 in planning),[1] Sweden (five channels),[2][3] Thailand (41 SD, 9 HD channels)[4] Flanders (18 SD Channels), Serbia (ten SD and HD version of the public broadcaster’s channel RTS),[5] Ukraine (32 SD and HD channels in four nationwide multiplexes), Croatia (two pay-TV multiplexes), Denmark, Romania (along with the existing DVB-T MPEG-4 only in Bucharest and Sibiu) and some other countries.
History
Preliminary investigation
In March 2006 DVB decided to study options for an upgraded DVB-T standard. In June 2006, a formal study group named TM-T2 (Technical Module on Next Generation DVB-T) was established by the DVB Group to develop an advanced modulation scheme that could be adopted by a second generation digital terrestrial television standard, to be named DVB-T2.[6]
According to the commercial requirements and call for technologies[7] issued in April 2007, the first phase of DVB-T2 would be devoted to provide optimum reception for stationary (fixed) and portable receivers (i.e., units which can be nomadic, but not fully mobile) using existing aerials, whereas a second and third phase would study methods to deliver higher payloads (with new aerials) and the mobile reception issue. The novel system should provide a minimum 30% increase in payload, under similar channel conditions already used for DVB-T.
The BBC, ITV, Channel 4 and Channel 5 agreed with the regulator Ofcom to convert one UK multiplex (B, or PSB3) to DVB-T2 to increase capacity for HDTV via DTT.[8] They expected the first TV region to use the new standard would be Granada in November 2009 (with existing switched over regions being changed at the same time). It was expected that over time there would be enough DVB-T2 receivers sold to switch all DTT transmissions to DVB-T2, and H.264.
Ofcom published its final decision on 3 April 2008, for HDTV using DVB-T2 and H.264:[9] BBC HD would have one HD slot after digital switchover (DSO) at Granada. ITV and C4 had, as expected, applied to Ofcom for the 2 additional HD slots available from 2009 to 2012.[10]
Ofcom indicated that it found an unused channel covering 3.7 million households in London, which could be used to broadcast the DVB-T2 HD multiplex from 2010, i.e., before DSO in London. Ofcom indicated that they would look for more unused UHF channels in other parts of the UK, that can be used for the DVB-T2 HD multiplex from 2010 until DSO.[11]
The DVB-T2 specification


The DVB-T2 draft standard was ratified by the DVB Steering Board on 26 June 2008,[12] and published on the DVB homepage as DVB-T2 standard BlueBook,.[13] It was handed over to the European Telecommunications Standards Institute (ETSI) by DVB.ORG on 20 June 2008.[14] The ETSI process resulted in the DVB-T2 standard being adopted on 9 September 2009.[15] The ETSI process had several phases, but the only changes were text clarifications.[16] Since the DVB-T2 physical layer specification was complete, and there would be no further technical enhancements, receiver VLSI chip design started with confidence in stability of specification. A draft PSI/SI (program and system information) specification document was also agreed with the DVB-TM-GBS group.
Tests
Prototype receivers were shown in September IBC 2008 and more recent version at the IBC 2009 in Amsterdam. A number of other manufacturers demonstrated DVB-T2 at IBC 2009 including Albis Technologies, Arqiva, DekTec, Enensys Technologies, Harris, Pace, Rohde & Schwarz, Tandberg, Thomson Broadcast and TeamCast. As of 2012, Appear TV also produce DVB-T2 receivers, DVB-T2 modulators and DVB-T2 gateways. Other manufacturers planning DVB-T2 equipment launches include Alitronika, CellMetric, Cisco, Digital TV Labs, Humax, NXP Semiconductors, Panasonic, ProTelevision Technologies, Screen Service, SIDSA, Sony, ST Microelectronics and T-VIPS.[16] The first test from a real TV transmitter was performed by the BBC Research & Innovation in the last weeks of June 2008[17] using channel 53 from the Guildford transmitter, southwest of London: BBC had developed and built the modulator/demodulator prototype in parallel with the DVB-T2 standard being drafted. Other companies like ENKOM or IfN develop software (processor) based decoding.
NORDIG published a DVB-T2 receiver specification and performance requirement on 1 July 2009.[18] In March 2009 the Digital TV Group (DTG), the industry association for digital TV in the UK, published the technical specification for high definition services on digital terrestrial television (Freeview) using the new DVB-T2 standard. The DTG's test house: DTG Testing are testing Freeview HD products against this specification.
Many tests broadcast transmission using this standard are being in process in France, with local Gap filler near Rennes CCETT. DVB-T2 was tested in October 2010, in Geneva region, with Mont Salève's repeater, in UHF band on Channel 36. A mobile van was testing BER, strength, and quality reception, with special PCs used as spectrum analysers, constellation testers. The van was moving in Canton Geneva (Switzerland), and France (Annemasse, Pays de Gex). However, there was none demonstrated in TELECOM 2011 at Palexpo.
The standard
The following characteristics have been devised for the T2 standard:
- COFDM modulation with QPSK, 16-QAM, 64-QAM, or 256-QAM constellations.
- OFDM modes are 1k, 2k, 4k, 8k, 16k, and 32k. The symbol length for 32k mode is about 4 ms.
- Guard intervals are 1/128, 1/32, 1/16, 19/256, 1/8, 19/128, and 1/4. (For 32k mode, the maximum is 1/8.)
- FEC is concatenated LDPC and BCH codes (as in DVB-S2 and DVB-C2), with rates 1/2, 3/5, 2/3, 3/4, 4/5, and 5/6.
- There are fewer pilots, in 8 different pilot-patterns, and equalization can be based also on the RAI CD3 system.[19]
- In the 32k mode, a larger part of the standard 8 MHz channel can be used, adding about 2% extra capacity.
- DVB-T2 is specified for 1.7, 5, 6, 7, 8, and 10 MHz channel bandwidth.
- MISO (Multiple-Input Single-Output) may be used (Alamouti scheme), but MIMO will not be used. Diversity receivers can be used (as they are with DVB-T).
- Multiple PLPs to enable service-specific robustness at a particular bit rate.
- Bundling of more channels into a SuperMUX (called TFS) is not in the standard, but may be added later.
System differences with DVB-T
The following table reports a comparison of available modes in DVB-T and DVB-T2.[20]
| DVB-T | DVB-T2 | |
|---|---|---|
| Input Interface | Single Transport Stream (TS) | Multiple Transport Stream and Generic Stream Encapsulation (GSE) |
| Modes | Constant Coding & Modulation | Variable Coding & Modulation[21] |
| Forward Error Correction (FEC) | Convolutional Coding + Reed Solomon 1/2, 2/3, 3/4, 5/6, 7/8 |
LDPC + BCH 1/2, 3/5, 2/3, 3/4, 4/5, 5/6 |
| Modulation | OFDM | OFDM |
| Modulation Schemes | QPSK, 16QAM, 64QAM | QPSK, 16QAM, 64QAM, 256QAM |
| Guard Interval | 1/4, 1/8, 1/16, 1/32 | 1/4, 19/128, 1/8, 19/256, 1/16, 1/32, 1/128 |
| Discrete Fourier transform (DFT) size | 2k, 8k | 1k, 2k, 4k, 8k, 16k, 32k |
| Scattered Pilots | 8% of total | 1%, 2%, 4%, 8% of total |
| Continual Pilots | 2.6% of total | 0.35% of total |
| PLPs | no | yes |
For instance, a UK MFN DVB-T profile (64-QAM, 8k mode, coding rate 2/3, guard interval 1/32) and a DVB-T2 equivalent (256-QAM, 32k, coding rate 3/5, guard interval 1/128) allows for an increase in bit rate from 24.13 Mbit/s to 35.4 Mbit/s (+46.5%). Another example, for an Italian SFN DVB-T profile (64-QAM, 8k, coding rate 2/3, guard interval 1/4) and a DVB-T2 equivalent (256-QAM, 32k, coding rate 3/5, guard interval 1/16), achieves an increase in bit rate from 19.91 Mbit/s to 33.3 Mbit/s (+67%).[22]
Recommended maximum bit-rate configurations for 8 MHz bandwidth, 32K FFT, guard interval 1/128, pilot pattern 7:[23]
| Modulation | Code rate | Bitrate Mbit/s | Frame length LF | FEC blocks per frame |
|---|---|---|---|---|
| QPSK | 1/2 | 7.4442731 | 60 | 50 |
| 3/5 | 8.9457325 | |||
| 2/3 | 9.9541201 | |||
| 3/4 | 11.197922 | |||
| 4/5 | 11.948651 | |||
| 5/6 | 12.456553 | |||
| 16-QAM | 1/2 | 15.037432 | 60 | 101 |
| 3/5 | 18.07038 | |||
| 2/3 | 20.107323 | |||
| 3/4 | 22.619802 | |||
| 4/5 | 24.136276 | |||
| 5/6 | 25.162236 | |||
| 64-QAM | 1/2 | 22.481705 | 60 | 151 |
| 3/5 | 27.016112 | |||
| 2/3 | 30.061443 | |||
| 3/4 | 33.817724 | |||
| 4/5 | 36.084927 | |||
| 5/6 | 37.618789 | |||
| 256-QAM | 1/2 | 30.074863 | 60 | 202 |
| 3/5 | 36.140759 | |||
| 2/3 | 40.214645 | |||
| 3/4 | 45.239604 | |||
| 4/5 | 48.272552 | |||
| 5/6 | 50.324472 |
Technical details


The processing workflow is as follows:
- Input pre-processing
- Physical Layer Pipe (PLP)
- PLPs, which had already been introduced in DVB-S2, are logical channels carrying one or more services, with a modulation scheme and robustness particular to that individual pipe.
- PLP creation: adaptation of Transport Stream (TS), Generic Stream Encapsulation (GSE), Generic Continuous Stream (GCS), or Generic Fixed-length Packetized Stream (GFPS)
- Physical Layer Pipe (PLP)
- Input processing
- Mode adaptation
- Single PLP (mode 'A'): data are assembled in groups called BaseBand Frames (BBFRAMEs), with lengths of bits, defined by modulation and coding (MODCOD) parameters, in a 'normal' length or 'short' length version
- Input interface
- CRC-8 encoding
- BaseBand (BB) header insertion
- Multiple PLPs (mode 'B')
- Input interface
- Input stream synchronization
- Delay compensation
- Null packets deletion
- CRC-8 encoding
- BB header insertion
- Single PLP (mode 'A'): data are assembled in groups called BaseBand Frames (BBFRAMEs), with lengths of bits, defined by modulation and coding (MODCOD) parameters, in a 'normal' length or 'short' length version
- Stream adaptation
- Single PLP (mode 'A')
- Padding insertion
- BB scrambling: a Pseudo Random Binary Sequence (PRBS) with generator is used to scramble completely every BBFRAME
- Multiple PLPs (mode 'B')
- PLP scheduling
- Frame delay
- In-band signaling or padding insertion
- BB scrambling
- Single PLP (mode 'A')
- Mode adaptation
- Bit Interleaved Coding and Modulation (BICM)
- Forward Error Correction (FEC) encoding: each BBFRAME is converted into a FECFRAME of bits, by adding parity data. Normal FECFRAMEs are 64,800 bits long, whereas short FECFRAMEs are 16,200 bits long. The effective code rates are 32,208/64,800 (1/2), 38,688/64,800 (3/5), 43,040/64,800 (2/3), 48,408/64,800 (3/4), 51,648/64,800 (4/5), 53,840/64,800 (5/6)
- Outer encoding: a BCH code, capable to correct 10 or 12 errors per FECFRAME, is used to compute parity data for the information data field. The BCH generator polynomial is of the 160th, 168th, or 192nd grade
- Inner encoding: a Low Density Parity Check (LDPC) code is cascaded to the BCH
- Bit interleaving
- Parity bits block interleaving
- Twist column interleaving
- Bit demultiplexing to cell words
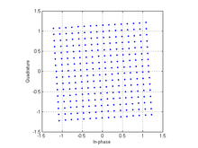
Constellation map of the rotated 256-QAM modulation (tilt angle is 3.57 degrees) - Gray mapping of cell words to constellations: either QPSK (4-QAM), 16-QAM, 64-QAM, or 256-QAM maps are used
- Constellation rotation and cyclic quadrature (Q) delay: optionally, the constellations may be tilted counterclockwise by an amount of up to 30 degrees. Furthermore, the quadrature (imaginary) part of the cells is cyclically shifted by one cell
- Cell interleaving
- Time interleaving
- Forward Error Correction (FEC) encoding: each BBFRAME is converted into a FECFRAME of bits, by adding parity data. Normal FECFRAMEs are 64,800 bits long, whereas short FECFRAMEs are 16,200 bits long. The effective code rates are 32,208/64,800 (1/2), 38,688/64,800 (3/5), 43,040/64,800 (2/3), 48,408/64,800 (3/4), 51,648/64,800 (4/5), 53,840/64,800 (5/6)
- Frame building: the transmitted stream is organized in super frames, which are composed by T2 frames and FEF (Future Extension Frame) parts
- Cell mapping: cells are mapped to OFDM symbols. A T2 frame is composed by a P1 symbol, one or more P2 symbols, regular data symbols, and a Frame Closing symbol (for certain configuration parameters). The P1 symbol is used for synchronization purposes, the P2 symbols convey L1 parameter configuration signaling, whereas the data symbols carry PLP data (there are three types: common PLPs, type 1 PLPs, and type 2 PLPs), auxiliary streams, and dummy symbols used as space filler
- Frequency interleaving: random interleaving is done on every OFDM symbol (except P1)
- OFDM generation
- Multiple-Input Single-Output (MISO) processing: Alamouti pre-processing is optionally applied to pairs of OFDM symbol cells. Given the input cells, and transmitter group 1 and 2 cells, the mapping is done as and for group 1, and as and for group 2
- Pilot insertion and dummy tone reservation: three classes of pilot tones are added. They are either continual (fixed position), scattered (cyclically moving position), or edge (boundary positions). There are 8 different configuration for scattered pilots (PP1 ... PP8). Moreover, a number of dummy carriers are not modulated and reserved to reduce the dynamic range of the DVB-T2 output signal (it helps to combat nonlinear phenomena in power amplifiers during broadcast).
- Inverse Discrete Fourier Transform (IDFT): classic IDFT is used to switch from the frequency domain into the time domain, after having adjusted carrier position relevant to the central transmit frequency. 1k (1024) to 32k (32768) carriers are available. There is also an extended mode, which allows to fill more data in the available bandwidth, using more active carriers and reducing the number of guard band (null) carriers.
- Peak-to-Average-Power-Ratio (PAPR) reduction
- Guard interval insertion: a cyclic prefix is inserted before the IDFT symbol, to recover from transmit channel echoes (multipath). Lengths from 1/128 to 1/4 of the IDFT length are allowed.
- P1 symbol insertion: the P1 symbol is a particularly crafted 1k OFDM symbol, always inserted at the head of a T2 frame. It conveys few bits of information (spread, scrambled and DBPSK modulated), as it is mainly dedicated to fast synchronization (both in time and in frequency) at the receiver side. It is prepended and postpended by frequency shifted repetitions of itself, to ease receiver lock even if the nominal center frequency of the T2 signal is up to 500 kHz off.
- Digital-to-Analog Conversion (DAC): the T2 samples are converted into an analog BB complex (I&Q) signal at a sample rate that depends on the channelization bandwidth. For instance, in 8 MHz wide channels, the complex sample time is 7/64 μs.
Market adoption
When the digital terrestrial HDTV service Freeview HD was launched in December 2009, it was the first DVB-T2 service intended for the general public. As of November 2010, DVB-T2 broadcasts where available in a couple of European countries.
The earliest introductions of T2 have usually been tied with a launch of high-definition television. There are however some countries where HDTV is broadcast using the old DVB-T standard with no immediate plans to switch those broadcasts to DVB-T2. Among countries using DVB-T for nationwide broadcasts of HDTV are France, Ireland, Italy, Norway, Denmark, Spain, and Taiwan. These are usually using MPEG4. Australia started broadcasting HD content over DVB-T with MPEG2, although in 2015 some Australian broadcasters switched to MPEG4.
Countries where DVB-T2 is in use include:
- Afghanistan: Four multiplexes, fully launched April 2015 [24]
- Albania: One multiplex full launch in July 2011.
- Argentina: Launch in February 2014 (Antina - UHF operating DVB-T in Buenos Aires area).
- Austria: three multiplexes (D,E,F), full launch in April 2013, 22 transmissions sites
- Belgium: Expected to begin in March 2013.[25]
- Croatia: Two multiplexes launched in late 2012. pay TV platform EVO TV.
- Colombia: Adoption starts in 2012[26]
- Denmark: one multiplex, with TV2 Danmark in HD will launch April 2012.[27]
- Estonia: one multiplex, soft launch in December 2012 (not all transmitters)
- Finland: five multiplexes, soft launch in January 2011, full launch in February 2011
- Germany: one multiplex, six HD channels (1080p50/HEVC) since June 2016; around 40 channels will be available by March 2017 in major urban areas, replacing current DVB-T/MPEG2 services.[1]
- Iceland: Adoption to begin in 2013 and finish by end of 2014[28]
- India: Launched on 25 Feb 2016 [29]
- Indonesia: Adoption to begin in 2012 and finish by end of 2018 or more (depends on 2018 situation later)
- Israel: Expected to begin in 2014.[30]
- Kenya: Multichoice Africa using the GOTV brand launched in September 2011
- Middle East: Ten multiplex full launch in 2013.
- New Zealand: One multiplex with a full launch in 2012 via the Igloo platfoorm - A joint venture between Sky Television and Television New Zealand[31]
- Romania: DVB-T2 is the official standard for over-the-air TV broadcasts. Older DVB-T was only used in experimental transmissions in two cities, and will be phased out. The analogue switchoff was made on 2015/06/17, although the complete digital switchover was still in progress at that time. Romania is allocated 5 nationwide DVB-T2 multiplexes, as well as more than 50 regional/local ones.[32][33]
- Russia: two multiplexes 20 TV and 3 radio channel, soft launch in March 2012.
- Serbia: three multiplexes, soft launch in March 2012, full launch in April 2013 is postponed till May 2015.[34][35][36]
- Singapore: Full launch in 2016, 7 TV channels broadcast in HD.
- Sweden: two multiplexes, full launch in November 2010.
- Thailand: full launch 1 April 2014.[37]
- Turkey: Experimental three multiplex. Full launch in 2013. Analog broadcasting will be abolished in 2015.
- Ukraine: four DVB-T2 multiplexes × 167 transmission sites, 150 of which have been officially launched on 10 October 2011[38]
- United Kingdom: Three multiplexes, soft launch in December 2009, full launch in April 2010. An additional DVB-T2 multiplex was launched in Northern Ireland in October 2012, and extra one launched across selected areas of the UK in December 2013.
- Vietnam: three multiplexes, launched on 11 November 2011, by the Audio Visual Global JSC.
France announced[39] in May 2014 DVB-T2 tests in Paris for Ultra HD HEVC broadcast with objectives to replace by 2020 the current DVB-T MPEG4 national broadcast.
The Southern African Development Community announced in November 2010 that DVB-T2 would be the preferred standard for the region.[40]
In Serbia, both SD and HD broadcasts will air in DVB-T2.[41]
The Media Development Authority of Singapore announced in June 2012 that the country's free-to-air TV channels will go fully digital by the end of 2013 using DVB-T2.[42]
It has been trialled in Spain[43] and Germany.[44][45] Sri Lanka[46] Austria is also expected to use it.[47]
Currently Malaysia, which has yet to officially launch its DVB-T transmission, is running tests on DVB-T2.[48] The government has announced that it plans to roll out DVB-T2 in stages starting in Mid-2015, with analog shutoff planned for sometime in 2017.
Broadcasters in the United States are starting experimental trials of DVB-T2 in the Baltimore, MD area on WNUV-TV in the early morning hours as of 15 February 2013. The tests are to determine viability as a broadcast standard for mobile devices and UltraHD.[49]
Afghanistan
In April 2015, "OQAAB" started DVB-T2 broadcasting in Kabul.[24] Current challenges are the security situation and the economic development of the country. The company who was issued the license is still waiting for the digital regulation which is not issued yet by the government. So the switch off date of the analogue network is not announced. The infrastructure in six more provinces (Herat, Kandahar, Jalalabad, Mazar, Ghazni, Kunduz) is built but the transmitters are not installed yet.
Albania
In July 2011, "DIGITALB" started DVB-T2 broadcasting in Tirana, Durrës at 29 UHF 29 channels (26 HD, 3 in SD).
Belgium
In April 2013, Telenet started with DVB-T2 broadcasting in Flanders[50]
Colombia
In 2012, Colombia adopted DVB-T2 as the national standard for terrestrial television, replacing DVB-T, the previously selected standard for digital TV, which was selected after technical evaluation of several digital TV standards. The two standards will coexist until 2015. The digital TV has been deployed gradually across the country, starting at the four main cities, Bogotá, Medellín, Cali and Barranquilla followed by other smaller cities as Armenia, Bucaramanga, Cartagena, Cúcuta, Manizales, Pereira and Santa Marta by the end of the year. By 2014 many main cities have digital TV, however the signal is not available in the entire country.
First two available signals were emitted by the two private open TV channels RCN TV and Caracol TV. RTVC the national government TV broadcaster started to use the standard by 2013.
The digital system is known in Colombia as TDT which means Televisión digital para todos (Digital Television for everybody).[51][52]
Croatia
On 13 October 2011, the Croatian Post and Electronic Communications Agency granted license for MUX C and MUX E, both in DVB-T2 standard. Also in October 2011, OiV - Transmitters & Communications started testing on UHF channel 53 from Sljeme.[53]
Two DVB-T2 multiplexes launched in late 2012. by pay TV platform EVO TV.
India
Digital Terrestrial Television services to provide mobile TV at 16 cities e.g. Pitampura(Delhi)(578.00 MHz), Mumbai (474.00 MHz), Kolkata, Chennai, Guwahati, Patna, Ranchi, Cuttack, Lucknow, Jallandhar, Raipur, Indore, Aurangabad, Bhopal, Bangalore and Ahmadabad, have been started from 25.02.2016. Mobile TV can be received using DVB-T2 Dongles in OTG enabled smart phones and tablets, Wi-Fi dongles, besides in integrated digital TV(iDTV). Public and private transportation vehicles and public places are potential environments for Mobile Television. Currently DD National, DD News, DD Bharati, DD Sports, DD Regional/DD Kisan are being relayed.
Indonesia
The project to adopt DVB-T technology in Indonesia was started about 2007 with 'full' government support as the project initiator. All television broadcasters were offered to transform their analog broadcasts into the new digital form, some were interested to follow suit and started testing their new digital broadcasts and some are still uninterested back then.
During the DVB-T testing period, Indonesian government (via its Ministry of Information & Communication Technology [ICT]) wanted to switch to DVB-T2 technology which provides better signal efficiency, capacity and corrections compared to DVB-T. The TV broadcasters still testing their DVB-T broadcasts agreed to join the DVB-T2 conversion program offered by the government since they saw the significant benefits by switching to DVB-T2 (such as higher data rate for HD content and better carrier-to-noise ratio management), even though it would introduce additional cost for those who have bought DVB-T equipment. The official switch to DVB-T2 from DVB-T was started February 2012, based on ICT Minister decree (about 5 years from DVB-T introduction and adopting/nurturing period in Indonesia).[54]
The Indonesian Ministry of Information & Communication Technology expects the final DVB-T2 digital television regulation to be finished in 2017 and the analog switch off transition will begin in the same year.[55]
Palestine
on 5 January 2015 StarCom company switched to DVB-T2 technology which provided a better signal, reaching most regions of Palestine instead of limited signal covering ( was function only in Gaza Strip while in testing period using DVB-T1 )
Star TV Transponder offers a range of entertainment and sports channels system dvb-t2. Package consists of 10 channels on the UHF ch35
Romania
Although Romania started DVB-T Broadcasting in 2005 with the MPEG-2 standard for SD broadcast and MPEG 4 for HD, it was only experimental. In June 2011 Romania shifted to MPEG4 both for SD and HD. In 2012, the Romanian authorities decided that DVB-T2 will be the standard used for terrestrial broadcasts, as it allows a larger number of programs to be broadcast on the same multiplex. Romania's switchover plans were initially delayed due to economical and feasibility-related reasons. One of the reasons was that most Romanian consumers already extensively used either cable or satellite services, which developed very quickly and became very popular after 1990. In fact, a technological boom started around 2003, driven by a solid economical development in the field of telecommunications, made several private operators create large networks of fiber optics and cable covering all of Romania, which are now used for providing both TV, telephony, and high quality broadband internet. As the prices for complete packages (TV, internet, telephony) are low and the quality quite good (e.g. about 20 EUR for 500Mbit/s internet, ~120 SD and HD digital cable TV channels and telephony, with an added 2-4 EUR for mobile telephony), the interest for over-the-air TV quickly became very low. There are rumors that commercial broadcasters that traditionally transmitted over-the-air using analogue channels (like MediaPro, Antena GROUP, Prima TV) will give up terrestrial broadcasting and will be available only on pay-TV services, like cable, satellite and IPTV . It is also rumored that the DVB-T standard (with MPEG-4 encoding ) will continue until 2018 .
On 17 June 2015 analogue terrestrial television was switched off, with the exception of the main public TV program (TVR1) which will continue to be broadcast strictly in the VHF band until the end of 2016.
Free-to-air DVB-T2 broadcasts on MUX1 (provided by the state-owned Radiocom) are available since June 2015 in Timisoara (UHF channel 21), Cluj-Napoca (UHF channel 26), Iasi (UHF channel 25), and Bucharest (UHF channel 30).[56] The coverage will be extendend so that at the end of 2016, over 90% of the territory will be covered. For now (2015/06/30), only five channels are broadcast on MUX1: TVR1, TVR2, TVR News, TVR 3, and TVR HD, with plans to be extended to 14-16 SD and HD programs.[57] Radiocom's MUX2 and MUX4 implementations will also start in 2016.[57] Legacy DVB-T broadcasts are still available in Bucharest: 6 channels can be received on channels 54 and 59, but will be shut down eventually, being replaced by DVB-T2. TVR announced that TVR News and TVR 3 will be closed, and the fate of TVR HD, is uncertain . This will lower the number of channels available on DVB-T. On 2 July 2015, Kanal D Romania left the terrestrial platform. The only broadcast that remained on terrestrial except TVR is Antena 3, but it is unknown whether it will stay on DVB-T, will shift to DVB-T2 or completely leave terrestrial platform. This will lead to only 3 channels in DVB-T2, and with many TV sets that are only DVB-T compatible ( most of sold models being equipped with digital cable tuner) to an unattractive terrestrial platform, and more and more people will subscribe to a cable provider, or a DTH operator in areas where there is no cable TV available.
The DVB-T transmitters were shut down since September 1, 2016, so only the DVB-T2 network remains on air. As of October 1, 2016, 85% of the population and 78% of the Romanian territory (as stated by the broadcaster[58]) are covered by DVB-T2 signal. The 9 TV channels that are broadcast at the moment are produced by the national television: TVR HD + 8 SD channels TVR1, TVR2, TVR3, TVR Cluj, TVR Craiova, TVR Iasi, TVR Timisoara, TVR Tg Mures.
Russia
In September 2011, Russian governmental authorities have approved the decision[59] that since this date all newly built terrestrial digital TV networks will use the DVB-T2 standard. In some regions of Russia DVB-T/MPEG-4 networks (mostly consisting of one multiplex) have already been deployed before this decision was made.
On 1 March 2012 "Russian Television and Radio Broadcasting Network" has started DVB-T2 broadcasting in Tatarstan. This is the first region in Russia where DVB-T2 is being used.[60]
In January 2015, transition to DVB-T2 finished. DVB-T2 used on the whole territory of Russia.[61]
Serbia
In May 2009, the Serbian Ministry of Telecommunications and Information Society officially announced that the DVB-T2 standard will be the national digital terrestrial broadcasting standard for both SD and HD. Serbia has become one of the first countries to commit to the DVB-T2 standard. First public test with DVB-T2 signal in Serbia was during Telfor 2009 conference in Belgrade. Analog switch off has been planned for 4 April 2012.[62][63][64][65] But it was postponed to 2013.[35] Now the final switch off is planned to finish on 1 May 2015.[34] On 21 March 2012 JP ETV started trial DVB-T2 transmission across Serbia offering viewers a total of 10 SD channels and a HD version of the public broadcaster’s channel RTS.[5] On 14 November 2013 JP ETV has updated initial network for digital terrestrial television, and now DVB-T2 signal is available to over 90 percent of the population of Serbia.[66]
Singapore
In December 2013, MediaCorp started the first phase of switchover to digital broadcasting. Existing analogue TV signals will continue to be broadcast simultaneously with digital TV signals until end-2017 to facilitate consumers migration to digital TV equipment. MediaCorp estimates that the switchover of all seven free-to-air channels to digital broadcasting will be completed by end-2016. [67]
South Africa
On 14 January 2011, the South African Department of Communication officially announced that the DVB-T2 standard will be the national digital terrestrial broadcasting standard. Analog switch off has been planned for December 2013.[68][69][70][71][72]
Sweden
On 17 June 2010, the Swedish Radio and TV Authority and the Swedish Government granted a total of nine licenses to broadcast channels in HDTV spread over two multiplexes using DVB-T2.
Broadcasts started on 1 November 2010, with five channels available initially: SVT1 HD, SVT2 HD, MTVN HD, National Geographic HD and Canal+ Sport HD.[2][3] From this date a coverage of 70% of the population is achieved, with 90% expected by mid-2011 and nationwide coverage by 2012.[2]
Sri Lanka
With the completion of construction of Colombo's Lotus Tower which will be 350m tall broadcast and leisure tower, DVB T2 will be implemented in Sri Lanka's Colombo and other areas. Completion is set for 3Q 2015.DVB T2 is already implemented from Kakavil Tx station by SLRC.
Thailand
On 25 January 2013, The Royal Thai Army’s Radio and Television station, Channel 5, has launch a trial DVB-T2 service. The service have 6 SD Channels plus 2 HD channel.[73] It has successfully completed Thailand’s first DVB-T2 digital terrestrial TV trial with the help of Harris and one of its Maxiva UAX air-cooled UHF transmitters.[74] On 4 March 2013, Free Television Channel 3, 5, 5HD, 7, 9, NBT, ThaiPBS, ThaiPBS HD get temporary permission to broadcast Digital TV in DVB-T2 system until issue actual license that expect to be released in the middle to end of 2013.
Ukraine
Ukraine's national terrestrial TV network (built and maintained by the Zeonbud company) uses the DVB-T2 standard for all four nationwide FTV (cardless CAS "Irdeto Cloaked CA") multiplexes, for both SD and HD broadcasts. Before settling for DVB-T2, Ukraine was testing both DVB-T/MPEG-2 and DVB-T/MPEG-4 options, and some experimental transmitters operating in those standards are still live. Ukraine has never had a full-fledged nationwide DVB-T network, thus not having to do a DVB-T-to-DVB-T2 migration.
Zeonbud's network consists of 167 transmitter sites, each carrying four DVB-T2 multiplexes, with transmitter power ranging from 2 kW to 50 W (all in MFN mode). As of 2011 October 10, 150 of the 167 transmitter sites have officially gone live. The biggest problem of Ukraine's DVB-T2 rollout for now is the acute shortage of inexpensive DVB-T2 set-top-boxes.
The four multiplexes carry in total 28 nationwide channels (same for all transmitter sites, distributed via satellite) and 4 local channels. Up to 8 of those 28 nationwide channels can broadcast in HD format.
As of March 2013, there were 12 channels available on the air in Kyiv; up from 4 channels in 2012 October.
United Kingdom
On the terrestrial television system in most of the UK, there is only one multiplex (the slot corresponding to one channel in analog broadcasting and to many channels in digital broadcasting) assigned to digital broadcasting in the DVB-T2 standard. This multiplex is controlled by the service company Freeview HD, which has offered to host up to five DVB-T2 HD channels on it.[75]
Freeview HD started its "technical launch" on 2 December 2009, hosting BBC HD, and ITV HD.[76] On 30 March 2010, Freeview HD had its official launch, and added Channel 4 HD to its broadcasts.[77][78] The fourth channel hosted is BBC One HD, while the 5th slot is used for a high-definition simulcast of CBBC during the daytime and a high-definition simulcast of BBC Three during the evening.
The 5th HD stream on the DVB-T2 multiplex was going to be used by Channel 5 for their HD service, but they withdrew their application to Ofcom for the slot in December 2011.[79]
In June 2012, the BBC launched a temporary stream in order to broadcast a high-definition red button service for the 2012 Olympics on Freeview, alongside BBC One HD and BBC HD.[80] At the time, it was still undecided as to the permanent use of the 5th stream after the Olympics.
In Northern Ireland however, a second DVB-T2 multiplex was launched on 24 October 2012. This multiplex carries RTÉ One, RTÉ Two and TG4. All three channels on this multiplex are carried in SD rather than HD.
On 16 March 2013, the BBC announced that it will launch BBC News HD, BBC Three HD, BBC Four HD, CBeebies HD and CBBC HD on all digital television platforms which carry HD channels. On Freeview HD (and YouView), BBC Three HD and CBBC HD will use capacity on the BBC’s existing HD multiplex covering 98.5% of UK homes; BBC News HD, BBC Four HD and CBeebies HD will use new HD capacity which will cover part of the UK and grow in coverage over time.[81] These high-definition simulcasts are available on the second multiplex, but the second multiplex is only broadcast from selected transmitters, providing around 70% coverage across the whole of the UK.
On 26 March 2013, BBC HD was replaced by BBC Two HD.[82]
Vietnam
As of 11 November 2011, two DVB-T2 SFN networks of the Audio Visual Global JSC have been officially launched in both Hanoi and Ho Chi Minh city. Later, the same service was offered in the Mekong Delta with transmitter in Can Tho and other cities. Each network with three multiplexes carry totally 40 SD, 05 HD and 05 audio channels (MPEG-4/H264).[83]
Western Asia and North Africa
Qatar, Saudi Arabia, UAE, Iraq, Egypt, Syria, Lebanon and Tunisia have all adopted DVB-T2, Qatar-based systems integrator Media Group International is overseeing the US$14 million project, which is due to be completed later this year, according to Gulf Times. Kuwait has also committed to install the second generation standard. Iraq has already implemented its DVB-T2-based system in parts of the country, while Bahrain, Oman and Yemen are assessing the technology.[84]
See also
Notes
- 1 2 http://www.broadbandtvnews.com/2016/06/06/dvb-t2-to-launch-in-germany-with-40-channels/
- 1 2 3 Teracom information on DVB-T2 transmissions (Swedish)
- 1 2 Boxers list of DVB-T2 channels (Swedish)
- ↑ The Thai National Telecommunications and Broadcasting Committee (Thai)
- 1 2 ETV Serbia: Trial network
- ↑ TM-T2. Second Generation DVB-T, DVB.org
- ↑ DVB – Digital Video Broadcasting – DVB-T2
- ↑ "3 Freeview HD channels will start 2009 – ukfree.tv – independent digital television and switchover advice, since 2002". Retrieved 25 November 2007.
- ↑ "Ofcom Statement on DTT future, announced on April 3, 2008". Retrieved 9 April 2008.
- ↑ C3 + C4 and partners
- ↑ 2.19
- ↑ EN 302 755
- ↑ Bluebook
- ↑ ETSI timetable for DVB-T2
- ↑ "Work Programme: Details of 'DEN/JTC-DVB-228' Work Item Schedule". ETSI. Retrieved 16 April 2009.
- 1 2 Pace unveils DVB-T2 Freeview HD Box
- ↑ DVB-T2 testing
- ↑ nordig.org - Requirements to NorDig-T2 compliant IRDs..
- ↑ PDF document on the CD3 system.
- ↑ "2nd Generation Terrestrial: The World's Most Advanced Digital Terrestrial TV System" (PDF). DVB Project. Retrieved 17 April 2015.
- ↑ "Digital Video Broadcasting (DVB); Frame structure channel coding and modulation for a second generation digital terrestrial television broadcasting system (DVB-T2)" (PDF). DVB consortium. February 2011.
- ↑ Presentation given by Dr. Morello, RAI research centre, Rome, 3 April 2008.
- ↑ http://tech.ebu.ch/docs/tech/tech3348.pdf
- 1 2 http://www.oqaab.af/first-digital-terrestrial-television-network-dvb-t2-starts-broadcasting/
- ↑ http://www.norkring.be/downloads/20120503_DVB-T2_ENG.pdf
- ↑ Televisión digital en Colombia - Noticias de Tecnología en Colombia y el Mundo - ELTIEMPO.COM
- ↑ Boxer lancerer HD TV
- ↑ http://www.ruv.is/hjalp/stafraent-sjonvarp
- ↑ http://www.ddindia.gov.in/Technical/Pages/Digital-Terrestrial-Television.aspx
- ↑ http://thomson-broadcast.com/thomson-broadcast-delivers-next-stage-of-israels-national-dtt-technology/
- ↑ https://www.dvb.org/news/new-igloo-tv-dvb-t2-service-in-new-zealand
- ↑ http://www.radiocom.ro/business/servicii/Broadcasting/Broadcasting-TV/
- ↑ http://www.ancom.org.ro/martie-2014-tranzitie-televiziune-digitala_5159
- 1 2 Srbija: Brža digitalizacija i jeftiniji internet
- 1 2 Digitalizacija televizije u prvom tromesečju 2013. godine - RADIO-TELEVIZIJA VOJVODINE
- ↑ DBT-2 signal u Srbiji! (Optibox Raptor HD) - YouTube
- ↑ http://bangkokpost.co.th/business/news/330925/nbtc-plans-to-hand-out-digital-tv-coupons
- ↑ Четыре общенациональных цифровых канала не успеют выйти в эфир до конца года / Связь и коммуникации / proIT
- ↑ http://www.csa.fr/Espace-juridique/Decisions-du-CSA/Ultra-haute-definition-UHD-reponse-au-HD-Forum
- ↑ "Digital TV standard for SADC declared". MyBroadband.co.za. 25 November 2010.
- ↑ "DVB-T2 take off in Serbia". Broadband TV News. 25 May 2009.
- ↑ "Singapore's free-to-air TV channels to go fully digital by 2013". MDA Singapore. 19 June 2012.
- ↑ DVB-T2 tested in Spain | Rapid TV News
- ↑ http://en.dtvstatus.net/
- ↑ http://www.dvb.org/news/germany-plans-for-dvb_t2
- ↑ DVB - Digital Video Broadcasting - Sri Lanka
- ↑ DigiTAG
- ↑ Digital TV Labs’ consultancy service deploys DVB-T2 trial package in Malaysia
- ↑ Exclusive: FCC OKs Test of TV Transmission Standard
- ↑ http://en.dtvstatus.net/#Europe
- ↑ http://tdtcolombia.info/#anteriores
- ↑ http://www.tdtparatodos.tv
- ↑ Skendy portal | Digitalna televizija |DVB-T|DVB-T2|MUX A|MUX B|MUX D
- ↑ Standar Penyiaran Televisi Digital (Indonesian)
- ↑ DVB-T2 Seminar by Ministry of Information & Communication Technology at Hotel Borobudur, Jakarta on 26 June 2012
- ↑ http://www.radiocom.ro/business/servicii/Broadcasting/Broadcasting-TV/#
- 1 2 http://economie.hotnews.ro/stiri-telecom-20240163-radiocom-demareaza-etapa-testare-implementarii-televiziunii-digitale-bucuresti-cluj-napoca-iasi-timisoara.htm
- ↑ http://www.radiocom.ro/poze/dvb-t2/Tranzitie%20DVB-T2_Septembrie_2016.pdf
- ↑ Russia adopts DVB-T2 | Advanced Television
- ↑ DVB News/Russian Federation
- ↑ Russia Completes DVB-T2 Transition
- ↑ DVB - Digital Video Broadcasting - Serbia
- ↑ http://www.mtid.gov.rs/digitalizacija/digitalizacija/digitalizacija.579.html
- ↑ DVB-T2 take off in Serbia
- ↑ Telekom Srbija, Fox Televizija test DVB-T2 in Serbia - Telecompaper
- ↑ Serbia adds new DVB-T2 transmitters
- ↑
- ↑ SA adopts DVB-T2 standard for digital TV 14 January 2011
- ↑ DVB-T2 Digital TV standard and white neo-colonialism 17 January 2011
- ↑ Digital TV standards battle ends: Logic prevails
- ↑ December 2013 cut-off for analogue TV | TechCentral
- ↑ Finally, SA is going digital | ITWeb
- ↑ http://www.dvb.org/about_dvb/dvb_worldwide/thailand/index.xml
- ↑ http://www.rapidtvnews.com/index.php/2011033111257/harris-corporation-completes-dvb-t2-trials-in-thailand.html
- ↑ "Freeview HD channel line-up confirmed!". Electricpig. 30 March 2010.
- ↑ "ITV HD will relaunch for Freeview HD". What Satellite & Digital TV. 7 August 2009.
- ↑ "C4 HD begins Freeview test transmissions". Digital Spy. 26 March 2010.
- ↑ "Freeview HD launches, gets Channel 4". Register Hardware. 30 March 2010.
- ↑ "Channel 5 withdraws application for Freeview HD slot". DTG. Retrieved 18 June 2012.
- ↑ "More HD Olympics for Freeview viewers". BBC. Retrieved 18 June 2012.
- ↑ "BBC to launch five new subscription-free HD channels". BBC. Retrieved 2 October 2013.
- ↑ "BBC Two HD Channel to launch 26 March". BBC. Retrieved 2 October 2013.
- ↑ http://mobitv.net.vn/thong-cao/201212/aVG-chinh-thuc-phat-song-ngay-11-11-2011-8770/
- ↑ http://www.rapidtvnews.com/2014051933709/samart-eyes-middle-east-market-for-digital-tv-enabled-smartphone.html
References
- DVB document A122, Frame structure channel coding and modulation for a second generation digital terrestrial television broadcasting system (DVB-T2),
- DVB document A133 Implementation guidelines for a second generation digital terrestrial television broadcasting system (DVB-T2) and
- DVB document A136 Modulator Interface (T2-MI) for a second generation digital terrestrial television broadcasting system (DVB-T2) are available at the dvb.org website.
- DVB-T2 Fact Sheet, March 2010
- Freeview UK
External links
| Wikimedia Commons has media related to DVB-T2. |