Athenian democracy
| Part of the Politics series |
| Democracy |
|---|
| Types |
|
| Related topics |
| Politics portal |
Athenian democracy developed around the fifth century BC in the Greek city-state (known as a polis) of Athens, comprising the city of Athens and the surrounding territory of Attica, and is the first known democracy in the world. Other Greek cities set up democracies, most following the Athenian model, but none are as well documented as Athens.
It was a system of direct democracy, in which participating citizens voted directly on legislation and executive bills. Participation was not open to all residents: to vote one had to be an adult, male citizen who owned land and was not a slave, and the number of these "varied between 30,000 and 50,000 out of a total population of around 250,000 to 300,000."[1]
The longest-lasting democratic leader was Pericles. After his death, Athenian democracy was twice briefly interrupted by oligarchic revolutions towards the end of the Peloponnesian War. It was modified somewhat after it was restored under Eucleides; the most detailed accounts of the system are of this fourth-century modification rather than the Periclean system. Democracy was suppressed by the Macedonians in 322 BC. The Athenian institutions were later revived, but how close they were to a real democracy is debatable. Solon (594 BC), Cleisthenes (508/7 BC), and Ephialtes (462 BC) contributed to the development of Athenian democracy.
Etymology
The word "democracy" (Greek: δημοκρατία) combines the elements dêmos (δῆμος, which means "people", "neighbourhood", "district") and krátos (κράτος, which means "force" or "power"). In the words "monarchy" and "oligarchy", the second element arche (ἀρχή) means "rule", "leading" or "being first". It is unlikely that the term "democracy" was coined by its detractors who rejected the possibility of a valid "demarchy", as the word "demarchy" already existed and had the meaning of mayor or municipal. One could assume the new term was coined and adopted by Athenian democrats.
The word is attested in Herodotus, who wrote some of the earliest surviving Greek prose, but this might not have been before 440 or 430 BC. We are not certain that the word "democracy" was extant when systems that came to be called democratic were first instituted, but around 460 BC[2] an individual is known with the name of 'Democrates', a name possibly coined as a gesture of democratic loyalty; the name can also be found in Aeolian Temnus.[3]
History
Development
Athens was not the only polis in Ancient Greece that instituted a democratic regime. Aristotle cites many other cities as well. "Yet, it is only with reference to Athens that we can attempt to trace some of specific sixth century events that led to the institution of democracy at the end of the century."[4]
Before the first attempt at democratic government, Athens was ruled by a series of archons or chief magistrates, and the Areopagus, made up of ex-archons. The members of these institutions were generally aristocrats, who ruled the polis for their own advantage. In 621 BC Draco codified a set of "notoriously harsh" laws that were "a clear expression of the power of the aristocracy over everybody else." This did not stop the aristocratic families feuding amongst themselves to obtain as much power as possible.[5]
Therefore, by the 6th century BC, the majority of Athenians "had been 'enslaved' to the rich", and they called upon Plato's ancestor Solon, premier archon at the time, to liberate them and halt the feuding of the aristocracy. However, the "enfranchisement of the local laboring classes was succeeded by the development of chattel slavery, the enslavement of, in large part, foreigners."[6]
Solon, the mediator, reshaped the city "by absorbing the traditional aristocracy in a definition of citizenship which allotted a political function to every free resident of Attica. Athenians were not slaves but citizens, with the right, at the very least, to participate in the meetings of the assembly." Under these reforms, the position of archon "was opened to all with certain property qualifications, and a Boule, a rival council of 400, was set up. The Areopagus, nevertheless, retained 'guardianship of the laws'".[7] A major contribution to democracy was Solon's setting up of an Ecclesia or Assembly, which was open to all male citizens. However, "one must bear in mind that its agenda was apparently set entirely by the Council of 400", "consisting of 100 members from each of the four tribes", that had taken "over many of the powers which the Areopagos had previously exercised."[5]

Not long afterwards, the nascent democracy was overthrown by the tyrant Peisistratos, but was reinstated after the expulsion of his son, Hippias, in 510. This sort of aristocratic takeover "was ended by the appeal by one contender, Cleisthenes, for the support of the populace." The reforms of Cleisthenes in 508/7 undermined the domination of the aristocratic families and connected every Athenian to the city's rule. "Cleisthenes fixed the boundaries of the polis as a political rather than a geographical entity – boundaries which Solon had left permeable – by formally identifying the free inhabitants of Attica at that time as Athenian citizens."[8] He did this by making the traditional tribes politically irrelevant and instituting ten new tribes, each made up of about three trytties, each consisting of several demes. "Every male citizen on reaching the age of 18 was now to be registered in his deme. It was this registration which confirmed his citizenship."[9]
A third set of reforms was instigated by Ephialtes in 462/1. While his opponents were away attempting to assist the Spartans, Ephialtes persuaded the Assembly to reduce the powers of the Areopagus: "in effect stripping it of all its controlling and supervisory powers and leaving it only as a court for cases of homicide and certain offences of sacrilege." At the same time or soon afterwards, the membership of the Areopagus was extended to the lower level of the propertied citizenship.[10]
In the wake of Athens' disastrous defeat in the Sicilian campaign in 413 BCE, a group of citizens took steps to limit the radical democracy they thought was leading the city to ruin. Their efforts, initially conducted through constitutional channels, culminated in the establishment of an oligarchy, the Council of 400, in the Athenian coup of 411 BCE. The oligarchy endured for only four months before it was replaced by a more democratic government. Democratic regimes governed until Athens surrendered to Sparta in 404 BCE, when government was placed in the hands of the so-called Thirty Tyrants, pro-Spartan oligarchs.[11] After a year pro-democracy elements regained control, and democratic forms persisted until the Macedonian army of Phillip II conquered Athens in 338 BC.[12]
Aftermath
Alexander the Great had led a coalition of the Greek states to war with Persia in 336 BC, but his Greek soldiers were hostages for the behavior of their states as much as allies. His relations with Athens were already strained when he returned to Babylon in 324 BC; after his death, Athens and Sparta led several Greek states to war with Macedon and lost.[13]
This led to the Hellenistic control of Athens, when the Macedonian king appointed a local agent as political governor in Athens. However, the governors, like Demetrius of Phalerum, appointed by Cassander, kept some of the traditional institutions in formal existence, although the Athenian public would consider them to be nothing more than Macedonian puppet dictators. Once Demetrius Poliorcetes ended Cassander's rule over Athens, Demetrius of Phalerum went into exile and the democracy was restored in 307 BC. However, by now Athens had become "politically impotent".[14] An example of this was that, in 307, in order to curry favour with Macedonia and Egypt, three new tribes were created, two in honour of the Macedonian king and his son, and the other in honour of the Egyptian king.
However, when Rome fought Macedonia in 200, the Athenians abolished the first two new tribes and created a twelfth tribe in honour of the Pergamene king. The Athenians declared for Rome, and in 146 BC Athens became an autonomous civitas foederata. "Her independence was however little more than municipal, and, though the forms of the democracy survived, Rome ... strengthened the aristocratic elements in the constitution."[15]
Under Roman rule, the archons ranked as the highest officials. They were elected, and even foreigners such as Domitian and Hadrian held the office as a mark of honour. Four presided over the judicial administration. The Council (whose numbers varied at different times from three hundred to seven hundred and fifty) was appointed by lot. It was superseded in importance by the Areopagus, which, recruited from the elected archons, had an aristocratic character and was entrusted with wide powers. From the time of Hadrian an imperial curator superintended the finances. The shadow of the old constitution lingered on and Archons and Areopagus survived the fall of the Roman Empire.[15]
In 88 BC, there was a revolution under the philosopher Athenion, who, as tyrant, forced the Assembly to agree to elect whomever he might ask to office. Athenion allied with Mithridates of Pontus, and went to war with Rome; he was killed during the war, and was replaced by Aristion. The victorious Roman general, Publius Cornelius Sulla, left the Athenians their lives and did not sell them into slavery; he also restored the previous government, in 86 BC.[16]
After Rome became an Empire under Augustus, the nominal independence of Athens dissolved and its government converged to the normal type for a Roman municipality, with a Senate of decuriones.[17]
Participation and exclusion
Size and make-up of the Athenian population
Estimates of the population of ancient Athens vary. During the 4th century BC, there might well have been some 250,000–300,000 people in Attica. Citizen families could have amounted to 100,000 people and out of these some 30,000 would have been the adult male citizens entitled to vote in the assembly. In the mid-5th century the number of adult male citizens was perhaps as high as 60,000, but this number fell precipitously during the Peloponnesian War.[18] This slump was permanent, due to the introduction of a stricter definition of citizen described below. From a modern perspective these figures may seem small, but among Greek city-states Athens was huge: most of the thousand or so Greek cities could only muster 1000–1500 adult male citizens each; and Corinth, a major power, had at most 15,000.[19]
The non-citizen component of the population was made up of resident foreigners (metics) and slaves, with the latter perhaps somewhat more numerous. Around 338 BC the orator Hyperides (fragment 13) claimed that there were 150,000 slaves in Attica, but this figure is probably no more than an impression: slaves outnumbered those of citizen stock but did not swamp them.[20]
Citizenship in Athens
Only adult male Athenian citizens who had completed their military training as ephebes had the right to vote in Athens. The percentage of the population that actually participated in the government was 10 to 20% of the total number of inhabitants, but this varied from the fifth to the fourth century BC.[18] This excluded a majority of the population: slaves, freed slaves, children, women and metics (foreigners resident in Athens).[21] The women had limited rights and privileges, had restricted movement in public, and were very segregated from the men.[22]
Also excluded from voting were citizens whose rights were under suspension (typically for failure to pay a debt to the city: see atimia); for some Athenians this amounted to permanent (and in fact inheritable) disqualification. Given the exclusive and ancestral concept of citizenship held by Greek city-states, a relatively large portion of the population took part in the government of Athens and of other radical democracies like it, compared to oligarchies and aristocracies.[18]
At Athens some citizens were far more active than others, but the vast numbers required for the system to work testify to a breadth of direct participation among those eligible that greatly surpassed any present-day democracy.[18] Athenian citizens had to be descended from citizens—after the reforms of Pericles and Cimon in 450 BC, they "would be confined to those whose parents were both Athenian".[23] Although the legislation was not retrospective, five years later, when a free gift of grain had arrived from the Egyptian king, to be distributed among all citizens, "many 'illegitimates' were discovered" and removed from the registers.[24]
Citizenship, "commonly applied not only to the individuals themselves but to their descendants as well", could be granted by the assembly, and was sometimes given to large groups (e.g. Plateans in 427 BC and Samians in 405 BC) but, by the 4th century, only to individuals and by a special vote with a quorum of 6000. This was generally done as a reward for some service to the state. In the course of a century, the number of citizenships so granted was in the hundreds rather than thousands.[25]
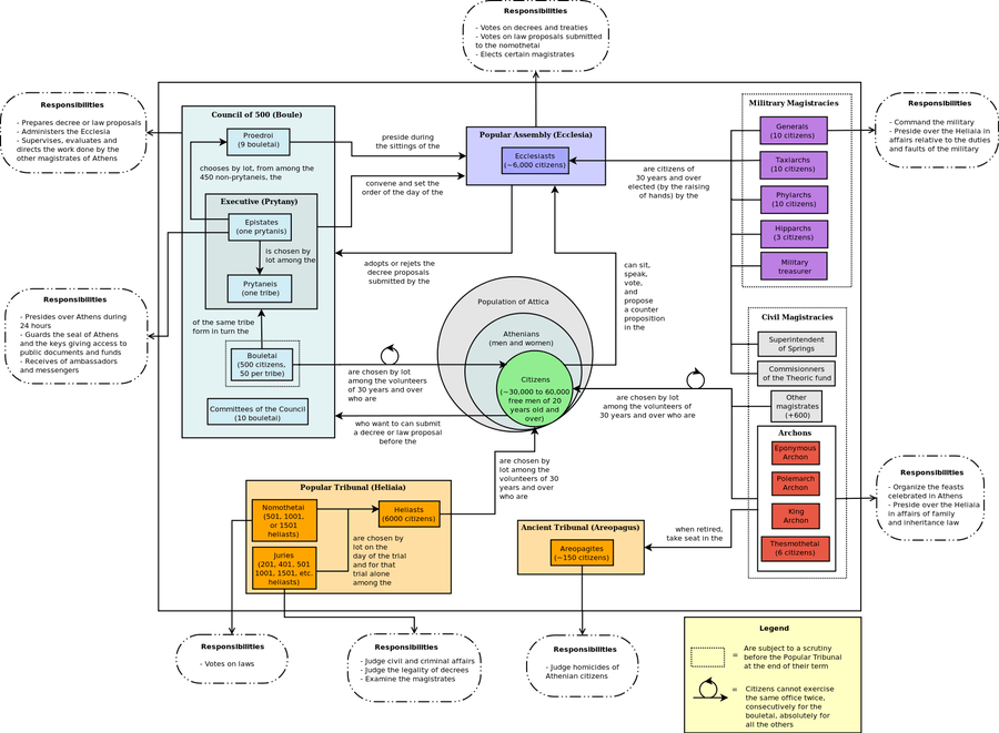
Main bodies of governance

There were three political bodies where citizens gathered in numbers running into the hundreds or thousands. These are the assembly (in some cases with a quorum of 6000), the council of 500 (boule) and the courts (a minimum of 200 people, but running at least on some occasions up to 6000). Of these three bodies it is the assembly and the courts that were the true sites of power – although courts, unlike the assembly, were never simply called the demos (the People) as they were manned by a subset of the citizen body, those over thirty. But crucially citizens voting in both were not subject to review and prosecution as were council members and all other officeholders.
In the 5th century BC we often hear of the assembly sitting as a court of judgment itself for trials of political importance and it is not a coincidence that 6000 is the number both for the full quorum for the assembly and for the annual pool from which jurors were picked for particular trials. By the mid-4th century however the assembly's judicial functions were largely curtailed, though it always kept a role in the initiation of various kinds of political trial.
Assembly/Ecclesia
The central events of the Athenian democracy were the meetings of the assembly (ἐκκλησία, ekklêsia). Unlike a parliament, the assembly's members were not elected, but attended by right when they chose. Greek democracy created at Athens was direct, rather than representative: any adult male citizen over the age of 20 could take part,[26] and it was a duty to do so. The officials of the democracy were in part elected by the Assembly and in large part chosen by lottery in a process called sortition.
The assembly had four main functions: it made executive pronouncements (decrees, such as deciding to go to war or granting citizenship to a foreigner); it elected some officials; it legislated; and it tried political crimes. As the system evolved, the last function was shifted to the law courts. The standard format was that of speakers making speeches for and against a position followed by a general vote (usually by show of hands) of yes or no.
Though there might be blocs of opinion, sometimes enduring, on important matters, there were no political parties and likewise no government or opposition (as in the Westminster system). Voting was by simple majority. In the 5th century at least there were scarcely any limits on the power exercised by the assembly. If the assembly broke the law, the only thing that might happen is that it would punish those who had made the proposal that it had agreed to. If a mistake had been made, from the assembly's viewpoint it could only be because it had been misled.[27]
As usual in ancient democracies, one had to physically attend a gathering in order to vote. Military service or simple distance prevented the exercise of citizenship. Voting was usually by show of hands (χειροτονία, kheirotonia, "arm stretching") with officials judging the outcome by sight. This could cause problems when it became too dark to see properly. However, "any member of the Assembly could demand a recount".[28] For a small category of votes a quorum of 6000 was required, principally grants of citizenship, and here small coloured stones were used, white for yes and black for no. At the end of the session, each voter tossed one of these into a large clay jar which was afterwards cracked open for the counting of the ballots. Ostracism required the voters to scratch names onto pieces of broken pottery (ὄστρακα, ostraka), though this did not occur within the assembly as such.

In the 5th century BC, there were 10 fixed assembly meetings per year, one in each of the ten state months, with other meetings called as needed. In the following century the meetings were set to forty a year, with four in each state month. One of these was now called the main meeting, kyria ekklesia. Additional meetings might still be called, especially as up until 355 BC there were still political trials that were conducted in the assembly rather than in court. The assembly meetings did not occur at fixed intervals, as they had to avoid clashing with the annual festivals that followed the lunar calendar. There was also a tendency for the four meetings to be aggregated toward the end of each state month.[29]
Attendance at the assembly was not always voluntary. In the 5th century public slaves forming a cordon with a red-stained rope herded citizens from the agora into the assembly meeting place (Pnyx), with a fine being imposed on those who got the red on their clothes.[30] After the restoration of the democracy in 403 BC, pay for assembly attendance was introduced. This promoted a new enthusiasm for assembly meetings. Only the first 6000 to arrive were admitted and paid, with the red rope now used to keep latecomers at bay.[31]
The Council/The Boule
In 594 BC Solon is said to have created a boule of 400 to guide the work of the assembly.[32] After the reforms of Cleisthenes, the Athenian Boule was expanded to 500, and was elected by lot every year. Each of Cleisthenes's 10 tribes provided 50 councillors who were at least 30 years old.
The most important task of the Athenian Boule was to draft the deliberations (probouleumata) for discussion and approval in the Ecclesia. The Boule also directed finances, controlled the maintenance of the fleet and of the cavalry, judged the fitness of the magistrates-elect, received foreign ambassadors, advised the stratēgoi (generals) in military matters, and could be given special powers by the Ecclesia in an emergency.[33]
According to John Thorley, its membership was very carefully vetted. Cleisthenes restricted its membership, "to those of zeugitai status and above, probably arguing that these classes had a financial interest in good government". A member had to be approved by his deme, "and one can well imagine that demes were careful to select only those of known good sense who also had experience of local politics, and who were actually available to do the time-consuming job which demanded frequent attendance in Athens; and they probably favoured those who were well past 30".[34]
The members from each of the ten tribes in the Boule took it in turns to act as a standing committee (the prytaneis) of the Boule for a period of thirty-six days. All fifty members of the prytaneis on duty were housed and fed in the tholos of the Prytaneion, a building adjacent to the bouleuterion, where the boule met. "Each day one of their number was chosen by lot as chairman, and he was required to stay in the tholos for the twenty-four-hour period of his office. The chairman for the day presided over any meeting of the Boule held that day, and if there was a meeting of the Assembly that day ... he also presided over that".[35]
The boule also served as an executive committee for the assembly, and oversaw the activities of certain other magistrates. The boule coordinated the activities of the various boards and magistrates that carried out the administrative functions of Athens and provided from its own membership randomly selected boards of ten responsible for areas ranging from naval affairs to religious observances.[36] Altogether, the boule was responsible for a great portion of the administration of the state, but was granted relatively little latitude for initiative; the boule's control over policy was executed in its probouleutic, rather than its executive function; in the former, it prepared measures for deliberation by the assembly, in the latter, it merely executed the wishes of the assembly.[37]
Courts
Athens had an elaborate legal system centered on full citizen rights (see atimia). The age limit of 30 or older, the same as that for office holders but ten years older than that required for participation in the assembly, gave the courts a certain standing in relation to the assembly. Jurors were required to be under oath, which was not required for attendance at the assembly. The authority exercised by the courts had the same basis as that of the assembly: both were regarded as expressing the direct will of the people. Unlike office holders (magistrates), who could be impeached and prosecuted for misconduct, the jurors could not be censured, for they, in effect, were the people and no authority could be higher than that. A corollary of this was that, at least acclaimed by defendants, if a court had made an unjust decision, it must have been because it had been misled by a litigant.[38]
Essentially there were two grades of suit, a smaller kind known as dike (δίκη) or private suit, and a larger kind known as graphe or public suit. For private suits the minimum jury size was 200 (increased to 401 if a sum of over 1000 drachmas was at issue), for public suits 501. Under Cleisthenes' reforms, juries were selected by lot from a panel of 600 jurors, there being 600 jurors from each of the ten tribes of Athens, making a jury pool of 6000 in total.[39] For particularly important public suits the jury could be increased by adding in extra allotments of 500. 1000 and 1500 are regularly encountered as jury sizes and on at least one occasion, the first time a new kind of case was brought to court (see graphē paranómōn), all 6,000 members of the jury pool may have attended to one case.[40]

The cases were put by the litigants themselves in the form of an exchange of single speeches timed by a water clock or clepsydra, first prosecutor then defendant. In a public suit the litigants each had three hours to speak, much less in private suits (though here it was in proportion to the amount of money at stake). Decisions were made by voting without any time set aside for deliberation. Jurors did talk informally amongst themselves during the voting procedure and juries could be rowdy, shouting out their disapproval or disbelief of things said by the litigants. This may have had some role in building a consensus. The jury could only cast a 'yes' or 'no' vote as to the guilt and sentence of the defendant. For private suits only the victims or their families could prosecute, while for public suits anyone (ho boulomenos, 'whoever wants to' i.e. any citizen with full citizen rights) could bring a case since the issues in these major suits were regarded as affecting the community as a whole.
Justice was rapid: a case could last no longer than one day and "completed by sunset".[41] Some convictions triggered an automatic penalty, but where this was not the case the two litigants each proposed a penalty for the convicted defendant and the jury chose between them in a further vote.[42] No appeal was possible. There was however a mechanism for prosecuting the witnesses of a successful prosecutor, which it appears could lead to the undoing of the earlier verdict.
Payment for jurors was introduced around 462 BC and is ascribed to Pericles, a feature described by Aristotle as fundamental to radical democracy (Politics 1294a37). Pay was raised from 2 to 3 obols by Cleon early in the Peloponnesian war and there it stayed; the original amount is not known. Notably, this was introduced more than fifty years before payment for attendance at assembly meetings. Running the courts was one of the major expenses of the Athenian state and there were moments of financial crisis in the 4th century when the courts, at least for private suits, had to be suspended.[43]
The system showed a marked anti-professionalism. No judges presided over the courts nor did anyone give legal direction to the jurors; magistrates had only an administrative function and were laymen. Most of the annual magistracies at Athens could only be held once in a lifetime. There were no lawyers as such; litigants acted solely in their capacity as citizens. Whatever professionalism there was tended to disguise itself; it was possible to pay for the services of a speechwriter or logographer (logographos), but this may not have been advertised in court. Probably jurors would be more impressed if it seemed as though the litigant were speaking for themselves.[44]
Shifting balance between assembly and courts
As the system evolved, the courts (that is, citizens under another guise) intruded upon the power of the assembly. From 355 BC political trials were no longer held in the assembly, but only in a court. In 416 BC the graphē paranómōn ("indictment against measures contrary to the laws") was introduced. Under this, anything passed by the assembly or even proposed but not yet voted on, could be put on hold for review before a jury – which might annul it and perhaps punish the proposer as well.
Remarkably, it seems that a measure blocked before the assembly voted on it did not need to go back to the assembly if it survived the court challenge: the court was enough to validate it. Once again it is important to bear in mind the lack of 'neutral' state intervention. To give a schematic scenario by way of illustration: two men have clashed in the assembly about a proposal put by one of them; it passed, and now the two of them go to court with the loser in the assembly prosecuting both the law and its proposer. The quantity of these suits was enormous: in effect the courts became a kind of upper house.
In the 5th century there was in effect no procedural difference between an executive decree and a law: they were both simply passed by the assembly. But from 403 BC they were set sharply apart. Henceforth laws were made not in the assembly, but by special panels of citizens drawn from the annual jury pool of 6000. They were known as the nomothetai (νομοθέται), the lawmakers.[45]
Citizen-initiator
The institutions sketched above – assembly, officeholders, council, courts – are incomplete without the figure that drove the whole system, Ho boulomenos, he who wishes, or anyone who wishes. This expression encapsulated the right of citizens to take the initiative: to stand to speak in the assembly, to initiate a public lawsuit (that is, one held to affect the political community as a whole), to propose a law before the lawmakers or to approach the council with suggestions. Unlike officeholders, the citizen initiator was not voted before taking up office or automatically reviewed after stepping down — it had after all no set tenure and might be an action lasting only a moment. But any stepping forward into the democratic limelight was risky and if someone chose (another citizen initiator) they could be called to account for their actions and punished. There were also other terms used for "the persons who pleaded in public actions and those who had initiated private suits. Although the expression ho diokon (literally 'the one who pursues') was applied to the initiators of both public and private actions, the designations kategoros ('accuser') ... were used only of prosecutors in public actions and in the actions for homicide heard by the Areiopagos and other homicide courts."[46]
Archons and the Areopagus
Just before the reforms of Solon in the 7th century BC, Athens was governed by a few archons (three rising to nine) and the council of the Areopagus "(appointed by the powerful noble families from their own members)". There also seems to have been a type of citizen assembly, presumably of the hoplite class. However, "There seems little doubt that it was the arkhons, with the advice of the Areopagos, who really ran the state." The mass of people had no say in government at all.[47]
Solon's reforms allowed the archons to come from some of the higher propertied classes and not only from the aristocratic families. Since the Areopagus was made up of ex-archons, this would eventually mean the weakening of the hold of the nobles there as well. However, even with Solon's creation of the citizen's assembly, the Archons and Areopagus still wielded a great deal of power.[48]
The reforms of Cleisthenes meant that the archons were elected by the Assembly, but were still selected from the upper classes.[49] The Areopagus kept its power as 'Guardian of the Laws', "which probably gave the Areopagos the power to intervene and to apply a veto if the Council of 500 or the Assembly or any magistrate acted or proposed to act 'unconstitutionally'", however this worked in practice.[50]
Ephialtes, and later Pericles, reduced the power of the Areopagus dramatically. The Assembly "passed a measure to limit the powers of the Areopagos, in effect stripping it of all its controlling and supervisory powers." In the play The Eumenides, performed in 458, Aeschylus, himself a noble, portrays the Areopagus as a court established by Athena herself. It appears that Aeschylus "is trying to preserve the dignity of a severely battered institution."[10]
Officeholders
Approximately 1100 citizens (including the members of the council of 500) held office each year. They were mostly chosen by lot, with a much smaller (and more prestigious) group of about 100 elected. Neither was compulsory; individuals had to nominate themselves for both selection methods. In particular, those chosen by lot were citizens acting without particular expertise. This was almost inevitable since, with the notable exception of the generals (strategoi), each office could be held by the same person only once. For example, "The same person could not be a member of the Boule in two consecutive years, and could only be a member twice in a lifetime."[51]
Part of the ethos of democracy, however, was the building of general competence by ongoing involvement. In the 5th century version of the democracy, the ten annually elected generals were often very prominent, but for those who had power, it lay primarily in their frequent speeches and in the respect accorded them in the assembly, rather than their vested powers.
While citizens voting in the assembly were the people and so were free of review or punishment, those same citizens when holding an office served the people and could be punished very severely. All of them were subject to a review beforehand that might disqualify them for office and an examination after stepping down. Officeholders were the agents of the people, not their representatives. Citizens active as office holders served in a quite different capacity from when they voted in the assembly or served as jurors.
The assembly and the courts were regarded as the instantiation of the people of Athens: they were the people, no power was above them and they could not be reviewed, impeached or punished. However, when an Athenian took up an office, he was regarded as 'serving' the people. As such, he could be regarded as failing in his duty and be punished for it.
There were in fact some limitations on who could hold office. Age restrictions were in place with thirty years as a minimum, rendering about a third of the adult citizen body ineligible at any one time. An unknown proportion of citizens were also subject to disenfranchisement (atimia), excluding some of them permanently and others temporarily (depending on the type). Furthermore, all citizens selected were reviewed before taking up office (dokimasia) at which they might be disqualified.
Competence does not seem to have been the main issue, but rather, at least in the 4th century BC, whether they were loyal democrats or had oligarchic tendencies. However, magistrates, after leaving office were subject to a scrutiny (euthunai, literally 'straightenings' or 'submission of accounts') to review their performance. Both of these processes were in most cases brief and formulaic, but they opened up in the possibility, if some citizen wanted to take some matter up, of a contest before a jury court.[52]
In the case of a scrutiny going to trial, there was the risk for the former officeholder of suffering severe penalties. Finally, even during his period of office, any officeholder could be impeached and removed from office by the assembly. In each of the ten "main meetings" (kuriai ekklesiai) a year, the question was explicitly raised in the assembly agenda: were the office holders carrying out their duties correctly?
By and large the power exercised by these officials was routine administration and quite limited. The powers of officials were precisely defined and their capacity for initiative limited. They administered rather than governed. When it came to penal sanctions, no officeholder could impose a fine over fifty drachmas. Anything higher had to go before a court.
Selection by lot (sortition / allotment)
The use of a lottery to select officeholders was regarded as the most democratic means: elections would favour those who were rich, noble, eloquent and well-known, while allotment spread the work of administration throughout the whole citizen body, engaging them in the crucial democratic experience of, to use Aristotle's words, "ruling and being ruled in turn" (Politics 1317b28–30). The allotment of an individual was based on citizenship rather than merit or any form of personal popularity which could be bought. Allotment therefore was seen as a means to prevent the corrupt purchase of votes and it gave citizens a unique form of political equality as all had an equal chance of obtaining government office. Samons writes that "the system of selection by lottery for members of the Council of 500 and other officials (like the treasurers of the sacred funds) provided a potentially significant check on the dangers of demagoguery." However, this may not have been completely successful, as some "increasingly pandered to the electorate and ... often told the people only what they wanted to hear."[53]
The random assignment of responsibility to individuals who may or may not be competent has obvious risks, but the system included features meant to obviate possible problems. Athenians selected for office served as teams (boards, panels). In a group someone will know the right way to do things and those that do not may learn from those that do. During the period of holding a particular office everyone on the team is observing everybody else. There were however officials such as the nine archons, who while seemingly a board carried out very different functions from each other.
No office appointed by lot could be held twice by the same individual. The only exception was the boule or council of 500. In this case, simply by demographic necessity, an individual could serve twice in a lifetime. This principle extended down to the secretaries and undersecretaries who served as assistants to magistrates such as the archons. To the Athenians it seems what had to be guarded against was not incompetence but any tendency to use office as a way of accumulating ongoing power.[54]
Election
During an Athenian election, approximately one hundred officials out of a thousand were elected rather than chosen by lot. There were two main categories in this group: those required to handle large sums of money, and the 10 generals, the strategoi. One reason that financial officials were elected was that any money embezzled could be recovered from their estates; election in general strongly favoured the rich, but in this case wealth was virtually a prerequisite.
Generals were elected not only because their role required expert knowledge but also because they needed to be people with experience and contacts in the wider Greek world where wars were fought. In the 5th century BC, principally as seen through the figure of Pericles, the generals could be among the most powerful people in the polis. Yet in the case of Pericles, it is wrong to see his power as coming from his long series of annual generalships (each year along with nine others). His office holding was rather an expression and a result of the influence he wielded. That influence was based on his relation with the assembly, a relation that in the first instance lay simply in the right of any citizen to stand and speak before the people. Under the 4th century version of democracy the roles of general and of key political speaker in the assembly tended to be filled by different persons. In part this was a consequence of the increasingly specialised forms of warfare practiced in the later period.
Elected officials too were subject to review before holding office and scrutiny after office. And they too could be removed from office at any time that the assembly met. There was also a death penalty for "inadequate performance" while in office.[55]
Individualism in Athenian democracy
A good example of the contempt the first democrats felt for those who did not participate in politics can be found in the modern word 'idiot', which finds its origins in the ancient Greek word ἰδιώτης, idiōtēs, meaning a private person, a person who is not actively interested in politics;[56] such characters were talked about with contempt, and the word eventually acquired its modern meaning. According to Thucydides, Pericles may have declared in a funeral oration:
We do not say that a man who takes no interest in politics is a man who minds his own business; we say that he has no business here at all.
Criticism of the democracy
Athenian democracy has had many critics, both ancient and modern. Ancient Greek critics of the democracy include Thucydides the general and historian, Aristophanes the playwright, Plato the pupil of Socrates, Aristotle the pupil of Plato, and a writer known as the Old Oligarch. Modern critics are more likely to find fault with the narrow definition of the citizen body, but in the ancient world the complaint, if anything, went in the opposite direction. For them, the common people were not necessarily the right people to rule and had made huge mistakes. According to Samons:
The modern desire to look to Athens for lessons or encouragement for modern thought, government, or society must confront this strange paradox: the people that gave rise to and practiced ancient democracy left us almost nothing but criticism of this form of regime (on a philosophical or theoretical level). And what is more, the actual history of Athens in the period of its democratic government is marked by numerous failures, mistakes, and misdeeds—most infamously, the execution of Socrates—that would seem to discredit the ubiquitous modern idea that democracy leads to good government.[57]
Thucydides, from his Aristocratic and historical viewpoint, reasoned that the common people were often much too credulous about even contemporary facts to rule justly. Josiah Ober notes that "Thucydides cites examples of two errors regarding Sparta: the beliefs that the two Spartan kings each had two votes in council and that there was a Spartan battalion called the 'Pitanate lochos.' Thucydides sums up: 'Such is the degree of carelessness among the many (hoi polloi) in the search for truth (aletheia) and their preference for ready-made accounts'." He contrasted his own critical-historical approach to history with the way the demos decided upon the truth. So "Thucydides has established for his reader the existence of a potentially fatal structural flaw in the edifice of democratic ways of knowing and doing. The identification of this "flaw" is a key to his criticism of Athenian popular rule."[58]
Also, Donald Kagan writes that "In the fourth century, Plato and Aristotle must have been repeating old complaints when they pointed out the unfairness of democracy: 'it distributes a sort of equality to equal and unequal alike'."[59] Instead of seeing it as a fair system under which 'everyone' has equal rights, the critics saw it as the numerically preponderant poor tyrannizing the rich. They regarded this as manifestly unjust. In Aristotle this is categorized as the difference between 'arithmetic' and 'geometric' (i.e. proportional) equality.
To its ancient detractors rule by the demos was also reckless and arbitrary. Two examples demonstrate this:
- In 406 BC, after years of defeats in the wake of the annihilation of their vast invasion force in Sicily, the Athenians at last won a naval victory at Arginusae over the Spartans. After the battle a storm arose and the generals in command failed to collect survivors: the Athenians tried and sentenced six of the eight generals to death. Technically, it was illegal, as the generals were tried and sentenced together, rather than one by one as Athenian law required. Socrates happened to be the citizen presiding over the assembly that day and refused to cooperate (though to little effect) and stood against the idea that it was outrageous for the people to be unable to do whatever they wanted. Later, "the demos is reported to have regretted what had happened ... They decided that those who had misled the demos should be charged and put on trial, including [the] author of the motion by which the generals were tried and condemned en masse in the Assembly. This passage is often interpreted as a confession of collective regret and guilt on the part of the demos, once their anger gave way to second thoughts."[60]
- In 399 BC Socrates was put on trial and executed for 'corrupting the young and believing in strange gods'. His death gave Europe one of the first intellectual martyrs still recorded, but guaranteed the democracy an eternity of bad press at the hands of his disciple and enemy to democracy Plato. From Socrates' arguments at his trial, Loren Samons writes, "It follows, of course, that any majority—including the majority of jurors—is unlikely to choose rightly." However, "some might argue, Athens is the only state that can claim to have produced a Socrates. Surely, some might continue, we may simply write off events such as Socrates' execution as examples of the Athenians' failure to realize fully the meaning and potential of their own democracy."[61]
While Plato blamed democracy for killing Socrates, his criticisms of the rule of the demos were much more extensive. Much of his writings were about his alternatives to democracy. His The Republic, The Statesman and Laws contained many arguments against democratic rule and in favour of a much narrower form of government: "The organization of the city must be confided to those who possess knowledge, who alone can enable their fellow-citizens to attain virtue, and therefore excellence, by means of education."[62]
Whether the democratic failures should be seen as systemic, or as a product of the extreme conditions of the Peloponnesian war, there does seem to have been a move toward correction. A new version of democracy was established from 403 BC, but it can be linked with both earlier and subsequent reforms (graphē paranómōn 416 BC; end of assembly trials 355 BC). For instance, the system of nomothesia was introduced. In this:
A new law might be proposed by any citizen. Any proposal to modify an existing law had to be accompanied by a proposed replacement law. The citizen making the proposal had to publish it [in] advance: publication consisted of writing the proposal on a whitened board located next to the statues of the Eponymous Heroes in the agora. The proposal would be considered by the Council, and would be placed on the agenda of the Assembly in the form of a motion. If the Assembly voted in favor of the proposed change, the proposal would be referred for further consideration by a group of citizens called nomothetai (literally "establishers of the law").[18]
Increasingly, responsibility was shifted from the assembly to the courts, with laws being made by jurors and all assembly decisions becoming reviewable by courts. That is to say, the mass meeting of all citizens lost some ground to gatherings of a thousand or so which were under oath, and with more time to focus on just one matter (though never more than a day). One downside was that the new democracy was less capable of rapid response.
Another tack of criticism is to notice the disquieting links between democracy and a number of less than appealing features of Athenian life. Although democracy predated Athenian imperialism by over thirty years, they are sometimes associated with each other. For much of the 5th century at least democracy fed off an empire of subject states. Thucydides the son of Milesias (not the historian), an aristocrat, stood in opposition to these policies, for which he was ostracised in 443 BC.
At times the imperialist democracy acted with extreme brutality, as in the decision to execute the entire male population of Melos and sell off its women and children simply for refusing to become subjects of Athens. The common people were numerically dominant in the navy, which they used to pursue their own interests in the form of work as rowers and in the hundreds of overseas administrative positions. Further they used the income from empire to fund payment for officeholding. This is the position set out by the anti-democratic pamphlet known whose anonymous author is often called the Old Oligarch. This writer (also called pseudo-Xenophon) produced several comments critical of democracy, such as:
1. Democracy is not the rule of the demos qua citizenship in the interest of the entire polis, but the self-interested rule of a sociological faction. 2. The collectivization of political responsibility for decisions and agreements in a democracy leads to dishonesty and the tendency to scapegoat individual speakers or magistrates. 3. Because it is an integrated system, democracy seems incapable of internal amelioration, yet because of its inclusivist tendencies, especially in regard to citizenship, it coopts its natural enemies and so generates few active opponents. 4. There is a strong relationship between a democracy's domestic and foreign policies; a rational imperial democracy will be likely to foment democracy among its subjects. 5. Democracy depends on naval power; naval power in turn depends on the control of capital resources; ergo a democracy will tend to be aggressively acquisitive. 6. Democracy's core values of freedom and equality are not exclusive to the citizen population; noncitizens are also treated more equitably than is seemly. 7. Democracy tends to blur the distinction between nature and political culture, thereby blinding elites to their own best interests and luring them into immorality.[63]
Aristotle also wrote about what he considered to be a better form of government than democracy. Rather than any citizen partaking with equal share in the rule, he thought that "Virtue understood as embracing courage and temperance and prudence as well as justice turns out to be the chief determinant for shares in rule. Those who are superior in virtue should receive greater shares in rule."[64]
A case can be made that discriminatory lines came to be drawn more sharply under Athenian democracy than before or elsewhere, in particular in relation to women and slaves, as well as in the line between citizens and non-citizens. By so strongly validating one role, that of the male citizen, it has been argued that democracy compromised the status of those who did not share it.
- Originally, a male would be a citizen if his father was a citizen, Under Pericles, in 450 BC, restrictions were tightened so that a citizen had to be born to an Athenian father and an Athenian mother. So Metroxenoi, those with foreign mothers, were now to be excluded. Also, "at least by Demosthenes' time, mixed marriages were actually heavily penalized." Many Athenians prominent earlier in the century would have lost citizenship, had this law applied to them: Cleisthenes, the founder of democracy, had a non-Athenian mother, and the mothers of Cimon and Themistocles were not Greek at all, but Thracian.[65]
- Likewise the status of women seems lower in Athens than in many Greek cities. At Sparta women competed in public exercise – so in Aristophanes' Lysistrata the Athenian women admire the tanned, muscular bodies of their Spartan counterparts – and women could own property in their own right, as they could not at Athens. Misogyny was by no means an Athenian invention, but it has been claimed that in regard to the position of women, it "was worse in Athens than in other states".[66] Yet democracy may well have been impossible without the contribution of women's labour (Hansen 1987: 318).
- Slavery was more widespread at Athens than in other Greek cities. Indeed, the extensive use of imported non-Greeks ("barbarians") as chattel slaves seems to have been an Athenian development. This triggers the paradoxical question: Was democracy "based on" slavery? It does seem clear that possession of slaves allowed even poorer Athenians — owning a few slaves was by no means equated with wealth — to devote more of their time to political life.[67] But whether democracy depended on this extra time is impossible to say. The breadth of slave ownership also meant that the leisure of the rich (the small minority who were actually free of the need to work) rested less than it would have on the exploitation of their less well-off fellow citizens. Working for wages was clearly regarded as subjection to the will of another, but at least debt servitude had been abolished at Athens (under the reforms of Solon at the start of the 6th century BC). By allowing a new kind of equality among citizens this opened the way to democracy, which in turn called for a new means, chattel slavery, to at least partially equalise the availability of leisure between rich and poor. In the absence of reliable statistics all these connections remain speculative. However, as Cornelius Castoriadis pointed out, other societies also kept slaves but did not develop democracy. Even with respect to slavery the new citizen law of 450 BC might have had effect: it is speculated that originally Athenian fathers had been able to register for citizenship offspring conceived with slave women.[65]
Since the 19th century, the Athenian version of democracy has been seen by one group as a goal yet to be achieved by modern societies. They want representative democracy to be added to or even replaced by direct democracy in the Athenian way, perhaps by utilizing electronic democracy. Another group, on the other hand, considers that, since many Athenians were not allowed to participate in its government, Athenian democracy was not a democracy at all. "[C]omparisons with Athens will continue to be made as long as societies keep striving to realize democracy under modern conditions and their successes and failures are discussed."[68]
Legacy
Since the middle of the 20th century, most countries have claimed to be a democracy, regardless of the actual makeup of its government. Yet, after the demise of Athenian democracy, few looked upon it as a good form of government. This was because no legitimation of that rule was formulated to counter the negative accounts of Plato and Aristotle. They saw it as the rule of the poor that plundered the rich, and so democracy was viewed as a sort of "collective tyranny". "Well into the 18th century democracy was consistently condemned." Sometimes, mixed constitutions evolved with a democratic element, but "it definitely did not mean self-rule by citizens."[69]
In the age of Cicero and Caesar Rome was a republic, but not a democracy. Furthermore, it would be misleading to say that the tradition of Athenian democracy was an important part of the 18th-century revolutionaries' intellectual background. The classical example that inspired the American and French revolutionaries as well as the English radicals was Rome rather than Greece. Thus, the Founding Fathers who met in Philadelphia in 1787, did not set up a Council of the Areopagos, but a Senate, that, eventually, met on the Capitol.[70] Following Rousseau (1712–1778), "democracy came to be associated with popular sovereignty instead of popular participation in the exercise of power."
Several German philosophers and poets took delight in the fullness of life in Athens, and not long afterwards "the English liberals put forward a new argument in favor of the Athenians". In opposition, thinkers such as Samuel Johnson were worried about the ignorance of a democratic decision-making body. However, "Macaulay and John Stuart Mill and George Grote saw the great strength of the Athenian democracy in the high level of cultivation that citizens enjoyed and called for improvements in the educational system of Britain that would make possible a shared civic consciousness parallel to that achieved by the ancient Athenians."[71]
Therefore, it was George Grote, in his History of Greece (1846–1856), who would claim that "Athenian democracy was neither the tyranny of the poor, nor the rule of the mob." He argued that only by giving every citizen the vote would people ensure that the state would be run in the general interest. Later, to the end of World War Il, democracy became dissociated from its ancient frame of reference. It was not anymore only one of the many possible ways in which political rule could be organised in a polity: it became the only possible political system in an egalitarian society. [72]
References and sources
- References
- ↑ Thorley, J., Athenian Democracy, Routledge, 2005, p. 74.
- ↑ Raaflaub, Kurt A. (2007): The Breakthrough of Demokratia in Mid-Fifth-Century Athens, p. 112, in: Raaflaub, Kurt A.; Ober, Josiah; Wallace, Robert, eds. (2007). Origins of Democracy in Ancient Greece. Berkeley: University of California Press.
- ↑ Xenophon, Anabasis 4.4.15
- ↑ Clarke, PB. and Foweraker, Encyclopedia of Democratic ThoughtRoutledge, 2003, p. 196.
- 1 2 Thorley, J., Athenian Democracy, Routledge, 2005, p.10.
- ↑ Farrar, C., The Origins of Democratic Thinking: The Invention of Politics in Classical Athens, CUP Archive, 25 Aug 1989, p.7.
- ↑ Encyclopaedia Britannica, Areopagus.
- ↑ Farrar, C., The Origins of Democratic Thinking: The Invention of Politics in Classical Athens, CUP Archive, 25 Aug 1989, p.21.
- ↑ Thorley, J., Athenian Democracy, Routledge, 2005, p.25.
- 1 2 Thorley, J., Athenian Democracy, Routledge, 2005, pp. 55–56
- ↑ Blackwell, Christopher. "The Development of Athenian Democracy". Dēmos: Classical Athenian Democracy. Stoa. Retrieved 4 May 2016.
- ↑ http://www.pbs.org/empires/thegreeks/background/48.html
- ↑ Habicht, C., Athens from Alexander to Antony, Harvard University Press, 1997, p. 42.
- ↑ Green, P., Alexander to Actium: The Historical Evolution of the Hellenistic Age, University of California Press, 1993, p.29.
- 1 2 A Companion to Greek Studies, CUP Archive, p. 447.
- ↑ Cartledge, P, Garnsey, P. and Gruen, ES., Hellenistic Constructs: Essays in Culture, History, and Historiography, University of California Press, 1997, Ch. 5.
- ↑ Habicht, passim
- 1 2 3 4 5 Rothchild, JA., Introduction to Athenian Democracy of the Fifth and Fourth Centuries BCE.
- ↑ Dixon, MD., Late Classical and Early Hellenistic Corinth: 338–196 BC, Routledge, 2014, p. 44.
- ↑ Kamen, D., Status in Classical Athens, Princeton University Press, 2013 p. 9.
- ↑ agathe.gr: The Unenfranchised II – Slaves and Resident Aliens
- ↑ agathe.gr: The Unenfranchised I – Women
- ↑ Thorley, J., Athenian Democracy, Routledge, 2005, p.59.
- ↑ Cohen D. and Gagarin, M., The Cambridge Companion to Ancient Greek Law Cambridge University Press, 2005, p. 278.
- ↑ Sinclair, RK.,Democracy and Participation in Athens, Cambridge University Press, 30 Aug 1991, pp. 25–26.
- ↑ Thorley, J., Athenian Democracy, Routledge, 2005, p.32.
- ↑ Thorley, J., Athenian Democracy, Routledge, 2005, p.57.
- ↑ Thorley, J., Athenian Democracy, Routledge, 2005, p 33–34.
- ↑ Manville, PB., The Origins of Citizenship in Ancient Athens, Princeton University Press, 2014 p. 182.
- ↑ Aristophanes Acharnians 17–22.
- ↑ Aristoph. Ekklesiazousai 378-9
- ↑ Terry Buckley, Aspects of Greek History: A Source-Based Approach, Routledge, 2006, p. 98.
- ↑ Encyclopedia Britannica: boule.
- ↑ Thorley, J., Athenian Democracy, Routledge, 2005, pp. 31–32
- ↑ Thorley, J., Athenian Democracy, Routledge, 2005, pp. 30–31.
- ↑ Hignett, History of the Athenian Constitution, 238
- ↑ Hignett, History of the Athenian Constitution, 241
- ↑ Dover, KJ., Greek Popular Morality in the Time of Plato and Aristotle, Hackett Publishing, 1994, p.23.
- ↑ Thorley, J., Athenian Democracy, Routledge, 2005, pp. 36–38.
- ↑ MacDowell, DM., The Law in Classical Athens, Cornell University Press, 1978, p.36.
- ↑ Bertoch, MJ., The Greeks had a jury for it, ABA Journal, October, 1971, Vol. 57, p.1013.
- ↑ Arnason, JP., Raaflaub, KA. and Wagner, P., The Greek Polis and the Invention of Democracy: A Politico-cultural Transformation and Its Interpretations, John Wiley & Sons, 2013' p. 167.
- ↑ Rhodes, PJ., A History of the Classical Greek World: 478 – 323 BC, John Wiley & Sons, 2011, p. 235.
- ↑ MacDowell, DM., The Law in Classical Athens, Cornell University Press, 1978, p.250.
- ↑ Thorley, J., Athenian Democracy, Routledge, 2005, p.60.
- ↑ Cohen D. and Gagarin, M., The Cambridge Companion to Ancient Greek Law Cambridge University Press, 2005, p. 130.
- ↑ Thorley, J., Athenian Democracy, Routledge, 2005, pp. 8–9.
- ↑ Sinclair, RK., Democracy and Participation in Athens, Cambridge University Press, 30 Aug 1991, pp. 1–2.
- ↑ Encyclopaedia Britannica: archon
- ↑ Thorley, J., Athenian Democracy, Routledge, 2005, p. 55.
- ↑ Thorley, J., Athenian Democracy, Routledge, 2005, p.29.
- ↑ Thorley, J., Athenian Democracy, Routledge, 2005, pp. 42–43.
- ↑ Samons, L., What's Wrong with Democracy?: From Athenian Practice to American Worship, University of California Press, 2004, pp. 44–45.
- ↑ Raaflaub, Kurt A., Ober, Josiah and Wallace Robert W., Origins of Democracy in Ancient Greece, University of California Press, 2007 p. 182.
- ↑ Cartledge, Paul (July 2006). "Ostracism: selection and de-selection in ancient Greece". History & Policy. United Kingdom: History & Policy. Retrieved 9 December 2010.
- ↑ Goldhill, S., 2004, The Good Citizen, in Love, Sex & Tragedy: Why Classics Matters. John Murray, London, 179-94.
- ↑ Samons, L., What's Wrong with Democracy?: From Athenian Practice to American Worship, University of California Press, 2004, p. 6.
- ↑ Ober, J., Political Dissent in Democratic Athens: Intellectual Critics of Popular Rule, Princeton University Press, 2001, pp. 54 & 78–79.
- ↑ Kagan, D., The Fall of the Athenian Empire, Cornell University Press, 2013, p. 108.
- ↑ Hobden, F. and Tuplin, C., Xenophon: Ethical Principles and Historical Enquiry, BRILL, 2012, pp. 196–199.
- ↑ Samons, L., What's Wrong with Democracy?: From Athenian Practice to American Worship, University of California Press, 2004, p. 12 & 195.
- ↑ Beck, H., Companion to Ancient Greek Government, John Wiley & Sons, 2013, p. 103.
- ↑ Ober, J., Political Dissent in Democratic Athens: Intellectual Critics of Popular Rule, Princeton University Press, 2001, p. 43.
- ↑ Beck, H., Companion to Ancient Greek Government, John Wiley & Sons, 2013, p.107.
- 1 2 Hansen, MH., The Athenian Democracy in the Age of Demosthenes: Structure, Principles, and Ideology, University of Oklahoma Press, 1991, p.53.
- ↑ Just, R., Women in Athenian Law and Life, Routledge, 2008, p. 15.
- ↑ Rodriguez, JP., The Historical Encyclopedia of World Slavery, Volume 7, ABC-CLIO, 1997, pp. 312–314.
- ↑ Grafton, A., Most, GA. and Settis, S., The Classical Tradition, Harvard University Press, 2010, p.259.
- ↑ Grafton, A., Most, GA. and Settis, S., The Classical Tradition, Harvard University Press, 2010, pp. 256–259.
- ↑ Hansen, MH., The Tradition of Ancient Greek Democracy and Its Importance for Modern Democracy, Kgl. Danske Videnskabernes Selskab, 2005, p. 10.
- ↑ Roberts, J., in Euben, JP et al., Athenian Political Thought and the Reconstruction of American Democracy', Cornell University Press, 1994, p. 96.
- ↑ Vlassopoulos, K., Politics Λntiqvity and Its Legacy, Oxford University Press, 2009.
- Sources
- Habicht, Christian (1997). Athens from Alexander to Antony. Harvard. ISBN 0-674-05111-4.
- Hansen, M.H. (1987). The Athenian Democracy in the age of Demosthenes. Oxford. ISBN 978-0-8061-3143-6.
- Hignett, Charles (1962). A History of the Athenian Constitution. Oxford. ISBN 0-19-814213-7.
- Manville, B.; Ober, Josiah (2003). A company of citizens : what the world's first democracy teaches leaders about creating great organizations. Boston.
- Meier C. 1998, Athens: a portrait of the city in its Golden Age (translated by R. and R. Kimber). New York
- Ober, Josiah (1989). Mass and Elite in Democratic Athens: Rhetoric, Ideology and the Power of the People. Princeton.
- Ober, Josiah; Hendrick, C. (1996). Demokratia: a conversation on democracies, ancient and modern. Princeton.
- Rhodes, P.J. (2004). Athenian democracy. Edinburgh.
- Sinclair, R. K. (1988). Democracy and Participation in Athens. Cambridge University Press.
External links
- Ancient History Encyclopedia – Athenian Democracy
- Ewbank, N. The Nature of Athenian Democracy, Clio History Journal, 2009.