Density of states
| Condensed matter physics |
|---|
![]() |
| Phases · Phase transition · QCP |
|
Phase phenomena |
|
Electronic phases |
|
Electronic phenomena |
|
Magnetic phases |
|
Scientists Van der Waals · Onnes · von Laue · Bragg · Debye · Bloch · Onsager · Mott · Peierls · Landau · Luttinger · Anderson · Van Vleck · Mott · Hubbard · Shockley · Bardeen · Cooper · Schrieffer · Josephson · Louis Néel · Esaki · Giaever · Kohn · Kadanoff · Fisher · Wilson · von Klitzing · Binnig · Rohrer · Bednorz · Müller · Laughlin · Störmer · Tsui · Abrikosov · Ginzburg · Leggett |
In solid-state and condensed matter physics, the density of states (DOS) of a system describes the number of states per interval of energy at each energy level that are available to be occupied. Unlike isolated systems, like atoms or molecules in the gas phase, the density distributions are not discrete like a spectral density but continuous. A high DOS at a specific energy level means that there are many states available for occupation. A DOS of zero means that no states can be occupied at that energy level. In general a DOS is an average over the space and time domains occupied by the system. Local variations, most often due to distortions of the original system, are often called local density of states (LDOS). If the DOS of an undisturbed system is zero, the LDOS can locally be non-zero due to the presence of a local potential.
Introduction
In quantum mechanical (QM) systems, waves, or wave-like particles can occupy modes or states with wavelengths and propagation directions dictated by the system. Often only specific states are permitted. In some systems, the interatomic spacing and the atomic charge of the material allow only electrons of certain wavelengths to exist. In other systems, the crystalline structure of the material allows waves to propagate in one direction, while suppressing wave propagation in another direction. Thus it can happen that many states are possible at a specific wavelength, while no states are available at other energy levels of the associated energy: this distribution is characterized by the density of states. Depending on the QM system the density of states can be calculated for electrons, photons, or phonons, and can be given as a function of either energy or the wave vector k. The DOS is usually represented by one of the symbols g, ρ, D, n, or N. To convert between the DOS as a function of the energy and the DOS as a function of the wave vector, the system-specific energy dispersion relation between E and k must be known.
For example, the density of states for electrons in a semiconductor is shown in red in Fig. 4 (in section 5). For electrons at the conduction band edge, very few states are available for the electron to occupy. As the electron increases in energy, the electron density of states increases and more states become available for occupation. However, because there are no states available for electrons to occupy within the bandgap, electrons at the conduction band edge must lose at least of energy in order to transition to another available mode.
In general, the topological properties of the system have a major impact on the properties of the density of states. The most well-known systems, like neutronium in neutron stars and free electron gases in metals (examples of degenerate matter and a Fermi gas), have a 3-dimensional Euclidean topology. Less familiar systems, like 2-dimensional electron gases (2DEG) in graphite layers and the Quantum Hall effect system in MOSFET type devices, have a 2-dimensional Euclidean topology. Even less familiar are Carbon nanotubes, the quantum wire and Luttinger liquid with their 1-dimensional topologies. Systems with 1D and 2D topologies are likely to become more common, assuming developments in nanotechnology and materials science proceed.
Symmetry and density of states
.svg.png)
There are a large variety of systems and types of states for which DOS calculations can be done. An important property of a condensed matter system is the symmetry of the structure on its microscopic scale. Fluids, glasses or amorphous solids have dispersion relations with a rotational symmetry. In spherically symmetric systems the integrals of functions, for instance, are one-dimensional because all variables in the calculation depend only on the radial parameter of the dispersion relation.
Angular dependent calculations or measurements on systems consisting of a single crystal of a compound, for example, are anisotropic, meaning the density of states will be different in one crystallographic direction than in another. Anisotropic problems are more difficult to calculate, and the anisotropic density of states is more difficult to visualize, so methods such as calculating the DOS for particular points or directions only, or calculating the projected density of states (PDOS), are often used.

Measurements on powders or polycrystalline samples require evaluation and calculation functions and integrals over the whole domain, most often a Brillouin zone, of the dispersion relations of the system of interest. Sometimes the symmetry of the system is high. The shape of the functions describing the dispersion relations of the system appears many times over the whole domain of the dispersion relation. In such cases the effort to calculate the DOS can be reduced by a great amount when the calculation is limited to a reduced zone or fundamental domain.[1] The Brillouin zone of the FCC lattice in the figure on the right has the 48 fold symmetry of the point group Oh with full octahedral symmetry. This means that the integration over the whole domain of the Brillouin zone can be reduced to a 48-th part of the whole Brillouin zone. As a crystal structure periodic table shows, there are many elements with a FCC crystal structure, like Diamond, Silicon and Platinum and their Brillouin zones and dispersion relations have this 48 fold symmetry.

Two other familiar crystal structures are the BCC and HCP structures with cubic and hexagonal lattices, respectively. The BCC structure has the 24 fold pyritohedral symmetry of the point group Th. The HCP structure has the 12 fold prismatic dihedral symmetry of the point group D3h. A complete list of symmetry properties of a point group can be found in point group character tables.
In general it is easier to calculate a DOS when the symmetry of the system is higher and the number of topological dimensions of the dispersion relation is lower. The DOS of dispersion relations with rotational symmetry can often be calculated analytically. This is fortunate, since many materials of practical interest, such as steel and silicon, have high symmetry.
k-space topologies
The density of states is dependent upon the dimensional limits of the object itself. The role dimensions play is evident from the units of DOS (Energy−1Volume−1). In the limit that the system is 2 dimensional, a volume becomes an area and in the limit of 1 dimension it becomes a length. It is important to note that the volume being referenced is the volume of k-space, the space enclosed by the constant energy surface of the system derived through a dispersion relation that relates E to k. The dispersion relation for electrons in a solid is given by the electronic band structure. An example of a 3-dimensional k-space is given in Fig. 1. It can be seen that the dimensionality of the system itself will confine the momentum of particles inside the system.
Density of wave vector states (sphere)
The calculation for DOS starts by counting the N allowed states at a certain k that are contained within [k, k+dk] inside the volume of the system. This is done by differentiating the whole k-space volume in n-dimensions at an arbitrary k, with respect to k. The volume, area or length in 3, 2 or 1-dimensional spherical k-spaces are expressed by
for a n-dimensional k-space with the topologically determined constants
for linear, disk and spherical symmetrical shaped functions in 1, 2 and 3-dimensional Euclidean k-spaces respectively.
According to this scheme the density of wave vector states N is, through differentiating with respect to k, expressed by
The 1, 2 and 3-dimensional density of wave vector states for a line, disk, or sphere are explicitly written as
One state is large enough to contain particles having wavelength λ. The wavelength is related to k through the relationship.
In a quantum system the length of λ will depend on a characteristic spacing of the system L that is confining the particles. Finally the density of states N is multiplied by a factor , where s is a constant degeneracy factor that accounts for internal degrees of freedom due to such physical phenomena as spin or polarization. If no such phenomenon is present then . Vk is the volume in k-space containing all possible states whose wavevectors are smaller than a certain k serving as a parameter.
Density of energy states
To finish the calculation for DOS find the number of states per unit sample volume at an energy inside an interval . The general form of DOS of a system is given as
The scheme sketched so far only applies to monotonically rising and spherically symmetric dispersion relations. In general the dispersion relation is not spherically symmetric and in many cases it isn't continuously rising either. To express D as a function of E the inverse of the dispersion relation has to be substituted into the expression of as a function of k to get the expression of as a function of the energy. If the dispersion relation is not spherically symmetric or continuously rising and can't be inverted easily then in most cases the DOS has to be calculated numerically. More detailed derivations are available.[2][3]
Dispersion relations
The kinetic energy of a particle depends on the magnitude and direction of the wave vector k, the properties of the particle and the environment in which the particle is moving. For example, the kinetic energy of an electron in a Fermi gas is given by
where m is the electron mass. The dispersion relation is a spherically symmetric parabola and it is continuously rising so the DOS can be calculated easily.

For longitudinal phonons in a string of atoms the dispersion relation of the kinetic energy in a 1-dimensional k-space, as shown in Figure 2, is given by
where is the oscillator frequency, the mass of the atoms, the inter-atomic force constant and inter-atomic spacing. For small values of the dispersion relation is rather linear:
When the energy is
With the transformation and small this relation can be transformed to
Isotropic dispersion relations
The two examples mentioned here can be expressed like
This is a kind of dispersion relation because it interrelates two wave properties and it is isotropic because only the length and not the direction of the wave vector appears in the expression. The magnitude of the wave vector is related to the energy as:
Accordingly, the volume of n-dimensional k-space containing wave vectors smaller than k is:
Substitution of the isotropic energy relation gives the volume of occupied states
Differentiating this volume with respect to the energy gives an expression for the DOS of the isotropic dispersion relation
Parabolic dispersion

In the case of a parabolic dispersion relation (p = 2), such as applies to free electrons in a Fermi gas, the resulting density of states, , for electrons in a n-dimensional systems is
for , with for .
In 1-dimensional systems the DOS diverges at the bottom of the band as drops to . In 2-dimensional systems the DOS turns out to be independent of . Finally for 3-dimensional systems the DOS rises as the square root of the energy.[4]
Including all the prefactors, the expression for the 3D DOS is
- ,
where is the total volume, and includes the 2-fold spin degeneracy.
Linear dispersion
In the case of a linear relation (p = 1), such as applies to photons, acoustic phonons, or to some special kinds of electronic bands in a solid, the DOS in 1, 2 and 3 dimensional systems is related to the energy as:
Density of states and distribution functions
The density of states plays an important role in the kinetic theory of solids. The product of the density of states and the probability distribution function is the number of occupied states per unit volume at a given energy for a system in thermal equilibrium. This value is widely used to investigate various physical properties of matter. The following are examples, using two common distribution functions, of how applying a distribution function to the density of states can give rise to physical properties.

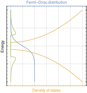
Fermi–Dirac statistics: The Fermi–Dirac probability distribution function, Fig. 4, is used to find the probability that a fermion occupies a specific quantum state in a system at thermal equilibrium. Fermions are particles which obey the Pauli exclusion principle (e.g. electrons, protons, neutrons). The distribution function can be written as
is the chemical potential (also denoted as EF and called the Fermi level when T=0), is the Boltzmann constant, and is temperature. Fig. 4 illustrates how the product of the Fermi-Dirac distribution function and the three-dimensional density of states for a semiconductor can give insight to physical properties such as carrier concentration and Energy band gaps.
Bose–Einstein statistics: The Bose–Einstein probability distribution function is used to find the probability that a boson occupies a specific quantum state in a system at thermal equilibrium. Bosons are particles which do not obey the Pauli exclusion principle (e.g. phonons and photons). The distribution function can be written as
From these two distributions it is possible to calculate properties such as the internal energy , the number of particles , specific heat capacity , and thermal conductivity . The relationships between these properties and the product of the density of states and the probability distribution, denoting the density of states by instead of , are given by
is dimensionality, is sound velocity and is mean free path.
Applications
The density of states appears in many areas of physics, and helps to explain a number of quantum mechanical phenomena.
Quantization
Calculating the density of states for small structures shows that the distribution of electrons changes as dimensionality is reduced. For quantum wires, the DOS for certain energies actually becomes higher than the DOS for bulk semiconductors, and for quantum dots the electrons become quantized to certain energies.
Photonic crystals
The photon density of states can be manipulated by using periodic structures with length scales on the order of the wavelength of light. Some structures can completely inhibit the propagation of light of certain colors (energies), creating a photonic bandgap: the DOS is zero for those photon energies. Other structures can inhibit the propagation of light only in certain directions to create mirrors, waveguides, and cavities. Such periodic structures are known as photonic crystals. In nanostructured media the concept of Local density of states (LDOS) is often more relevant than that of DOS, as the DOS varies considerably from point to point.
Calculation of the density of states
Interesting systems are in general complex, for instance compounds, biomolecules, polymers, etc. Because of the complexity of these systems the analytical calculation of the density of states is in most of the cases impossible. Computer simulations offer a set of algorithms to evaluate the density of states with a high accuracy. One of these algorithms is called the Wang and Landau algorithm.[5]
Within the Wang and Landau scheme any previous knowledge of the density of states is required. One proceeds as follows: the cost function (for example the energy) of the system is discretized. Each time the bin i is reached one updates a histogram for the density of states, , by
where f is called the modification factor. As soon as each bin in the histogram is visited a certain number of times (10-15), the modification factor is reduced by some criterion, for instance,
where n denotes the n-th update step. The simulation finishes when the modification factor is less than a certain threshold, for instance .
The Wang and Landau algorithm has some advantages over other common algorithms such as multicanonical simulations and Parallel tempering. For example, the density of states is obtained as the main product of the simulation. Additionally, Wang and Landau simulations are completely independent of the temperature. This feature allows to compute the density of states of systems with very rough energy landscape such as proteins.[6]
Mathematically the density of states is formulated in terms of a tower of covering maps.[7]
See also
References
- ↑ Walter Ashley Harrison (1989). Electronic Structure and the Properties of Solids. Dover Publications. ISBN 0-486-66021-4.
- ↑ Sample density of states calculation
- ↑ Another density of states calculation
- ↑ Charles Kittel (1996). Introduction to Solid State Physics (7th ed.). Wiley. Equation (37), p. 216. ISBN 0-471-11181-3.
- ↑ Wang, Fugao; Landau, D. P. (Mar 2001). "Efficient, Multiple-Range Random Walk Algorithm to Calculate the Density of States". Phys. Rev. Lett. American Physical Society. 86 (10): 2050–2053. arXiv:cond-mat/0011174
. Bibcode:2001PhRvL..86.2050W. doi:10.1103/PhysRevLett.86.2050. PMID 11289852.
- ↑ Ojeda, P.; Garcia, M. (2010). "Electric Field-Driven Disruption of a Native beta-Sheet Protein Conformation and Generation of a Helix-Structure". Biophysical Journal. 99 (2): 595–599. Bibcode:2010BpJ....99..595O. doi:10.1016/j.bpj.2010.04.040. PMC 2905109
. PMID 20643079. - ↑ Adachi T. and Sunada. T (1993). "Density of states in spectral geometry of states in spectral geometry". Comment. Math. Helvetici. 68: 480–493.
Further reading
- Chen, Gang. Nanoscale Energy Transport and Conversion. New York: Oxford, 2005
- Streetman, Ben G. and Sanjay Banerjee. Solid State Electronic Devices. Upper Saddle River, NJ: Prentice Hall, 2000.
- Muller, Richard S. and Theodore I. Kamins. Device Electronics for Integrated Circuits. New York: John Wiley and Sons, 2003.
- Kittel, Charles and Herbert Kroemer. Thermal Physics. New York: W.H. Freeman and Company, 1980
- Sze, Simon M. Physics of Semiconductor Devices. New York: John Wiley and Sons, 1981
External links
- Online lecture:ECE 606 Lecture 8: Density of States by M. Alam
- Scientists shed light on glowing materials How to measure the Photonic LDOS
