Department of National Defence (Canada)

Department of National Defence
Ministère de la Défense nationale

Logo of the Department of National Defence
Department overview
Formed 1923 (1923)
formed by the National Defence Act
Preceding Department
Jurisdiction Government of Canada
Headquarters Major-General George R. Pearkes Building,
Ottawa, Ontario, Canada
Employees 24,000[1]
Annual budget C$18.6 billion,[2] (2016-2017)
Minister responsible
Deputy Minister responsible
  • John Forster
Website www.dnd.ca

The Department of National Defence (French: Ministère de la Défense nationale), commonly abbreviated as DND, is a Canadian government department responsible for defending Canada's interests and values at home and abroad.[3][4]

National Defence is the largest department of the Government of Canada in terms of budget as well as staff. It also is the department with the largest number of buildings (6,806 in 2015).[5] The Department is headed by the Deputy Minister of National Defence, who is the Department’s senior civil servant, and reports directly to the Minister of National Defence.[6]

The Department of National Defence exists to aid the minister in carrying out his responsibilities within the Defence Portfolio, and provides a civilian support system for the Canadian Armed Forces.[7][8] Under the National Defence Act, the Canadian Armed Forces is a completely separate and distinct organization from, and is not part of, the Department of National Defence.[9][10][11]

The Department of National Defence is currently headed by Deputy Minister John Forster.[12]

History

The Department of National Defence was established by the National Defence Act, which merged the Department of Militia and Defence (which was created in 1906 when the British Army withdrew its forces stationed in Canada), the Department of Naval Services (the department responsible for the administration of the Royal Canadian Navy), and the Air Board (which oversaw aviation in Canada). The National Defence Act was passed by the Parliament of Canada on June 28, 1922.[13]

Organization

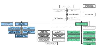
Both the Canadian Armed Forces (military) and the Department of National Defence (civilian civil servants) are, although two separate organizations, known collectively as The Defence Team as both institutions work closely together in the defence of Canada. The Minister of National Defence, as the member of cabinet responsible to Parliament for National Defence, heads the Defence Team. The Department of National Defence is headed by the Deputy Minister of National Defence. Under the Deputy Minister are a variety of associate deputy and assistant deputy ministers who are responsible for various aspects of the department (human resources, policy, etc.). The Deputy Minister is appointed by the Governor General on behalf of the Queen of Canada (Queen-in-Council) on the advice of the Prime Minister.[14][15] The Canadian Armed Forces, as a separate and distinct organization, is headed by the Chief of the Defence Staff, and reporting to him are the Royal Canadian Navy, Canadian Army, Royal Canadian Air Force, and a variety of other commands. There are also a variety of offices and support organizations which report to both the Chief of Defence Staff and the Deputy Minister.

The Canadian Sovereign, represented by the Governor General, is responsible for appointing the Minister, Deputy Minister, and Chief of Defence Staff on the recommendation of the Queen's Privy Council of Canada. Although not part of the Defence Team organizational structure, the legal military chain-of-command within the Canadian Forces originates from the Queen of Canada as Commander-in-Chief (represented by the Governor General), through the Chief of the Defence Staff to all military officers by virtue of their holding of the Queen’s Commission, and thus through them to all members of the Canadian Armed Forces.[16]

The Defence Portfolio

The Minister of National Defence is responsible for the entire Defence Portfolio comprising several organizations, including the Canadian Forces, the Communications Security Establishment, Defence Research and Development Canada, and the Department of National Defence, amongst others. The Department is not responsible for all of these organizations itself, but rather exists to support the minister in carrying out all of his duties within the Defence Portfolio. The Canadian Forces are a distinct and separate entity from the Department of National Defence.[14]

See also

Wikimedia Commons has media related to Canadian Armed Forces.
Wikimedia Commons has media related to Department of National Defence (Canada).
Wikimedia Commons has media related to Department of National Defence Headquarters.

References

  1. "FAQ - How many civilians work at DND?". Department of National Defence. February 13, 2012. Retrieved March 8, 2012.
  2. "Planned Expenditures". forces.gc.ca. Department of National Defence. Retrieved 24 March 2016.
  3. "Canada First Defence Strategy -Roles". Department of National Defence. January 13, 2012. Retrieved March 8, 2012.
  4. "DND Jobs Home". Department of National Defence. August 5, 2011. Retrieved March 8, 2012.
  5. "Organizations by number of buildings". Treasury Board of Canada Secretariat. Government of Canada. Retrieved 8 September 2015.
  6. "About DND -What is the relationship between DND and the Canadian Forces?". Department of National Defence. February 1, 2012. Retrieved March 8, 2012.
  7. "Civilian Career and Jobs FAQ". Her Majesty the Queen in Right of Canada. 22 July 2013. Retrieved 27 October 2013.
  8. "Civilians Supporting the Army". Department of National Defence. August 5, 2011. Retrieved March 8, 2012.
  9. "Defence Home - Frequently Asked Questions". Her Majesty the Queen in Right of Canada. 27 July 2013. Retrieved 27 October 2013.
  10. "About the Canadian Armed Forces". Her Majesty the Queen in Right of Canada. 27 July 2013. Retrieved 3 April 2015.
  11. "About the Department of National Defence and the Canadian Armed Forces - National Defence Act". Her Majesty the Queen in Right of Canada. 23 May 2013. Retrieved 3 April 2015.
  12. "Deputy Minister of National Defence - Biography". Her Majesty the Queen in Right of Canada. 12 September 2013. Retrieved 27 October 2013.
  13. Gough, Barry (2010). Historical Dictionary of Canada. Scarecrow Press. p. xxxvii. ISBN 0-8108-5496-1.
  14. 1 2 "The Deputy Minister of National Defence". Department of National Defence. February 1, 2012. Retrieved March 8, 2012.
  15. "National Defence Act". Her Majesty the Queen in Right of Canada. 2012. pp. R.S., c. N–4, s. 7. Retrieved September 2, 2012.
  16. "Role of the Chief of Defence Staff". Her Majesty the Queen in Right of Canada. 17 April 2014. Retrieved 3 April 2015.

Coordinates: 45°25′24″N 75°41′21″W / 45.423339°N 75.68924°W / 45.423339; -75.68924


This article is issued from Wikipedia - version of the 11/27/2016. The text is available under the Creative Commons Attribution/Share Alike but additional terms may apply for the media files.