Deployment diagram
| UML diagrams |
|---|
| Structural UML diagrams |
| Behavioral UML diagrams |
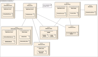
A deployment diagram in the Unified Modeling Language models the physical deployment of artifacts on nodes.[1] To describe a web site, for example, a deployment diagram would show what hardware components ("nodes") exist (e.g., a web server, an application server, and a database server), what software components ("artifacts") run on each node (e.g., web application, database), and how the different pieces are connected (e.g. JDBC, REST, RMI).
The nodes appear as boxes, and the artifacts allocated to each node appear as rectangles within the boxes. Nodes may have subnodes, which appear as nested boxes. A single node in a deployment diagram may conceptually represent multiple physical nodes, such as a cluster of database servers.
There are two types of Nodes:
- Device Node
- Execution Environment Node
Device nodes are physical computing resources with processing memory and services to execute software, such as typical computers or mobile phones. An execution environment node (EEN) is a software computing resource that runs within an outer node and which itself provides a service to host and execute other executable software elements.
References
- ↑ Deployment diagrams show "the allocation of Artifacts to Nodes according to the Deployments defined between them." Unified Modeling Language, Superstructure, V2.1.2 p. 202.
External links
| Wikimedia Commons has media related to Deployment diagrams. |
- Introduction to UML 2 Deployment Diagrams by Scott W. Ambler
- UML 2 Deployment Diagram
- UML Deployment Diagrams
