Exceptional object
Many branches of mathematics study objects of a given type and prove a classification theorem. A common theme is that the classification results in a number of series of objects and a finite number of exceptions that don't fit into any series. These are known as exceptional objects.
Frequently these exceptional objects play a further and important role in the subject. Surprisingly or not, the exceptional objects in one branch of mathematics are often related to the exceptional objects in others.
A related phenomenon is exceptional isomorphism, when two series are in general different, but agree for some small values.
Regular polytopes
The prototypical examples of exceptional objects arise in the classification of regular polytopes. In two dimensions there is a series of regular n-gons for n ≥ 3. In every dimension above 2 we find analogues of the cube, tetrahedron and octahedron. In three dimensions we find two more regular polyhedra – the dodecahedron (12-hedron) and the icosahedron (20-hedron) – making five Platonic solids. In four dimensions we have a total of six regular polytopes including the 120-cell, the 600-cell and the 24-cell. There are no other regular polytopes; in higher dimensions the only regular polytopes are of the hypercube, simplex, orthoplex series. In all dimensions combined, there are therefore three series and five exceptional polytopes.
The pattern is similar if non-convex polytopes are included. In two dimensions there is a regular star polygon for every rational number p/q > 2. In three dimensions there are four Kepler–Poinsot polyhedra, and in four dimensions ten Schläfli–Hess polychora; in higher dimensions there are no non-convex regular figures.
These can be generalized to tessellations of other spaces, especially uniform tessellations, notably tilings of Euclidean space (honeycombs), which have exceptional objects, and tilings of hyperbolic space. There are various exceptional objects in dimension below 6, but in dimension 6 and above the only regular polyhedra/tilings/hyperbolic tilings are the simplex, hypercube, cross-polytope, and hypercube lattice.
Schwarz triangles
![]() (3 3 2) |
![]() (4 3 2) |
![]() (5 3 2) |
![]() (3 3 3) |
![]() (4 4 2) |
![]() (6 3 2) |
Related to tilings and the regular polyhedra, there are exceptional Schwarz triangles (triangles that tile the sphere, or more generally Euclidean plane or hyperbolic plane via their triangle group of reflections in their edges), particularly the Möbius triangles. In the sphere there are 3 Möbius triangles (and 1 1-parameter family), corresponding to the 3 exceptional Platonic solid groups, while in the Euclidean plane there are 3 Möbius triangles, corresponding to the 3 special triangles: 60-60-60 (equilateral), 45-45-90 (isosceles right), and 30-60-90. There are additional exceptional Schwarz triangles in the sphere and Euclidean plane. By contrast, in the hyperbolic plane there is a 3-parameter family of Möbius triangles, and none exceptional.
Finite simple groups

The finite simple groups have been classified into a number of series as well as 26 sporadic groups. Of these, 20 are subgroups or subquotients of the monster group, referred to as the "Happy Family", while 6 are not, and are referred to as "pariahs".
Several of the sporadic groups are related to the Leech lattice, most notably the Conway group Co1, which is the automorphism group of the Leech lattice, quotiented out by its center.
Division algebras
There are only three finite-dimensional associative division algebras over the reals - the real numbers, the complex numbers and the quaternions. The only non-associative division algebra is the algebra of octonions. The octonions are connected to a wide variety of exceptional objects. For example, the exceptional formally real Jordan algebra is the Albert algebra of 3 by 3 self-adjoint matrices over the octonions.
Simple Lie groups
The simple Lie groups form a number of series (classical Lie groups) labelled A, B, C and D. In addition there are the exceptional groups G2 (the automorphism group of the octonions), F4, E6, E7, E8. These last four groups can be viewed as the symmetry groups of projective planes over O, C⊗O, H⊗O and O⊗O respectively, where O is the octonions and the tensor products are over the reals.
The classification of Lie groups corresponds to the classification of root systems and thus the exceptional Lie groups correspond to exceptional root systems and exceptional Dynkin diagrams.
Supersymmetric algebras
There are a few exceptional objects with supersymmetry. The Lie superalgebras G(3) in 31 dimensions and F(4) in 40 dimensions and the Jordan superalgebras K3 and K10 being the main finite-dimensional examples.
Unimodular lattices
Up to isometry there is only one even unimodular lattice in 15 dimensions or less — the E8 lattice. Up to dimension 24 there is only one even unimodular lattice without roots, the Leech lattice. Three of the sporadic simple groups were discovered by Conway while investigating the automorphism group of the Leech lattice. For example, Co1 is the automorphism group itself modulo ±1. The groups Co2 and Co3, as well as a number of other sporadic groups, arise as stabilisers of various subsets of the Leech lattice.
Codes
Some codes also stand out as exceptional objects, in particular the perfect binary Golay code which is closely related to the Leech lattice. The Mathieu group , one of the sporadic simple groups, is the group of automorphisms of the extended binary Golay code and four more of the sporadic simple groups arise as various types of stabilizer subgroup of .
Block designs
An exceptional block design is the Steiner system S(5,8,24) whose automorphism group is the sporadic simple Mathieu group .
The codewords of the extended binary Golay code have a length of 24 bits and have weights 0, 8, 12, 16, or 24. This code can correct up to three errors. So every 24-bit word with weight 5 can be corrected to a codeword with weight 8. The bits of a 24-bit word can be thought of as specifying the possible subsets of a 24 element set. So the extended binary Golay code gives a unique 8 element subset for each 5 element subset. In fact, it defines S(5,8,24).
Outer automorphisms
Certain families of groups generically have a certain outer automorphism group, but in particular cases they have other, exceptional outer automorphisms.
Among families of finite simple groups, the only example[1] is in the automorphisms of the symmetric and alternating groups: for the alternating group has one outer automorphism (corresponding to conjugation by an odd element of ) and the symmetric group has no outer automorphisms. However, for there is an exceptional outer automorphism of (of order 2), and correspondingly, the outer automorphism group of is not (the group of order 2) but rather (the Klein four-group).
If one instead considers A6 as the (isomorphic) projective special linear group PSL(2,9), then the outer automorphism is not exceptional; thus the exceptionalness can be seen as due to the exceptional isomorphism This exceptional outer automorphism is realized inside of the Mathieu group M12 and similarly, M12 acts on a set of 12 elements in 2 different ways.

Among Lie groups, the spin group Spin(8) has an exceptionally large outer automorphism group (namely ), which corresponds to the exceptional symmetries of the Dynkin diagram D4. This phenomenon is referred to as triality.
The exceptional symmetry of the D4 diagram also gives rise to the Steinberg groups.
Algebraic topology
The five or six (depending on the status of n=126) (framed cobordism classes of) manifolds of Kervaire invariant one, which exist in dimension for and possibly 126, but no higher, are exceptional objects related to exotic spheres. It is conjectured that these are related to the Rosenfeld projective planes (over octonions and related) and exceptional Lie algebras, due to similarities of dimensions, but no connection has been established.
Connections
Numerous connections have been observed between some, though not all, of these exceptional objects. Most common are objects related to 8 and 24 dimensions, noting that 24 = 8 · 3. By contrast, the pariah groups stand apart, as the name suggests.
8 dimensions
- The octonions are 8-dimensional.
- The E8 lattice can be realized as the integral octonions (up to a scale factor).
- The exceptional Lie groups can be seen as symmetries of the octonions and structures derived from the octonions; further, the E8 algebra is related to the E8 lattice, as the notation implies (the lattice is generated by the root system of the algebra).
- Triality occurs for Spin(8), which also connects to 8 · 3 = 24.
24 dimensions
- The Leech lattice is 24-dimensional.
- Most sporadic simple groups can be related to the Leech lattice, or more broadly the monster.
- The exceptional Jordan algebra has a representation in terms of 24×24 real matrices together with the Jordan product rule.
Other phenomena
These objects are connected to various other phenomena in math which may be considered surprising but not themselves "exceptional". For example, in algebraic topology, 8-fold real Bott periodicity can be seen as coming from the octonions. In the theory of modular forms, the 24-dimensional nature of the Leech lattice underlies the presence of 24 in the formulas for the Dedekind eta function and the modular discriminant, which connection is deepened by monstrous moonshine, which related modular functions to the monster group.
Physics
In string theory and superstring theory we often find that particular dimensions are singled out as a result of exceptional algebraic phenomena. For example, bosonic string theory requires a spacetime of dimension 26 which is directly related to the presence of 24 in the Dedekind eta function. Similarly, the possible dimensions of supergravity are related to the dimensions of the division algebras.
Unexceptional objects
Pathologies
"Exceptional" object is reserved for objects that are unusual, meaning rare, the exception, not for unexpected or non-standard objects. These unexpected-but-typical (or common) phenomena are generally referred to as pathological, such as nowhere differentiable functions, or "exotic", as in exotic spheres – there are exotic spheres in arbitrarily high dimension (not only a finite set of exceptions), and in many dimensions most (differential structures on) spheres are exotic.
Extremal objects
Exceptional objects must be distinguished from extremal objects: those that fall in a family and are the most extreme example by some measure are of interest, but not unusual in the way exceptional objects are. For example, the golden ratio φ has the simplest continued fraction approximation, and accordingly is most difficult to approximate by rationals; however, it is but one of infinitely many such quadratic numbers (continued fractions).
Similarly, the (2,3,7) Schwarz triangle is the smallest hyperbolic Schwarz triangle, and the associated (2,3,7) triangle group is of particular interest, being the universal Hurwitz group, and thus being associated with the Hurwitz curves, the maximally symmetric algebraic curves. However, it falls in a family of such triangles ((2,4,7), (2,3,8), (3,3,7), etc.), and while the smallest, is not exceptional or unlike the others.
Connections
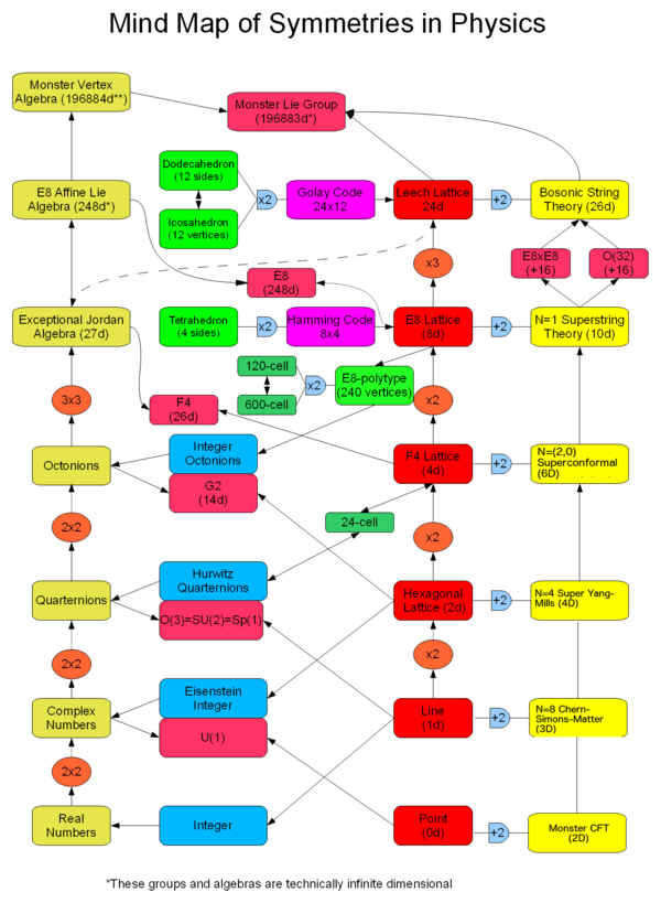
Many of the exceptional objects in mathematics and physics have been found to be connected to each other. Conjectures such as the Monstrous moonshine conjectures show how, for example, the Monster group is connected to String Theory. The theory of modular forms shows how the E8 is connected to the Monster group. Other interesting connections include how the Leech lattice is connected via the Golay code to the adjacency matrix of the dodecahedron (another exceptional object). Below is a mind map showing how some of the exceptional objects in mathematical physics are related.

The connections can partly be explained by thinking of the algebras as a tower of lattice vertex operator algebras. It just so happens that the vertex algebras at the bottom are so simple that they are isomorphic to familiar non-vertex algebras. Thus the connections can be seen simply as the consequence of some lattices being sub-lattices of others.
Supersymmetries
The Jordan superalgebras are a parallel set of exceptional objects with supersymmetry. These are the Lie superalgebras which are related to Lorentzian lattices. This subject is less developed so the connections between the objects is less developed. There are new conjectures parallel to the Monstrous moonshine conjectures for these super-objects involving different sporadic groups.

See also
References
- ↑ ATLAS p. xvi
- Stillwell, John (November 1998), "Exceptional Objects", American Mathematical Monthly: 850–858, JSTOR 2589218
- John Baez and John Huerta, Division Algebras and Supersymmetry II. arXiv:1003.3436.
- This Week's Finds in Mathematical Physics, Week 106, John Baez
- Platonic Solids in all Dimensions, John Baez





