Exponential integral

In mathematics, the exponential integral Ei is a special function on the complex plane. It is defined as one particular definite integral of the ratio between an exponential function and its argument.
Definitions
For real non zero values of x, the exponential integral Ei(x) is defined as
The Risch algorithm shows that Ei is not an elementary function. The definition above can be used for positive values of x, but the integral has to be understood in terms of the Cauchy principal value due to the singularity of the integrand at zero.
For complex values of the argument, the definition becomes ambiguous due to branch points at 0 and .[1] Instead of Ei, the following notation is used,[2]
(note that for positive values of x, we have ).
In general, a branch cut is taken on the negative real axis and E1 can be defined by analytic continuation elsewhere on the complex plane.
For positive values of the real part of , this can be written[3]
The behaviour of E1 near the branch cut can be seen by the following relation:[4]
Properties
Several properties of the exponential integral below, in certain cases, allow one to avoid its explicit evaluation through the definition above.
Convergent series
Integrating the Taylor series for , and extracting the logarithmic singularity, we can derive the following series representation for for real :[5]
For complex arguments off the negative real axis, this generalises to[6]
where is the Euler–Mascheroni constant. The sum converges for all complex , and we take the usual value of the complex logarithm having a branch cut along the negative real axis.
This formula can be used to compute with floating point operations for real between 0 and 2.5. For , the result is inaccurate due to cancellation.
A faster converging series was found by Ramanujan:
Asymptotic (divergent) series

Unfortunately, the convergence of the series above is slow for arguments of larger modulus. For example, for x = 10 more than 40 terms are required to get an answer correct to three significant figures.[7] However, there is a divergent series approximation that can be obtained by integrating by parts:[8]
which has error of order and is valid for large values of . The relative error of the approximation above is plotted on the figure to the right for various values of , the number of terms in the truncated sum ( in red, in pink).
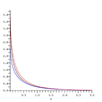
Exponential and logarithmic behavior: bracketing

From the two series suggested in previous subsections, it follows that behaves like a negative exponential for large values of the argument and like a logarithm for small values. For positive real values of the argument, can be bracketed by elementary functions as follows:[9]
The left-hand side of this inequality is shown in the graph to the left in blue; the central part is shown in black and the right-hand side is shown in red.
Definition by Ein
Both and can be written more simply using the entire function [10] defined as
(note that this is just the alternating series in the above definition of ). Then we have
Relation with other functions
The exponential integral is closely related to the logarithmic integral function li(x) by the formula
for positive real values of
The exponential integral may also be generalized to
which can be written as a special case of the incomplete gamma function:[11]
The generalized form is sometimes called the Misra function[12] , defined as
Including a logarithm defines the generalized integro-exponential function[13]
- .
The indefinite integral:
is similar in form to the ordinary generating function for , the number of divisors of :
Derivatives
The derivatives of the generalised functions can be calculated by means of the formula [14]
Note that the function is easy to evaluate (making this recursion useful), since it is just .[15]
Exponential integral of imaginary argument

If is imaginary, it has a nonnegative real part, so we can use the formula
to get a relation with the trigonometric integrals and :
The real and imaginary parts of are plotted in the figure to the right with black and red curves.
Approximations
There has been a number of approximations for the exponential integral function. These include
- The Swamee and Ohija approximation [16]
,
where , and
where , , , and .
- The continued fraction expansion [17]
- The approximation of Barry et al. [18]
where , , , where is Euler–Mascheroni constant.
Applications
- Time-dependent heat transfer
- Nonequilibrium groundwater flow in the Theis solution (called a well function)
- Radiative transfer in stellar atmospheres
- Radial diffusivity equation for transient or unsteady state flow with line sources and sinks
- Solutions to the neutron transport equation in simplified 1-D geometries.[19]
See also
Notes
- ↑ Abramowitz and Stegun, p. 228
- ↑ Abramowitz and Stegun, p. 228, 5.1.1
- ↑ Abramowitz and Stegun, p. 228, 5.1.4 with n = 1
- ↑ Abramowitz and Stegun, p. 228, 5.1.7
- ↑ For a derivation, see Bender and Orszag, p252
- ↑ Abramowitz and Stegun, p. 229, 5.1.11
- ↑ Bleistein and Handelsman, p. 2
- ↑ Bleistein and Handelsman, p. 3
- ↑ Abramowitz and Stegun, p. 229, 5.1.20
- ↑ Abramowitz and Stegun, p. 228, see footnote 3.
- ↑ Abramowitz and Stegun, p. 230, 5.1.45
- ↑ After Misra (1940), p. 178
- ↑ Milgram (1985)
- ↑ Abramowitz and Stegun, p. 230, 5.1.26
- ↑ Abramowitz and Stegun, p. 229, 5.1.24
- 1 2 Giao, Pham Huy (2003-05-01). "Revisit of Well Function Approximation and An Easy Graphical Curve Matching Technique for Theis' Solution". Ground Water. 41 (3): 387–390. doi:10.1111/j.1745-6584.2003.tb02608.x. ISSN 1745-6584.
- 1 2 Tseng, Peng-Hsiang; Lee, Tien-Chang (1998-02-26). "Numerical evaluation of exponential integral: Theis well function approximation". Journal of Hydrology. 205 (1–2): 38–51. Bibcode:1998JHyd..205...38T. doi:10.1016/S0022-1694(97)00134-0.
- ↑ Barry, D. A; Parlange, J. -Y; Li, L (2000-01-31). "Approximation for the exponential integral (Theis well function)". Journal of Hydrology. 227 (1–4): 287–291. Bibcode:2000JHyd..227..287B. doi:10.1016/S0022-1694(99)00184-5.
- ↑ George I. Bell; Samuel Glasstone (1970). Nuclear Reactor Theory. Van Nostrand Reinhold Company.
References
- Abramowitz, Milton; Irene Stegun (1964). Handbook of Mathematical Functions with Formulas, Graphs, and Mathematical Tables. Abramowitz and Stegun. New York: Dover. ISBN 0-486-61272-4., Chapter 5.
- Bender, Carl M.; Steven A. Orszag (1978). Advanced mathematical methods for scientists and engineers. McGraw–Hill. ISBN 0-07-004452-X.
- Bleistein, Norman; Richard A. Handelsman (1986). Asymptotic Expansions of Integrals. Dover. ISBN 0-486-65082-0.
- Busbridge, Ida W. (1950). "On the integro-exponential function and the evaluation of some integrals involving it". Quart. J. Math. (Oxford). 1 (1): 176–184. Bibcode:1950QJMat...1..176B. doi:10.1093/qmath/1.1.176.
- Stankiewicz, A. (1968). "Tables of the integro-exponential functions". Acta Astronomica. 18: 289. Bibcode:1968AcA....18..289S.
- Sharma, R. R.; Zohuri, Bahman (1977). "A general method for an accurate evaluation of exponential integrals E1(x), x>0". J. Comput. Phys. 25 (2): 199—204. Bibcode:1977JCoPh..25..199S. doi:10.1016/0021-9991(77)90022-5.
- Kölbig, K. S. (1983). "On the integral exp(−μt)tν−1logmt dt". Math. Comput. 41 (163): 171—182. doi:10.1090/S0025-5718-1983-0701632-1.
- Milgram, M. S. (1985). "The generalized integro-exponential function". Mathematics of Computation. 44 (170): 443–458. doi:10.1090/S0025-5718-1985-0777276-4. JSTOR 2007964. MR 0777276.
- Misra, Rama Dhar; Born, M. (1940). "On the Stability of Crystal Lattices. II". Mathematical Proceedings of the Cambridge Philosophical Society. 36 (2): 173. Bibcode:1940PCPS...36..173M. doi:10.1017/S030500410001714X.
- Chiccoli, C.; Lorenzutta, S.; Maino, G. (1988). "On the evaluation of generalized exponential integrals Eν(x)". J. Comput. Phys. 78: 278—287. Bibcode:1988JCoPh..78..278C. doi:10.1016/0021-9991(88)90050-2.
- Chiccoli, C.; Lorenzutta, S.; Maino, G. (1990). "Recent results for generalized exponential integrals". Computer Math. Applic. 19 (5): 21—29. doi:10.1016/0898-1221(90)90098-5.
- MacLeod, Allan J. (2002). "The efficient computation of some generalised exponential integrals". J. Comput. Appl. Math. 148 (2): 363—374. Bibcode:2002JCoAm.138..363M. doi:10.1016/S0377-0427(02)00556-3.
- Press, WH; Teukolsky, SA; Vetterling, WT; Flannery, BP (2007), "Section 6.3. Exponential Integrals", Numerical Recipes: The Art of Scientific Computing (3rd ed.), New York: Cambridge University Press, ISBN 978-0-521-88068-8
- Temme, N. M. (2010), "Exponential, Logarithmic, Sine, and Cosine Integrals", in Olver, Frank W. J.; Lozier, Daniel M.; Boisvert, Ronald F.; Clark, Charles W., NIST Handbook of Mathematical Functions, Cambridge University Press, ISBN 978-0521192255, MR 2723248
External links
- Hazewinkel, Michiel, ed. (2001), "Integral exponential function", Encyclopedia of Mathematics, Springer, ISBN 978-1-55608-010-4
- NIST documentation on the Generalized Exponential Integral
- Weisstein, Eric W. "Exponential Integral". MathWorld.
- "Exponential integral Ei". Wolfram Functions Site.
- Exponential, Logarithmic, Sine, and Cosine Integrals in DLMF.