Felid hybrid
A felid hybrid is any of a number of hybrid between various species of the cat family, Felidae. This article deals with hybrids between the species of the subfamily Felinae (feline hybrids). For hybrids between two species of the Panthera genus (lions, tigers, jaguars, and leopards), see Panthera hybrid. There are no known hybrids between the two subfamilies of Felidae, the Felinae and Pantherinae, nor between the latter's Neofelis (clouded leopard) and Panthera genera. By contrast, many genera of Felinae are interfertile with each other, though few hybridize under natural conditions, and not all combinations are likely to be viable (e.g. between the tiny rusty-spotted cat and the leopard-sized cougar).
All-wild feline hybridization
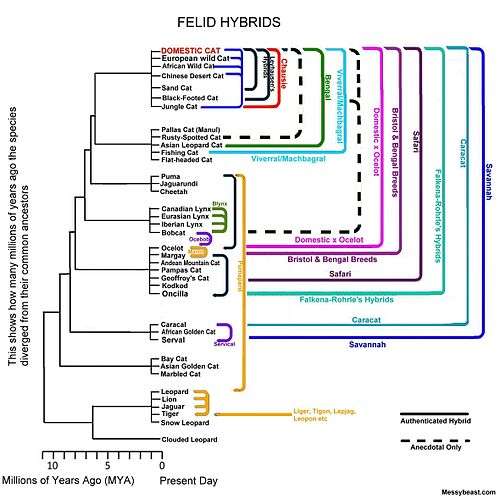
Caracal × serval hybrids: caraval and servical
A caraval is a cross between a male caracal (Caracal caracal) and a female serval (Leptailurus serval)), while a male serval's and female caracal's offspring are called servicals. The first servicals were bred accidentally when the two animals were housed together in the Los Angeles Zoo. The offspring were tawny with pale spots. If a female servical is crossed to a male caracal, the result is a car-servical; if she is crossed to a male serval, the result is a ser-servical, etc.
Bobcat × lynx: blynx and lynxcat
The blynx or lynxcat is a hybrid of a bobcat (Lynx rufus) and some other species of genus Lynx. The appearance of the offspring depends on which lynx species is used, as the Eurasian lynx (Lynx lynx) is more heavily spotted than the Canada lynx (Lynx canadensis). These hybrids have been bred in captivity and also occur naturally where a lynx or bobcat cannot find a member of its own species for mating.
At least seven such hybrids have been reported in the United States, outside of captivity. In August 2003, two wild-occurring hybrids between wild Canadian lynx and bobcats were confirmed by DNA analysis in the Moosehead region of Maine. Three hybrids were identified in northeastern Minnesota. These were the first confirmed hybrids outside of captivity. Mitochondrial DNA studies showed them all to be the result of matings between female Canada lynx and male bobcats. A male Canada lynx × bobcat hybrid was trapped in 1998, radio-collared and released, only to die of starvation. The female hybrid was fertile. In November 2003, a spotted lynxcat was observed in Illinois, 500 miles (800 km) from normal lynx territory, but it may have been an escaped hybrid pet.
The hybrids closely resembled bobcats with larger bodies and smaller feet, but had some lynx-like features: long ear tufts and almost completely black-tipped tails. The Canada lynx is a protected species in 14 US states constituting the southern part of its historic range, but the hybrids are not protected and may be shot by hunters. However, some of odd-looking Lynx may be colour morphs of either bobcats or Canada lynx rather than hybrids. This poses the danger that protected Canada lynx are being killed.
Bobcat × jungle cat: jungle lynx
A jungle lynx is a hybrid between the bobcat and the wild jungle cat species (F. chaus, not to be confused with the Jungle Cat breed, detailed below), bred as an exotic pet. Later generations can include domestic genes, as they may be crossed to Savannah, Egyptian Mau, Serengeti, and Pixie Bob domestic breeds, and have also been crossbred with the wild caracal.
European wildcat × jungle cat: Euro-chaus
The Euro-chaus is a man-made hybrid between the European wildcat (Felis silvestris) and the jungle cat species. It should not be confused with the Euro-chausie, which is a cross between the domestic Chausie breed and a European wildcat .
Margay × ocelot: marlot
The marlot is a hybrid between a male margay (Leopardus wiedii) and female ocelot (L. pardalis). In May 1977, the Long Island Ocelot Club (LIOC) announced the birth of a marlot bred by Barbara Brocks using captive-bred parents. There was no description of the marlot, but the parent species both have rosetted or marbled patterns on a sandy background. [1]
Margay × oncilla hybridization attempts
There were attempts to breed the margay with the oncilla (Leopardus tigrinus) by Dutch breeder Mme Falken-Rohrle in the 1950s. These appear to have been unsuccessful.[2]
Domestic × wild hybridization
The domesticated descendant of the African wildcat, known as F. silvestris catus, has been hybridized with several wild felid species. These wild–domestic hybrids have sometimes been called "feral–domestic hybrids", but this is a misnomer, because feral refers to a domesticated population species which has reverted to living without human caretakers. Most of these are artificial hybrids (i.e., bred intentionally by humans), though natural hybridization has occurred .
.jpg)
Confirmed domestic cat × felid hybrids
Some pairings have given rise to more than one variety, bred for distinctive appearances and different percentages of wild felid genes. They may thus form distinct breeds with separate breed standards, though many of these hybrids are not recognized by any major breed registry. Several are the result of accidental cross-breeding in zoos, or experimental hybridization (as with wolfdogs) for the exotic pet market.
- Bengal: domestic cat × Asian leopard cat (Prionailurus bengalensis, usually the P. b. bengalensis susbspecies)
- Pantherette: Pixie-bob × Asian leopard cat
- Ussuri: domestic cat × Amur leopard cat (Prionailurus bengalensis euptailura)
- Bristol: domestic cat × margay (Leopardus wiedii)
- Chausie: domestic cat × jungle cat species (Felis chaus)
- Kellas cat: Naturally occurring, domestic cat × Scottish wildcat (Felis silvestris silvestris)
- Machbagral, Viverral, and Jambi: domestic cat × fishing cat (Prionailurus viverrinus)
- Punjabi: domestic cat × Indian desert cat, a variety of Asiatic wildcat (Felis silvestris ornata)
- Safari: domestic cat × Geoffroy's cat (Leopardus geoffroyii)
- Savannah: domestic cat (including Bengal) × serval (Leptailurus serval)
- Domestic cat × caracal (accidental, Moscow Zoo, 1998)
- Domestic cat × oncilla (Leopardus tigrinus)
- Domestic cat × black-footed cat (Felis nigripes)
- Domestic cat × rusty-spotted cat (Prionailurus rubiginosus); wild-occurring hybrids, India
- Domestic cat × sand cat (Felis margarita); kittens were born to a domestic female, in 2013.
- Crossbreeding with additional domestic breeds or between two wild–domestic hybrids
- Cheetoh: Ocicat × Bengal
- Serengeti: Oriental Shorthair × Bengal
- Jungle (breed, not to be confused with the jungle cat species): Bengal × Chausie
- Jungle Curl: American Curl (among others) × Jungle breed and sometimes additional Bengal
- Highlander (a.k.a. Highland Lynx): List of experimental cat breeds#Desert Lynx × Jungle Curl
- Jungle Curl: American Curl (among others) × Jungle breed and sometimes additional Bengal
Hybrid breed × wild felid
Three-way hybrids of a wild–domestic hybrid to another wild species
- Afro-Chausie (proposed name): Chausie × African wildcat
- Euro-Chausie: Chausie × European wildcat
- Scottie-Chausie (proposed name): Chausie × Scottish wildcat
- Bengal × ocelot; two litters of were delivered by a female ocelot in 2007 and 2008.
Attempted or unconfirmed hybrids
These crosses are of dubious viability due to genetic divergent between these genera
- "Mandalan Jaguar" (proposed name): domestic cat × jaguarundi (Puma yagouaroundi)
- Domestic cat × Canada lynx (Lynx canadensis)
- Domestic cat × bobcat (Lynx rufus): There are reports of bobcats breeding with domestic cats, but evidence of offspring remains circumstantial and anecdotal. Their interfertility is yet to be proven scientifically.[3]
- Domestic cat × Pallas's cat (Otocolobus manul)
Ambiguously named breeds that are not hybrids
The Jaguarundi Curl is not a jaguarundi hybrid. It is a short-legged experimental domestic breed developed from the Highland Lynx/Highlander and Munchkin breeds, named after the short-legged wild feline.
The Ocicat is not a hybrid between a domestic cat and an ocelot. It is derived from Siamese and Abyssinian domestic breeds of cat, and gets its name from its markings which resemble the spotted markings of an ocelot.
The Desert Lynx and American Lynx experimental breeds were originally claimed to be bobcat hybrids with around 12.5% wild genes. In spite of their slightly bobcat-like appearance, DNA testing failed to detect bobcat marker genes, and these cats are now considered wholly domestic for the purposes of ownership, cat fancy registration, and import and export laws. This parallels the case of the Pixie-bob, in that foundation cats in the breed were speculated to be bobcat–domestic hybrids, but were proven all-domestic. The "Lynx" breed group has expanded with the derivative Alpine lynx and Highlander (formerly Highland Lynx) varieties.[4] Few of these ongoing crossbreeding programs are recognized by breed registries as standardized breeds yet.
See also
References
- ↑ Newsletter, Long Island Ocelot Club, May 1977
- ↑ Fernand Mery "The life, history and magic of the cat" 1967
- ↑ "Domestic x Bobcat/Lynx Hybrids". Messybeast.com. 1975-06-27. Retrieved 2016-08-17.
- ↑ "Rare and Exotic Feline Registry". Rareandexoticfelinereg.homestead.com. Retrieved 2016-08-17.
Other sources
- I Kusminych & A Pawlowa ("Ein Bastard von Karakal Hauskatze im Moskauer Zoo" in Der Zoologische Garten Vol. 68, No. 4 (1998)) (A Hybrid of Caracal and House Cat in Moscow Zoo).
- Paul Leyhausen (Oncilla x domestic cat hybrids)
- Mike Tomkies, "Wildcats" (and various other works regarding Scottish Wildcats)
- Frances Pitt, "Wild Animals in Britain" (1939) (Scottish Wildcat hybrids)
- Edward Hamilton, 1896 (Scottish Wildcat hybrids)
External links and online references
- Hybrids between Wild and Domestic Cats
- Hybrid Felids (non-domestic)
- Rare and Exotic Feline Registry Wild/domestic hybrids bred as pets