Generalised logistic function







The generalised logistic function or curve, also known as Richards' curve, originally developed for growth modelling, is an extension of the logistic or sigmoid functions, allowing for more flexible S-shaped curves:
where = weight, height, size etc., and = time.
It has five parameters:
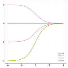
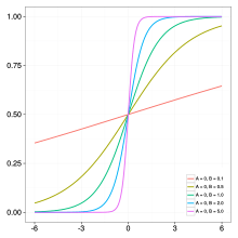
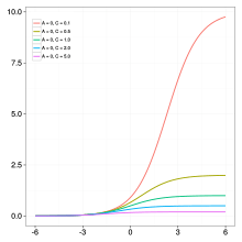
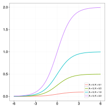
- : the lower asymptote;
- : the upper asymptote. If then is called the carrying capacity;
- : the growth rate;
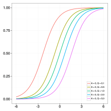
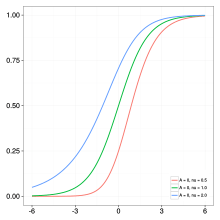
- : affects near which asymptote maximum growth occurs.
- : is related to the value
- : typically takes a value of 1.
The equation can also be written:
where can be thought of a starting time, (at which )
Including both and can be convenient:
this representation simplifies the setting of both a starting time and the value of Y at that time.
The logistic, with maximum growth rate at time , is the case where = 1.
Generalised logistic differential equation
A particular case of the generalised logistic function is:
which is the solution of the so-called Richards' differential equation (RDE):
with initial condition
where
provided that ν > 0 and α > 0.
The classical logistic differential equation is a particular case of the above equation, with ν =1, whereas the Gompertz curve can be recovered in the limit provided that:
In fact, for small ν it is
The RDE suits to model many growth phenomena, including the growth of tumours. Concerning its applications in oncology, its main biological features are similar to those of Logistic curve model.
Gradient of generalized logistic function
When estimating parameters from data, it is often necessary to compute the partial derivatives of the logistic function with respect to parameters at a given data point (see [1]). For the case where ,
See also
Footnotes
- ↑ Fekedulegn, Desta; Mairitin P. Mac Siurtain; Jim J. Colbert (1999). "Parameter Estimation of Nonlinear Growth Models in Forestry" (PDF). Silva Fennica. 33 (4): 327–336. Retrieved 2011-05-31.
References
- Richards, F. J. (1959). "A Flexible Growth Function for Empirical Use". Journal of Experimental Botany. 10 (2): 290–300. doi:10.1093/jxb/10.2.290.
- Pella, J. S.; Tomlinson, P. K. (1969). "A Generalised Stock-Production Model". Bull. Inter-Am. Trop. Tuna Comm. 13: 421–496.
- Lei, Y. C.; Zhang, S. Y. (2004). "Features and Partial Derivatives of Bertalanffy–Richards Growth Model in Forestry". Nonlinear Analysis: Modelling and Control. 9 (1): 65–73.