Graph-structured stack
In computer science, a graph-structured stack is a directed acyclic graph where each directed path represents a stack. The graph-structured stack is an essential part of Tomita's algorithm, where it replaces the usual stack of a pushdown automaton. This allows the algorithm to encode the nondeterministic choices in parsing an ambiguous grammar, sometimes with greater efficiency.
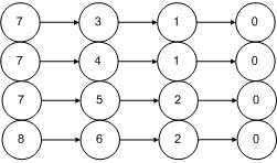
In the following diagram, there are four stacks: {7,3,1,0}, {7,4,1,0}, {7,5,2,0}, and {8,6,2,0}.
Another way to simulate nondeterminism would be to duplicate the stack as needed. The duplication would be less efficient since vertices would not be shared. For this example, 16 vertices would be needed instead of 9.
References
- Masaru Tomita. Graph-Structured Stack And Natural Language Parsing. Annual Meeting of the Association of Computational Linguistics, 1988.
This article is issued from Wikipedia - version of the 12/17/2014. The text is available under the Creative Commons Attribution/Share Alike but additional terms may apply for the media files.

