High performance thin layer chromatography

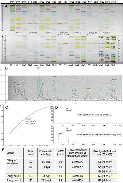
Analysis of food-dyes: (A) photo of HPTLC plate (developed from both sides), (B) multi-wavelength scan of mix 1, (C) calibration function, (D) mass spectra of selected zones, (E) results[1]

High performance thin layer chromatography (HPTLC) is an enhanced form of thin layer chromatography (TLC). A number of enhancements can be made to the basic method of thin layer chromatography to automate the different steps, to increase the resolution achieved and to allow more accurate quantitative measurements.

Automation is useful to overcome the uncertainty in droplet size and position when the sample is applied to the TLC plate by hand. One recent approach to automation has been the use of piezoelectric devices and inkjet printers for applying the sample.[2]

The spot capacity (analogous to peak capacity in HPLC) can be increased by developing the plate with two different solvents, using two-dimensional chromatography.[3] The procedure begins with development of sample loaded plate with first solvent. After removing it, the plate is rotated 90° and developed with a second solvent.

Instrumentation

Widely used instrument for HPTLC is from CAMAG,[4] Switzerland. It provides automated sample application (loading), plate development, detection and documentation.[5]

References

Notes
  1. G. Morlock, C. Oellig (2009), CAMAG Bibliography Service 103, 5
  2. Morlock, Gertrud E.; Claudia Oellig, Louis W. Bezuidenhout, Michael J. Brett & Wolfgang Schwack (2010). "Miniaturized planar chromatography using office peripherals". Analytical Chemistry. 82 (7): 2940–2946. doi:10.1021/ac902945t.
  3. Nurok, David (1989). "Strategies for optimizing the mobile phase in planar chromatography". Chemical Reviews. 89 (2): 363–375. doi:10.1021/cr00092a007.
  4. "TLC / HPTLC, DBS, Alox - Made in Switzerland". CAMAG. Retrieved 2014-08-16.
  5. "What is TLC/HPTLC". CAMAG. Retrieved 2014-08-16.
Sources

Bibliography

  • F. Geiss (1987): Fundamentals of thin layer chromatography planar chromatography, Heidelberg, Hüthig, ISBN 3-7785-0854-7
  • Jork, H., Funk, W., Fischer, W., Wimmer, H. (1990): Thin-Layer Chromatography: Reagents and Detection Methods, Volume 1a, VCH, Weinheim, ISBN 3-527-27834-6
  • Jork, H., Funk, W., Fischer, W., Wimmer, H. (1994): Thin-Layer Chromatography: Reagents and Detection Methods, Volume 1b, VCH, Weinheim
  • Hahn-Deinstorp, E. (2000): Applied Thin-Layer Chromatography. Best Practice and Avoidance of Mistakes, Wiley-VCH, Weinheim, ISBN 3-527-29839-8
  • Spangenberg, B., Poole, C. F., Weins, C. (2011): Quantitative Thin-Layer Chromatography : A Practical Survey, Springer, Berlin, Heidelberg
  • Zlatkis, A., Kaiser, RE. (editors), (1977): HPTLC : high performance thin-layer chromatography, Amsterdam, Elsevier
  • Reich A., Schibli A. (2006): High Performance Thin-Layer Chromatography for the Analysis of Medicinal Plants, Thieme, New York, Stuttgart, ISBN 1-58890-409-1, ISBN 978-1-58890-409-6
  • Sethi, P. D. (2011): Sethi’s HPTLC, High Performance Thin Layer Chromatography. Content Uniformity of Pharmaceutical Formulations. Kongposh Publications, New Delhi, ISBN 978-81-906264-3-9
  • Gupta, A. K., Tandon, N., Sharma, M. (2003-2012): Quality Standards of Indian Medicinal Plants, volume 1-10,ICMR, New Delhi, ISSN 0972-7213
  • Jaiswal, P.K. (2010): High Performance Thin Layer Chromatography in Food Analysis, CBS Publisher & Distributors, New Delhi, ISBN 978-81-239-1837-2
  • Waksmundzka-Hajnos, M., Sherma, J., Kowalska, T. (2008): Thin Layer Chromatography in Phytochemistry, CRC Press (Taylor & Francis Group), Boca Raton, ISBN 978-1-4200-4677-9
  • Touchstone, J. C. (1985): Techniques and Applications of Thin Layer Chromatography, John Wiley & Sons, Inc. New York, ISBN 0471880175, 9780471880172
  • Tandon, N. (2010) Phytochemical Reference Standards of Selected Indian Medicinal Plants, volume 1, ICMR, New Delhi, ISSN 0976-6057
  • Srivastava M. M. (2011) High Performance thin Layer Chromatography, Springer Verlag, Heidelberg, ISBN 978-3-642-14024-2
  • Sethi P. D. (2013), Sethi’s HPTLC, High Performance Thin Layer Chromatography. Quantitative Analysis of Pharmaceutical Formulations. Volumes 1-3, CBS Publishers & Distributors, New Delhi, India ISBN 978-81-239-2279-9
This article is issued from Wikipedia - version of the 1/29/2016. The text is available under the Creative Commons Attribution/Share Alike but additional terms may apply for the media files.