Harischandra National College
| Harischandra College, Negombo, Sri Lanka හරිශ්චන්ද්ර ජාතික පාසල | |
|---|---|
| Location | |
|
Negombo, Negombo Division Western Province Sri Lanka | |
| Information | |
| School type | Buddhist National College |
| Motto | ධූනාථ මච්චුනෝ සේනං |
| Established | 1941 |
| Founder | paPronage of Negombo Dharmadutha Association |
| Principal | Mr.Keerthi De Alwis |
| Grades | 1 - 13 |
| Gender | Boys, girls |
| Age | 5 to 19 |
| Website | http://www.harischandra.sch.lk/ |
The Harischandra College is situated at Negombo as a one of the best Buddhist National School, in Gampaha District, Western Province, Sri Lanka.
History
The college was established in 1941 by the patronage of the Negombo Dharmadutha Association as a tribute offered to Walisinghe Harischandra who was born in the village.
The land was gifted by the late C.L.A. De Silva. The land was in front of Anghurukaramulla Bhodirajarhama Temple. The name Harischandra School was proposed by Member Mr. Amarasuriya. It started with five children housed in a cojan roof building. As a tribute to Walisinghe Harischandra, from an idea of businessman Mr. Nial Ranasinghe, a statue was commissioned. On 12 February 1993, on the day of the Golden Jubilee (50th year) of the school, a statue of Walisinghe Harischandra statue was erected in front of the school and declared opene by His Excellency The President, D.B. Wijetunge, then president of Sri Lanka.
- Distance From city centre:1 km
- Classes:Grade 1 to 13
- Number of students:4756
- Number of teachers:148
- Medium of teaching:Sinhala/English
Present day
Negombo Harischandra College is a tribute offered for Brahmachrie Walisinghe Harischandra name. The Harischandra School is situated in front of Anghurukaramulla Bhodirajarhama Temple, which is helpful to create a Buddhist atmosphere. There are 2924 boys and 1832 girls studying. The school has become a National School in Negombo Town. The Principle is Mr. D. D. Keerthi De Alwis.
Infrastructure
The college has 10,000 square feet of floor area in order to accommodate three three-story buildings, six two-story buildings and ten single-story buildings.
Facilities include an IT Lab, Science Labs, Music and Dancing rooms, Open Drama Stage, Pavilion, Multi Media Unit, Disable Education Center Broadcasting Unit, Health Care Unit, and Buddhist Center.
The library has 5000 books.
Achievements
- First place by a student in the All Ceylon Music and Dancing Competition Junior Orchestra and Violin Music.
- First place secured by a student in the All Ceylon Music and Dancing Competition Senior Orchestra and Violin Music.
- Won All Ceylon Karate Championship in 2001.
- Golden Championship by under Interschool Youth Award Unit, from Mrs. Chandrika Bandharanayaka, then President, conducted by National Youth Services Association.
- Won All Ceylon Volleyball Championship.
- The Senior Thabla first place secured in All Ceylon Music and Dancing Competition by a student.
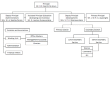
Organization

Recreation
- Rugby,Wrestling, Gymnastic Clubs
- Chess, Arts and Dancing Competitions, Scout Association, School Grill
- Ponds, Waterfalls, Flower gardening
- Herbal Gardening, Home Gardening
Houses
- Vijaya
- Abhaya
- Parackrama
- Udaya
Societies
- ICT Society
- Junior Old Boys Association
- Senior Old Boys Association
- Environmental Unit
- Literature Art Society
- Broadcasting Unit
- Buddhist Society
- Traffic Unit
- School Chess Society
- School Scout Club
- Eastern Boys band
School Anthem
දින දින විදුහල් මෑනී අපගේ
යස ගොස සිරිලක් දිව තුළ පතුරා
සිසු කැල යහ මඟ යවමින් ජාතික
බැම්මෙන් බඳවා සිංහල රටෙහී
සම්බුදු සසුනට හිත ඇති දරුවන්
විදුහල් මවුනී ඇති කර දේවා
දැහැමි සමාජය ගොඩ නංවන්නට
නෙක විදි සිප් කිරි පොවනා අපටත්
විදුහල් මාතාවෙනි ඔබෙ නාමේ
ලියවමු රන් අකුරෙන් ඉතිහාසේ
වළිසිහ හරිහඳ දෑ විරු නාමේ
ලක්වැසි කවුරුත් සමර කෙරේවා
දින දින විදුහල් මෑනී අපගේ
යස ගොස සිරිලක් දිව තුළ පතුරා