Hinge loss

In machine learning, the hinge loss is a loss function used for training classifiers. The hinge loss is used for "maximum-margin" classification, most notably for support vector machines (SVMs).[1] For an intended output t = ±1 and a classifier score y, the hinge loss of the prediction y is defined as
Note that y should be the "raw" output of the classifier's decision function, not the predicted class label. For instance, in linear SVMs, , where are the parameters of the hyperplane and is the point to classify.
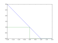
It can be seen that when t and y have the same sign (meaning y predicts the right class) and , the hinge loss , but when they have opposite sign, increases linearly with y (one-sided error).
Extensions
While SVMs are commonly extended to multiclass classification in a one-vs.-all or one-vs.-one fashion,[2] there exists a "true" multiclass version of the hinge loss due to Crammer and Singer,[3] defined for a linear classifier as[4]
In structured prediction, the hinge loss can be further extended to structured output spaces. Structured SVMs with margin rescaling use the following variant, where y denotes the SVM's parameters, φ the joint feature function, and Δ the Hamming loss:
Optimization
The hinge loss is a convex function, so many of the usual convex optimizers used in machine learning can work with it. It is not differentiable, but has a subgradient with respect to model parameters w of a linear SVM with score function that is given by

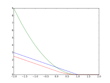
However, since the derivative of the hinge loss at is non-deterministic, smoothed versions may be preferred for optimization, such as Rennie and Srebro's[5]
or the quadratically smoothed
suggested by Zhang.[6] The modified Huber loss is a special case of this loss function with .[6]
References
- ↑ Rosasco, L.; De Vito, E. D.; Caponnetto, A.; Piana, M.; Verri, A. (2004). "Are Loss Functions All the Same?" (PDF). Neural Computation. 16 (5): 1063–1076. doi:10.1162/089976604773135104. PMID 15070510.
- ↑ Duan, K. B.; Keerthi, S. S. (2005). "Which Is the Best Multiclass SVM Method? An Empirical Study". Multiple Classifier Systems (PDF). LNCS. 3541. pp. 278–285. doi:10.1007/11494683_28. ISBN 978-3-540-26306-7.
- ↑ Crammer, Koby; Singer, Yoram (2001). "On the algorithmic implementation of multiclass kernel-based vector machines" (PDF). J. Machine Learning Research. 2: 265–292.
- ↑ Moore, Robert C.; DeNero, John (2011). "L1 and L2 regularization for multiclass hinge loss models" (PDF). Proc. Symp. on Machine Learning in Speech and Language Processing.
- ↑ Rennie, Jason D. M.; Srebro, Nathan (2005). Loss Functions for Preference Levels: Regression with Discrete Ordered Labels (PDF). Proc. IJCAI Multidisciplinary Workshop on Advances in Preference Handling.
- 1 2 Zhang, Tong (2004). Solving large scale linear prediction problems using stochastic gradient descent algorithms. ICML.