Hyporthodus
| Hyporthodus | |
|---|---|
![]() | |
| Hyporthodus nigritus | |
| Scientific classification | |
| Kingdom: | Animalia |
| Phylum: | Chordata |
| Class: | Actinopterygii |
| Order: | Perciformes |
| Family: | Serranidae |
| Subfamily: | Epinephelinae |
| Genus: | Hyporthodus Gill, 1861 |
Hyporthodus is a genus of fish in the family Serranidae, subfamily Epinephelinae (groupers).[1] It contains the following species, most of which were previously placed in Epinephelus:[2]
- Hyporthodus acanthistius (Gilbert, 1892)
- Hyporthodus darwinensis (Randall & Heemstra, 1991)
- Hyporthodus ergastularius (Whitley, 1930)
- Hyporthodus exsul (Fowler, 1944)
- Hyporthodus flavolimbatus (Poey, 1865)
- Hyporthodus haifensis (Ben-Tuvia, 1953)
- Hyporthodus mystacinus (Poey, 1852)
- Hyporthodus nigritus (Holbrook, 1855)
- Hyporthodus niphobles (Gilbert & Starks, 1897)
- Hyporthodus niveatus (Valenciennes, 1828)
- Hyporthodus octofasciatus (Griffin, 1926)
- Hyporthodus perplexus (Randall, Hoese & Last, 1991)
- Hyporthodus quernus (Seale, 1901)
- Hyporthodus septemfasciatus (Thunberg, 1793)

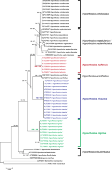
Phylogenetic tree of Hyporthodus species based on COI barcoding sequences
A molecular analysis has shown that most species of Hyporthodus can be identified on the basis of COI barcoding sequences.[3]
References
- ↑ "WoRMS - World Register of Marine Species - Hyporthodus". Marinespecies.org. 2008-02-21. Retrieved 2013-11-12.
- ↑ Craig, Matthew T.; Hastings, Philip A. (2007). "A molecular phylogeny of the groupers of the subfamily Epinephelinae (Serranidae) with a revised classification of the Epinephelini". Ichthyological Research. 54 (1): 1–17. doi:10.1007/s10228-006-0367-x. ISSN 1341-8998.
- ↑ Chaabane, Amira; Justine, Jean-Lou; Gey, Delphine; Bakenhaster, Micah D.; Neifar, Lassad (2016). "Pseudorhabdosynochus sulamericanus (Monogenea, Diplectanidae), a parasite of deep-sea groupers (Serranidae) occurs transatlantically on three congeneric hosts (Hyporthodus spp.), one from the Mediterranean Sea and two from the western Atlantic". PeerJ. 4: e2233. doi:10.7717/peerj.2233. ISSN 2167-8359.

This article is issued from Wikipedia - version of the 9/13/2016. The text is available under the Creative Commons Attribution/Share Alike but additional terms may apply for the media files.
