M-spline
In the mathematical subfield of numerical analysis, an M-spline[1][2] is a non-negative spline function.

Definition
A family of M-spline functions of order k with n free parameters is defined by a set of knots t1 ≤ t2 ≤ ... ≤ tn+k such that
- t1 = ... = tk
- tn+1 = ... = tn+k
- ti < ti+k for all i
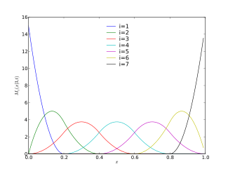
The family includes n members indexed by i = 1,...,n.
Properties
An M-spline Mi(x|k, t) has the following mathematical properties
- Mi(x|k, t) is non-negative
- Mi(x|k, t) is zero unless ti ≤ x < ti+k
- Mi(x|k, t) has k − 2 continuous derivatives at interior knots tk+1, ..., tn−1
- Mi(x|k, t) integrates to 1
Computation
M-splines can be efficiently and stably computed using the following recursions:
For k = 1,
if ti ≤ x < ti+1, and Mi(x|1,t) = 0 otherwise.
For k > 1,
Applications
M-splines can be integrated to produce a family of monotone splines called I-splines. M-splines can also be used directly as basis splines for regression analysis involving positive response data (constraining the regression coefficients to be non-negative).
References
- ↑ Curry, H.B.; Schoenberg, I.J. (1966). "On Polya frequency functions. IV. The fundamental spline functions and their limits". J. Analyse Math. 17: 71–107. doi:10.1007/BF02788653.
- ↑ Ramsay, J.O. (1988). "Monotone Regression Splines in Action". Statistical Science. 3 (4): 425–441. doi:10.1214/ss/1177012761. JSTOR 2245395.