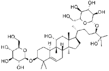
Mogroside

A mogroside is a chemical compound, and constitutes a glycoside of cucurbitane derivatives. They are found in certain plants, such as the fruit of the gourd vine luo han guo (Siraitia grosvenorii).[1][2][3] They include:

- Mogroside II A1 [2]
- Mogroside II B [2]
- 7-Oxomogroside II E [2]
- 11-Oxomogroside A1 [2]
- Mogroside III A2 [2]
- 11-Deoxymogroside III [2]
- 11-Oxomogroside IV A [2]
- Mogroside V [1]
- 7-Oxomogroside V [2]
- 11-Oxo-mogroside V [1]
- Mogroside VI

Most of these compounds are soluble in ethanol.[2]
Uses
Some mogrosides are natural sweeteners. The pure mogroside mix extracted from the S. grosvenorii fruit is 300 times sweeter than sugar. Pure mogroside-5 can be up to 400 times as sweet.
Mogrosides have also been investigated as possible anticancer agents.[1]
Mogrosides are used in various natural sweetener products such as Lakanto, widely sold and used in Japan since its invention in 1995, Norbu sweetener, available in Australia since 2013 and also Wu Tang Tian, available in China since 2015
References
- 1 2 3 4 Midori Takasaki, Takao Konoshima, Yuji Murata, Masaki Sugiura, Hoyoku Nishino, Harukuni Tokuda, Kazuhiro Matsumoto, Ryoji Kasai, and Kazuo Yamasaki (2003) "Anticarcinogenic activity of natural sweeteners, cucurbitane glycosides, from Momordica grosvenori". Cancer Letters, volume 198, pages 37–42 PMID 12893428
- 1 2 3 4 5 6 7 8 9 10 Naoto Shimizu, Toshihiro Akihisa, Hiroki Kumagai, Christine Miller, Takashi Suzuki, Yumiko Kimura, Harukuni Tokuda (2007) "Characterization of cucurbitane glycosides from the fruit of Momordica grosvenorii with LCMS and their inhibitory effect on Epstein-Barr virus activation". ASMS 2007 poster WPY 399, Agilent Technologies
- ↑ Subhuti Dharmananda (), "Luo Han Guo - Sweet Fruit Used as Sugar Substitute and Medicinal Herb". Website of Institute for Traditional Medicine, Portland, Oregon.