Plasma actuator
Plasma actuators are a type of actuator currently being developed for aerodynamic flow control. Plasma actuators impart force in a similar way to ionocraft.
The working of these actuators is based on the formation of a low-temperature plasma between a pair of asymmetric electrodes by application of a high-voltage AC signal across the electrodes. Consequently, air molecules from the air surrounding the electrodes are ionized, and are accelerated through the electric field.[1]
Introduction
Plasma actuators operating at the atmospheric conditions are promising for flow control, mainly for their physical properties, such as the induced body force by a strong electric field and the generation of heat during an electric arc, and the simplicity of their constructions and placements. In particular, the recent invention of glow discharge plasma actuators by Roth (2003)[2] that can produce sufficient quantities of glow discharge plasma in the atmosphere pressure air helps to yield an increase in flow control performance.

Power supply and electrode layouts
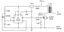
Either a direct current (DC) or an alternating current(AC) power supply or a microwave microdischarge can be used for different configurations of plasma actuators.[3] One schematic of an AC power supply design for a dielectric barrier discharge plasma actuator is given here as an example. The performance of plasma actuators is determined by dielectric materials and power inputs, later is limited by the qualities of MOSFET or IGBT.

The driving waveforms can be optimized to achieve a better actuation (induced flow speed). However, a sinusoidal waveform may be more preferable for the simplicity in power supply construction. The additional benefit is the relatively less electromagnetic interference. Pulse width modulation can be adopted to instantaneously adjust the strength of actuation.[4]



Manipulation of the encapsulated electrode and distributing the encapsulated electrode throughout the dielectric layer has been shown to alter the performance of the dielectric barrier discharge (DBD) plasma actuator. Locating the initial encapsulated electrode closer to the dielectric surface results in induced velocities higher than the baseline case for a given voltage. In addition, Actuators with a shallow initial electrode are able to impart more momentum and mechanical power into the flow.[5]
No matter how much funding has been invested and the number of various private claims of a high induced speed, the maximum, average speed induced by plasma actuators on an atmospheric pressure conviction, without any assistant of mechanical amplifier (chamber, cavity etc.), is still less than 10 m/s.[6]
Influence of temperature
When dealing with real life aircraft equipped with plasma actuators, it is important to consider the effect of temperature. The temperature variations encountered during a flight envelope may have adverse effects in actuator performance. It is found that for a constant peak-to-peak voltage the maximum velocity produced by the actuator depends directly on the dielectric surface temperature. The findings suggest that by changing the actuator temperature the performance can be maintained or even altered at different environmental conditions. Increasing dielectric surface temperature can increase the plasma actuator performance by increasing the momentum flux whilst consuming slightly higher energy.[7]
Flow control applications
Some recent applications of plasma actuation include high-speed flow control using localized arc filament plasma actuators,[8] and low-speed flow control using dielectric barrier discharges[9] and sliding discharges.[10] The present research of plasma actuators is mainly focused on three directions: (1) various designs of plasma actuators; (2) flow control applications; and (3) control-oriented modeling of flow applications under plasma actuation. In addition, new experimental and numerical methods[11] are being developed to provide physical insights.
Vortex generator
A plasma actuator induces a local flow speed perturbation, which will be developed downstream to a vortex sheet. As a result, plasma actuators can behave as vortex generators. The difference between this and traditional vortex generation is that there are no mechanical moving parts or any drilling holes on aerodynamic surfaces, demonstrating an important benefit of plasma actuators.

Active noise control
Active noise control normally denotes noise cancellation, that is, a noise-cancellation speaker emits a sound wave with the same amplitude but with inverted phase (also known as antiphase) to the original sound. However, active noise control with plasma adopts different strategies. The first one uses the discovery that sound pressure could be attenuated when it passes through a plasma sheet. The second one, and being more widely used, is to actively suppress the flow-field that is responsible to flow-induced noise (also known as aeroacoustics), using plasma actuators. It has been demonstrated that both tonal noise[6] and broadband noise[9] (difference can refer to tonal versus broadband) can be actively attenuated by a carefully designed plasma actuator.
Supersonic and Hypersonic flow control
Plasma has been introduced to hypersonic flow control.[12] Firstly, plasma could be much easier generated for hypersonic vehicle at high altitude with quite low atmospheric pressure and high surface temperature. Secondly, the classical aerodynamic surface has little actuation for the case.
Interest in plasma actuators as active flow control devices is growing rapidly due to their lack of mechanical parts, light weight and high response frequency. The characteristics of a dielectric barrier discharge (DBD) plasma actuator when exposed to an unsteady flow generated by a shock tube is examined. A Study shows that not only is the shear layer outside of the shock tube affected by the plasma but the passage of the shock front and high-speed flow behind it also greatly influences the properties of the plasma[13]
Flight control
Plasma actuators could be mounted on the airfoil to control flight attitude and thereafter flight trajectory. The cumbersome design and maintenance efforts of mechanical and hydraulic transmission systems in a classical rudder can thus be saved. The price to pay is that one should design a suitable high voltage/power electric system satisfying EMC rule. Hence, in addition to flow control, plasma actuators hold potential in top-level flight control, in particular for UAV and extraterrestrial planet (with suitable atmospheric conditions) investigations.
On the other hand, the whole flight control strategy should be reconsidered taking account of characteristics of plasma actuators. One preliminary roll control system with DBD plasma actuators is shown in the figure.[14]

It can be seen that plasma actuators deployed on the both sides of an airfoil. The roll control can be controlled by activating plasma actuators according to the roll angle feedback. After studying various feedback control methodologies, the bang–bang control method was chosen to design the roll control system based on plasma actuators. The reason is that bang-bang control is time optimal and insensitive to plasma actuations, which quickly vary in difference atmospheric and electric conditions.
Modeling
Various numerical models have been proposed to simulate plasma actuations in flow control. They are listed below according to the computational cost, from the most expensive to the cheapest.
- Monte carlo method plus particle-in-cell;
- Electricity modeling coupled with Navier-Stokes equations;
- Lumped element model coupled with Navier-Stokes equations[15]
- Surrogate model to simulate plasma actuation.[11][16]
The most important potential of plasma actuators is its ability to bridge fluids and electricity. A modern closed-loop control system and the following information theoretical methods can be applied to the relatively classical aerodynamic sciences. A control-oriented model for plasma actuation in flow control has been proposed for a cavity flow control case.[17]
See also
- Ion thruster
- Electrostatic fluid accelerator
- Serpentine geometry plasma actuator
- Wingless Electromagnetic Air Vehicle
- Dielectric Barrier Discharge
- List of plasma (physics) articles
References
- ↑ James W. Gregory
- ↑ Roth, J. R. (2003). "Aerodynamic flow acceleration using paraelectric and peristaltic electrohydrodynamic effects of a one-atmosphere uniform glow discharge plasma (OAUGDP)". Physics of Plasmas. 10 (5): 1166–1172.
- ↑ Moreau, E. (2007). "Airflow control by non-thermal plasma actuators". J. Phys. D: Appl. Phys. 40: 605–636. doi:10.1088/0022-3727/40/3/s01.
- ↑ Huang, X.; Chan, S.; Zhang, X. (2007). "An atmospheric plasma actuator for aeroacoustic applications". IEEE Transactions on Plasma Science. 35 (3): 693–695. doi:10.1109/tps.2007.896781.
- ↑ Rasool Erfani, Zare-Behtash H.; Hale, C.; Kontis, K. (2015). "Development of DBD plasma actuators: The double encapsulated electrode". Acta Astronautica. 109: 132–143. doi:10.1016/j.actaastro.2014.12.016.
- 1 2 Huang, X.; Zhang, X. (2008). "Streamwise and Spanwise Plasma Actuators for Flow-Induced Cavity Noise Control". Physics of Fluids. 20 (3): 037101. doi:10.1063/1.2890448.
- ↑ Rasool Erfani, Zare-Behtash H.; Kontis, K. (2012). "Plasma actuator: Influence of dielectric surface temperature". Experimental Thermal and Fluid Science. 42: 258–264. doi:10.1016/j.expthermflusci.2012.04.023.
- ↑ Samimy, M.; Kim, J. H.; Kastner, J.; Adamovich, I.; Utkin, Y. (2007). "Active control of high-speed and high-Reynolds-number jets using plasma actuators". Journal of Fluid Mechanics. 578: 305–330. doi:10.1017/s0022112007004867.
- 1 2 Huang, X., Zhang, X., and Li, Y. (2010) Broadband Flow-Induced Sound Control using Plasma Actuators, Journal of Sound and Vibration, Vol 329, No 13, pp. 2477–2489.
- ↑ Li, Y.; Zhang, X.; Huang, X. (2010). "The Use of Plasma Actuators for Bluff Body Broadband Noise Control". Experiments in Fluids. 49 (2): 367–377. doi:10.1007/s00348-009-0806-3.
- 1 2 Peers, Ed; Huang, Xun; Ma, Zhaokai (2010). "A numerical model of plasma effects in flow control". Physics Letters A. 374 (13-14): 1501–1504. doi:10.1016/j.physleta.2009.08.046.
- ↑ Shang, J.S.; et al. (2005). "Mechanisms of plasma actuators for hypersonic flow control". Progress in Aerospace Sciences. 41: 642–668. doi:10.1016/j.paerosci.2005.11.001.
- ↑ Rasool Erfani, Zare-Behtash H.; Kontis, K. (2012). "Influence of Shock Wave Propagation on Dielectric Barrier Discharge Plasma Actuator Performance". Journal of Physics D: Applied Physics. 45: 225201. doi:10.1088/0022-3727/45/22/225201.
- ↑ Wei, Q. K., Niu, Z. G., Chen, B. and Huang, X.*, "Bang-Bang Control Applied in Airfoil Roll Control with Plasma Actuators", AIAA Journal of Aircraft, 2012, accepted (arXiv:1204.2491)
- ↑ Cho, Young-Chang; Shyy, Wei (2011). "Adaptive flow control of low-Reynolds number aerodynamics using dielectric barrier discharge actuator". Progress in Aerospace Sciences. 47 (7): 495–521. doi:10.1016/j.paerosci.2011.06.005.
- ↑ Erfani, Rasool; Erfani, Tohid; Kontis, K.; Utyuzhnikov, S. (2013). "Optimisation of multiple encapsulated electrode plasma actuator". Aerospace Science and Technology. 26: 120–127. doi:10.1016/j.ast.2012.02.020.
- ↑ Huang, Xun; Chan, Sammie; Zhang, Xin; Gabriel, Steve (2008). "Variable structure model for flow-induced tonal noise control with plasma actuators". AIAA Journal. 46 (1): 241–250. doi:10.2514/1.30852.