Propulsive efficiency
In aircraft and rocket design, overall propulsive efficiency is the efficiency, in percent, with which the energy contained in a vehicle's propellant is converted into useful energy, to replace losses due to aerodynamic drag, gravity, and acceleration. It can also be stated as the proportion of the mechanical energy actually used to propel the aircraft. It is always less than 100% because of kinetic energy loss to the exhaust, and less-than-ideal efficiency of the propulsive mechanism, whether a propeller, a jet exhaust, or a fan. In addition, propulsive efficiency is greatly dependent on air density and airspeed.
Mathematically, it is represented as [1] where is the cycle efficiency and is the propulsive efficiency. The cycle efficiency, in percent, is the proportion of energy that can be derived from the energy source that is converted to mechanical energy by the engine.
Cycle efficiency
Most aerospace vehicles are propelled by heat engines of some kind, usually an internal combustion engine. The efficiency of a heat engine relates how much useful work is output for a given amount of heat energy input.
From the laws of thermodynamics:
- where
- is the work extracted from the engine. (It is negative since work is done by the engine.)
- is the heat energy taken from the high temperature system. (It is negative since heat is extracted from the source, hence is positive.)
- is the heat energy delivered to the cold temperature system. (It is positive since heat is added to the sink.)
In other words, a heat engine absorbs heat energy from the high temperature heat source, converting part of it to useful work and delivering the rest to the cold temperature heat sink.
In general, the efficiency of a given heat transfer process (whether it be a refrigerator, a heat pump or an engine) is defined informally by the ratio of "what you get out" to "what you put in".
In the case of an engine, one desires to extract work and puts in a heat transfer.
The theoretical maximum efficiency of any heat engine depends only on the temperatures it operates between. This efficiency is usually derived using an ideal imaginary heat engine such as the Carnot heat engine, although other engines using different cycles can also attain maximum efficiency. Mathematically, this is because in reversible processes, the change in entropy of the cold reservoir is the negative of that of the hot reservoir (i.e., ), keeping the overall change of entropy zero. Thus:
where is the absolute temperature of the hot source and that of the cold sink, usually measured in kelvin. Note that is positive while is negative; in any reversible work-extracting process, entropy is overall not increased, but rather is moved from a hot (high-entropy) system to a cold (low-entropy one), decreasing the entropy of the heat source and increasing that of the heat sink.
Mechanical efficiency
From momentum considerations, propulsion requires material to be pushed backwards to push the vehicle forwards. In general, energy efficiency is highest when the air or exhaust gas used to propel the vehicle end up travelling as slow as possible for the required thrust, in the frame of reference of the Earth.
Jet engines

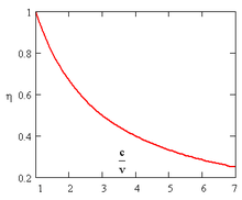
For all airbreathing jet engines the propulsive efficiency (essentially energy efficiency) is highest when the engine emits an exhaust jet at a speed that is as close as possible to the vehicle velocity. The exact formula for air-breathing engines as given in the literature,[2][3] is
where c is the exhaust speed, and v is the speed of the aircraft.
A corollary of this is that, particularly in air breathing engines, it is more energy efficient to accelerate a large amount of air by a small amount, than it is to accelerate a small amount of air by a large amount, even though the thrust is the same.

Rocket engines
A rocket engine's is usually high due to the high combustion temperatures and pressures, and long nozzle employed. The value varies slightly with altitude due to atmospheric pressure on the outside of the nozzle/engine, but can be up to 70%. Most of the remainder is lost as heat energy in the exhaust.
Rocket engines have a slightly different propulsive efficiency () than airbreathing jet engines as the lack of intake air changes the form of the equation. This also means that rockets are able to exceed their exhaust velocity. See diagram.
As with ducted jet engines, matching the exhaust speed and the vehicle speed gives optimum efficiency in principle. Although in practice rocket exhausts are high and typically fixed, this can be a useful theoretical consideration. Unlike ducted engines, rockets give thrust even when the two speeds are equal.
In 1903, Konstantin Tsiolkovsky discussed the average propulsive efficiency of a rocket, which he called the utilization (utilizatsiya), the "portion of the total work of the explosive material transferred to the rocket" as opposed to the exhaust gas.[5]
Propeller engines
The calculation is somewhat different for reciprocating and turboprop engines which rely on a propeller for propulsion since their output is typically expressed in terms of power rather than thrust. The equation for heat added per unit time, Q, can be adopted as follows:
where is engine output in horsepower, converted to foot-pounds/second by multiplication by 550. Given that specific fuel consumption is Cp = h/Pe and using the aforementioned substitutions for H and J, the equation is simplified to:
expressed as a percentage.
Assuming a typical propulsive efficiency of 86% (for the optimal airspeed and air density conditions for the given propeller design), maximum overall propulsive efficiency is estimated as:
See also
References
- Loftin, LK, Jr. "Quest for performance: The evolution of modern aircraft. NASA SP-468". Retrieved 2006-04-22.
- Loftin, LK, Jr. "Quest for performance: The evolution of modern aircraft. NASA SP-468 Appendix E". Retrieved 2006-04-22.
Notes
- ↑ ,ch10-3
- ↑ K.Honicke, R.Lindner, P.Anders, M.Krahl, H.Hadrich, K.Rohricht. Beschreibung der Konstruktion der Triebwerksanlagen. Interflug, Berlin, 1968
- ↑ Spittle, Peter. "Gas turbine technology" p507, Rolls-Royce plc, 2003. Retrieved: 21 July 2012.
- ↑ George P. Sutton & Oscar Biblarz, Rocket Propulsion Elements, pg 37-38 (seventh edition)
- ↑ "Study of Outer Space by Jet Drives", Nauchnoe Obozrenie, May 1903.