Structure of the United States Armed Forces
|
| |
| Commander-in-Chief: | Barack Obama |
| Secretary of Defense: | Ashton Carter |
| Chairman of the Joint Chiefs of Staff: | Joseph Dunford, USMC |
| Military budget: | $623.0 billion (2008 official) |
| Employees: | 700,000 civilian 2.8 million military (2008) |
The Chain of command leads from the President (as commander-in-chief) through the Secretary of Defense down to the newest recruits.[1][2] The United States armed forces are organized through the United States Department of Defense, which oversees a complex structure of joint command and control functions with many units reporting to various commanding officers. The following is an incomplete list of the various major military units, commands, and DOD offices and agencies, including civilian and military chains of command.
Department of Defense
Main article: United States Department of Defense
Office of the Secretary of Defense

Organization Chart of the Office of the Secretary of Defense
- Under Secretary of Defense Comptroller/Chief Financial Officer
- Principal Deputy Under Secretary of Defense (Comptroller)
- Director for Program Analysis and Evaluation
- Under Secretary of Defense for Acquisition, Technology and Logistics
- Director of Defense Research and Engineering
- Deputy Under Secretary of Defense (Acquisition and Technology)
- Deputy Under Secretary of Defense (Logistics and Material Readiness)
- Assistant to the Secretary of Defense (Nuclear and Chemical and Biological Defense Programs)
- Director of Small and Disadvantaged Business Utilization
- Deputy Under Secretary of Defense (Acquisition Reform)
- Deputy Under Secretary of Defense (Advanced Systems and Concepts)
- Deputy Under Secretary of Defense (Environmental Security)
- Deputy Under Secretary of Defense (Industrial Affairs)
- Deputy Under Secretary of Defense (Installations)
- Deputy Under Secretary of Defense (Science and Technology)
- Under Secretary of Defense for Personnel and Readiness
- Assistant Secretary of Defense (Force Management Policy)
- Assistant Secretary of Defense (Health Affairs)
- Assistant Secretary of Defense (Reserve Affairs)
- Deputy Under Secretary of Defense (Readiness)
- Deputy Under Secretary of Defense (Program Integration)
- Deputy Under Secretary of Defense (Planning)
- Under Secretary of Defense for Policy
- Principal Deputy Under Secretary of Defense (Policy)
- Assistant Secretary of Defense (International Security Affairs)
- Assistant Secretary of Defense (Strategy and Threat Reduction)
- Assistant Secretary of Defense (Special Operations and Low-Intensity Conflict)
- Deputy Under Secretary of Defense (Policy Support)
- Deputy Under Secretary of Defense (Technology Security Policy)
- Defense Advisor, U.S. Mission NATO
- Under Secretary of Defense for intel
- Assistant Secretary of Defense (Command, Control, Communications, and Intelligence)
- Assistant Secretary of Defense (Legislative Affairs)
- Assistant Secretary of Defense for Public Affairs
- General Counsel of the Department of Defense
- Director of Operational Test and Evaluation
- Assistant to the Secretary of Defense (Intelligence Oversight)
- Director of Administration and Management
- Director of Net Assessment
Office of the Inspector General
- Inspector General of the Department of Defense: Glenn A. Fine
- Principal Deputy Inspector General
- Dean of Instruction
- EEO
- Senior Military Officer
- Assistant Inspector General for Administration and Management
- Assistant Inspector General, Congressional/Committee Liaison
- General Counsel
- Deputy Inspector General for Auditing
- Principal Assistant Inspector General (Audit)
- Assistant Inspector General (Auditing)
- Deputy Assistant Inspector General (Auditing)
- Service Audit Agencies
- Deputy Assistant Inspector General (Auditing)
- Assistant Inspector General (Auditing)
- Principal Assistant Inspector General (Audit)
- Deputy Inspector General for Policy and Oversight
- Assistant Inspector General (Audit Policy Oversight)
- Assistant Inspector General (Inspection & Evaluations)
- Assistant Inspector General (Investigation Policy & Oversight)
- Director of Hotline
- Director of AFU
- Director of QMD
- Director of TAD
- Director of Data Mining
- Service Inspector Generals
- Deputy Inspector General for Investigations
- Director for Investigations of Senior Officials
- Director for Military Reprisal Investigation
- Director for Civilian Reprisal Investigation
- Director for Defense Criminal Investigative Service
- Deputy Director for Defense Criminal Investigative Service
- U.S. Army Criminal Investigation Command
- Naval Criminal Investigative Service
- Air Force Office of Special Investigations
- Deputy Inspector General for Intelligence
- Deputy Assistant Inspector General (Intelligence Audits)
- Deputy Assistant Inspector General (Intelligence Evaluation)
- National Reconnaissance Office
- Defense Intelligence Agency
- National Security Agency
- National Geospatial-Intelligence Agency
- Principal Deputy Inspector General
Organization of the Joint Chiefs of Staff and Joint Staff

Joint Chiefs of Staff and Joint Staff Organizational Chart
- Chairman of the Joint Chiefs of Staff: General Joseph Dunford, USMC
- Vice Chairman of the Joint Chiefs of Staff: General Paul J. Selva, USAF
- Chief of Staff of the Army: General Mark A. Milley, USA
- Commandant of the Marine Corps: General Robert Neller, USMC
- Chief of Naval Operations: Admiral John Richardson, USN
- Chief of Staff of the Air Force: General David L. Goldfein, USAF
- Vice Chairman of the Joint Chiefs of Staff: General Paul J. Selva, USAF
Joint Staff
- Assistant to the Chairman
- Senior Enlisted Advisor of the Chairman
- Director, Joint Staff
- Manpower and Personnel (J-1)
- Joint Staff Intelligence (J-2)
- Operations (J-3)
- Logistics (J-4)
- Strategic Plans and Policy (J-5)
- Operational Plans and Interoperability (J-7)
- Force Structure Resources and Assessment (J-8)
- Directorate of Management
Military Departments
Department of the Army

Chart summarizing the organization of the Department of the Army's Headquarters as of 2010
Office of the Secretary of the Army
- Under Secretary of the Army
- Inspector General of the Army
- Army Auditor General
- Deputy Under Secretary of the Army
- Deputy Under Secretary of the Army for Business Transformation
- Chief, Legislative Liaison
- Chief, Public Affairs
- Small and Disadvantaged Business Utilization Office
- General Counsel of the Army
- Administrative Assistant to the Secretary of the Army
- Assistant Secretary of the Army (Acquisition, Logistics and Technology)
- Assistant Secretary of the Army (Civil Works)
- Assistant Secretary of the Army (Financial Management and Comptroller)
- Assistant Secretary of the Army (Installations, Energy and Environment)
- Assistant Secretary of the Army (Manpower and Reserve Affairs)
- Chief Information Officer
- United States Army Network Enterprise Technology Command/9th Signal Command
- Director, Army Staff
- The United States Military Academy
- United States Army Intelligence and Security Command
- United States Army Test and Evaluation Command
- United States Army Criminal Investigation Command
- United States Army Medical Command
- United States Army Military District of Washington
- United States Army Corps of Engineers
- United States Army Reserve Command
- United States Army Acquisition Support Center
- Under Secretary of the Army
The Army Staff
- Chief of Staff of the Army
- Vice Chief of Staff of the Army
- Director, Army Staff
- Deputy Chief of Staff (Manpower/Personnel) (G-1)
- Army Chief of Staff for Installation Management
- Chief of Engineers
- Deputy Chief of Staff (Logistics) (G-4)
- Deputy Chief of Staff (Programs/Financial Management) (G-8)
- Deputy Chief of Staff (Intelligence) (G-2)
- Deputy Chief of Staff (Plans, Operations and Transformation) (G-3/5/7)
- Sergeant Major of the Army
- Judge Advocate General
- Chief, Army Reserve
- Chief, National Guard Bureau
- Provost Marshal General
- The Surgeon General
- Chief of Chaplains
- United States Army Installation Management Command
- United States Army Training and Doctrine Command
- United States Army Materiel Command
- United States Army Forces Command
- United States Army Africa
- United States Army Central
- United States Army Europe
- United States Army North
- United States Army South
- United States Army Pacific
- United States Army Special Operations Command
- Military Surface Deployment and Distribution Command
- United States Army Space and Missile Defense Command/Army Strategic Command
- Eighth United States Army
- Vice Chief of Staff of the Army
- Chief of Staff of the Army
Department of the Navy

Basic Organization Chart of the United States Department of the Navy

Basic Organization Chart of the Shore Establishment of the United States Navy

Basic Organization Chart of the Operating Forces of the U.S. Navy

Organization Chart of the Office of the Chief of Naval Operations

Organization Chart of the Office of the Secretary of the Navy
Office of the Secretary of the Navy
- Under Secretary of the Navy
- Chief of Information
- Chief of Legislative Affairs
- Auditor General
- Assistant for Administration
- Director of Small and Disadvantaged Business Utilization
- Assistant Secretary of the Navy (Research, Development, and Acquisition)
- Assistant Secretary of the Navy (Manpower and Reserve Affairs)
- Assistant Secretary of the Navy (Financial Management and Comptroller)
- Assistant Secretary of the Navy (Installations and Environment)
- General Counsel of the Navy
- Chief Information Officer
- Judge Advocate General of the Navy
- Naval Inspector General
- Director of Program Appraisal
- Under Secretary of the Navy
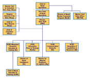
Office of the Chief of Naval Operations
- Chief of Naval Operations
- Director of Naval Nuclear Propulsion Program (NooN)
- Master Chief Petty Officer of the Navy (MCPON)
- Vice Chief of Naval Operations
- Director, Navy Staff (DNS)
- Director, Test & Evaluation Technical Requirements (No91)
- Surgeon General of the Navy (No93)
- Chief of Navy Reserve (No95)
- Chief of Chaplains (N097)
- Deputy Chief of Naval Operations (DCNO) Manpower, Personnel, Education and Training (N1)
- Director of Naval Intelligence (N2)
- DCNO Information, Plans, & Strategy (N3/N5)
- Director for Material Readiness & Logistics (N4)
- DCNO Communication Networks (N6)
- DCNO Integration of Capabilities & Resources (N8)
- Bureau of Naval Personnel
- Bureau of Medicine and Surgery
- Naval Sea Systems Command
- Naval Air Systems Command
- Naval Facilities Engineering Command
- Naval Supply Systems Command
- Space and Naval Warfare Systems Command
- Strategic Systems Command
- United States Naval Academy
- Naval Education and Training Command
- Naval Meteorology and Oceanography Command
- Naval Legal Service Command
- United States Naval Observatory
- Naval Strike and Air Warfare Center
- Naval Safety Center
- Naval Security Group Command
- Naval Reserve Forces
- Operational Test & Evaluation Forces
- Naval Special Warfare Command
- U.S. Naval Forces Central Command
- Naval Network Warfare Command
- U.S. Naval Forces Europe
- Military Sealift Command
- U.S. Fleet Forces Command
- U.S. Pacific Fleet
- Naval Installations Command
- Director of Naval Nuclear Propulsion
- Director, Navy Staff (DNS)
- Chief of Naval Operations
Headquarters Marine Corps

- Commandant of the Marine Corps
- Counsel for the Commandant
- Chaplain of the Marine Corps
- Sergeant Major of the Marine Corps
- Marine Corps Combat Development Command
- Marine Corps Recruiting Command
- Marine Barracks Washington, DC
- Assistant Commandant of the Marine Corps
- Marine Corps Systems Command
- Marine Corps National Capital Region
- Safety Division
- Director Marine Corps Staff
- Deputy Commandant (DC) Manpower & Reserve Affairs
- DC Plans, Policy & Operations
- DC Aviation
- DC Installations & Logistics
- DC Combat Development
- DC Programs & Resources
- Command, Control, Communications & Computers
- Health Services
- Inspector General of the Marine Corps
- Intelligence
- Legislative Assistant to the Commandant
- Public Affairs
- Staff Judge Advocate to the Marine Corps
- Commandant of the Marine Corps
Department of the Air Force
Office of the Secretary of the Air Force
- Under Secretary of the Air Force
- Administrative Assistant
- Auditor General
- Assistant Secretary of the Air Force (Acquisition)
- Director of Communication
- Assistant Secretary of the Air Force (Financial Management and Comptroller)
- Assistant Secretary of the Air Force (Installations, Environment and Logistics)
- Deputy Under Secretary of the Air Force (International Affairs)
- Assistant Secretary of the Air Force (Manpower and Reserve Affairs)
- Director of Public Affairs
- Director, Legislative Liaison
- Inspector General of the Air Force
- General Counsel of the Air Force
- Chief of Warfighting Integration
- Chief Information Officer
- Air Force Historian
- Director of Test and Evaluation
- Chief Scientist of the Air Force
- Under Secretary of the Air Force
The Air Staff

Air Staff Organizational Chart
- Chief of Staff (AF/CC)
- Chief Master Sergeant of the Air Force (CMSAF)
- Vice Chief of Staff (AF/CV)
- Assistant Vice Chief of Staff (AF/CVA)
- Deputy Chief of Staff (Personnel) (A1)
- Deputy Chief of Staff (Intelligence, Surveillance and Reconnaissance) (A2)
- Deputy Chief of Staff (Air, Space and Information Operations, Plans and Requirements) (A3/5)
- Deputy Chief of Staff (Logistics, Installations and Mission Support) (A4/7)
- Deputy Chief of Staff (Strategic Plans and Programs) (A8)
- Director for Studies Analyses, Assessments and Lessons Learned (A9)
- Judge Advocate General (AF/JA)
- Air Force Historian (AF/HO)
- Chief, Air Force Reserve (AF/RE)
- Director, Air National Guard (NGB/CF)
- Director, Test and Evaluation (AF/TE)
- Chief of Chaplain Services (AF/HC)
- Chief of Safety (AF/SE)
- Chief Scientist (AF/ST)
- Surgeon General of the Air Force (AF/SG)
- Air Combat Command
- Air Education and Training Command
- Air Force Material Command
- Air Force Reserve Command
- Air Force Space Command
- Air Force Special Operations Command
- Air Force Global Strike Command
- Air Mobility Command
- Pacific Air Forces
- U.S. Air Forces in Europe
- Assistant Vice Chief of Staff (AF/CVA)
- Chief of Staff (AF/CC)
Combatant Commands
U.S. Africa Command
Main article: United States Africa Command

Emblem of United States Africa Command
- Commander, USAFRICOM: General David M. Rodriguez, USA
U.S. Central Command
Main article: United States Central Command

Emblem of the United States Central Command
- Commander, USCENTCOM: General James N. Mattis, USMC
U.S. European Command
Main article: United States European Command

Emblem of the United States European Command
- Commander, USEUCOM: General Curtis Scaparrotti, USA
- Deputy Commander, Lieutenant General William B. Garrett III, United States Army
- Chief of Staff: Rear Admiral John. W. Smith, Jr. USN
- Command Senior Enlisted Advisor: Fleet Master Chief Crispian Addington, USN
- Deputy Commander, Lieutenant General William B. Garrett III, United States Army
Order of battle
- US Army Europe (USAREUR), 7th US Army
- V Corps (Heidelberg, Germany) (inactivated 12 June 2013)
- 2d Cavalry Regiment
- 12th Combat Aviation Brigade
- 170th Infantry Brigade (Inactivation ceremony held 9 October 2012)
- 172d Infantry Brigade (Inactivated 31 May 2013)
- 173d Airborne Brigade Combat Team
- 357th Air & Missile Defense Detachment
- 21st Sustainment Command (Theater)
- 16th Sustainment Brigade
- 18th Engineer Brigade
- 18th Military Police Brigade
- 405th Army Field Support Brigade
- 5th Signal Command
- 7th Army Joint Multinational Training Command (Grafenwöhr)
- 66th Military Intelligence Brigade
- 202d Military Police Group (CID)
- Europe Regional Medical Command
- Joint Task Force East, Romania
- Multi-National Task Force East, Kosovo
- V Corps (Heidelberg, Germany) (inactivated 12 June 2013)
U.S. Northern Command
Main article: United States Northern Command

Emblem of United States Northern Command
- Commander, USNORTHCOM: General Lori J. Robinson, USAF
- Deputy Commander, USNORTHCOM: Lieutenant General Daniel R. Hokanson, USA
- Chief of Staff: Major General Howard N. Thompson, USAF
- Command Senior Enlisted Leader: Command Sergeant Major Robert Winzenried, USA
- Deputy Commander, USNORTHCOM: Lieutenant General Daniel R. Hokanson, USA
Order of battle
- United States Northern Command (USNORTHCOM) (Peterson AFB, CO)
- North American Aerospace Defense Command (NORAD) (Peterson AFB, CO)
- Cheyenne Mountain Operations Center (Peterson AFB, CO)
- 1st Air Force / Continental US (CONUS) NORAD Region (Tyndall AFB, FL)
- Eastern Air Defense Sector (The Northeast took over the Southeast's role in 2007) (NY ANG) (Rome, NY)
- 104th Fighter Wing (MA ANG) (F-15C, C-26B) (Barnes MAP, MA)
- 125th Fighter Wing (FL ANG) (F-15A/B, C-26B) (Jacksonville IAP, FL)
- Detachment 1 (FL ANG) (F-15A/B) (Homestead ARB, FL)
- 158th Fighter Wing (VT ANG) (F-16C/D, C-26B) (Burlington IAP, VT)
- Detachment 1, 119th Fighter Wing (ND ANG) (F-16A/B) (Langley AFB, VA)
- Western Air Defense Sector (WA ANG) (McChord AFB, WA)
- 142nd Fighter Wing (OR ANG) (F-15A/B, C-26B) (Portland IAP, OR)
- 119th Fighter Wing (ND ANG) (F-16A/B, C-26B) (Hector Fd, ND)
- 120th Fighter Wing (MT ANG) (F-15C, C-26B) (Great Falls IAP, MT)
- 144th Fighter Wing (CA ANG) (F-16C/D, C-26B) (Fresno Yosemite AIP, CA)
- Detachment 1 (CA ANG) (F-16C/D) (March ARB, CA)
- 148th Fighter Wing (MN ANG) (F-16A/B, C-26B) (Duluth IAP, MN)
- Eastern Air Defense Sector (The Northeast took over the Southeast's role in 2007) (NY ANG) (Rome, NY)
- (11th Air Force / Alaska NORAD Region (Elmendorf AFB, AK))
- (611th Air and Space Operations Center (Elmendorf AFB, AK))
- (176th Air Control Squadron/Alaskan Air Defense Sector (AK ANG) (Elmendorf AFB, AK))
- (1 Canadian Air Division/Canadian NORAD Region (Winnipeg, MB))
- US Army North / US Army Forces Command (FORSCOM) (Ft Sam Houston, TX)
- Joint Force Headquarters-National Capital Region (JFHQ-NCR) (Ft McNair, DC)
- 1st and 4th Battalions, 3rd Infantry Regiment (Ft Myer, VA)
- Military District of Washington (MDW) (Ft McNair, DC)
- 11th Wing / Air Force District of Washington (Bolling AFB, DC)
- Naval District Washington (NDW) (Washington Navy Yard, DC)
- Marine Corps National Capital Region Command (MCNCRC) (MCB Quantico, VA)
- Joint Task Force-Alaska (Elmendorf AFB, AK)
- JTF North (formerly JTF 6) and other JTFs
- North American Aerospace Defense Command (NORAD) (Peterson AFB, CO)
U.S. Pacific Command
Main article: United States Pacific Command

Emblem of the United States Pacific Command
- Commander, USPACOM: Admiral Harry B. Harris Jr., USN
Order of battle
- United States Pacific Command
- United States Army Pacific
- United States Army Japan
- 9th Mission Support Command
- 10th Support Group
- 17th Area Support Group
- 300th Area Support Group
- 9th Mission Support Command
- United States Army Alaska
- 1st Brigade Combat Team, 25th Infantry Division
- 4th Brigade Combat Team (Airborne), 25th Infantry Division
- 3rd Maneuver Enhancement Brigade
- 16th Combat Aviation Brigade
- United States Army Hawaii
- 25th Infantry Division
- 196th Infantry Brigade
- 516th Signal Brigade
- United States Army Japan
- United States Pacific Fleet
- 3rd Fleet
- CTF-30/ Battle Force
- CTF-31/ Combat Support Force
- CTF-32/ Patrol and Reconnaissance Force
- CTF-33/ Logistic Support Force
- CTF-34/ Submarine Force
- CTF-35/ Surface Combatant Force
- CTF-36/ Landing Force
- CTF-37/ Amphibious Force
- CTF-38/ Carrier Strike Force
- 7th Fleet
- CTF-70/ Battle Force
- CTF-71/ Combat Support Force
- CTF-72/ Patrol and Reconnaissance Force
- CTF-73/ Logistic Support Force
- CTF-74/ Submarine Force
- CTF-75/ Surface Combatant Force
- CTF-76/ Amphibious Force
- CTF-77/ Carrier Strike Force
- CTF-79/ Landing Force
- Naval Surface Forces, United States Pacific Fleet
- Destroyer Squadron 1
- Destroyer Squadron 7
- Destroyer Squadron 15
- Destroyer Squadron 21
- Destroyer Squadron 23
- Destroyer Squadron 28
- Carrier Group 1
- Carrier Group 3
- Carrier Group 5
- Carrier Group 7
- Cruiser Destroyer Group 1
- Cruiser Destroyer Group 3
- Cruiser Destroyer Group 5
- Surface Group PACNORWEST
- Surface Group MIDPAC
- Logistics Group WESTPAC
- Amphibious Group 1
- Amphibious Group 3
- Explosive Ordnance Disposal Group 1
- Naval Submarine Forces, United States Pacific Fleet
- Submarine Group 7
- Submarine Group 9
- Naval Air Forces, United States Pacific Fleet
- Fleet Air, West Pacific
- Airborne Early Warning Wing
- VAW-112
- VAW-113
- VAW-115
- VAW-116
- VAW-117
- VRC-30
- Naval Region, Southwest
- Naval Region, Northwest
- Naval Region, Hawaii
- Maritime Defense Zone Pacific
- United States Naval Forces Marianas
- 3rd Fleet
- Marine Forces Pacific
- I Marine Expeditionary Force (I MEF)
- I Marine Expeditionary Force Headquarters Group (I MEF HQ GRP)
- 3rd Marine Division (3rd MARDIV)
- 1st Marine Aircraft Wing (1st MAW)
- 1st Marine Logistics Group (1st MLG)
- 3rd Marine Expeditionary Brigade (3rd MEB)
- 31st Marine Expeditionary Unit (31st MEU)
- III Marine Expeditionary Force (III MEF)
- III Marine Expeditionary Force Headquarters Group (III MEF HQ GRP)
- 1st Marine Division (1st MARDIV)
- 3rd Marine Aircraft Wing (3rd MAW)
- 3rd Marine Logistics Group (3rd MLG)
- 1st Marine Expeditionary Brigade (1st MEB)
- 11th Marine Expeditionary Unit (11th MEU)
- 13th Marine Expeditionary Unit (13th MEU)
- 15th Marine Expeditionary Unit (15th MEU)
- I Marine Expeditionary Force (I MEF)
- United States Pacific Air Forces
- United States Forces, Japan
- United States Forces, Korea
- Alaskan Command
- United States Army Alaska
- Eleventh Air Force
- United States Naval Forces, Alaska
- Special Operations Command Pacific
- Asia-Pacific Center for Security Studies
- Information Systems Support Activity
- Pacific Automated Server Site Japan
- Cruise Missile Support Activity
- Special Intelligence Communications
- Joint Intelligence Center Pacific
- Joint Intelligence Training Activity Pacific
- Joint Interagency Task Force West
- Joint Task Force Full-Accounting
- United States Army Pacific
U.S. Southern Command

Emblem of the United States Southern Command
- Commander, USSOUTHCOM: General Douglas M. Fraser, USAF
- Deputy Commander, USSOUTHCOM: Vice Admiral Joseph D. Kernan, USN
- Chief-of-Staff, USSOUTHCOM: Brigadier General Juan G. Ayala, USMC
- Command Sergeant Major, USSOUTHCOM: Sergeant Major Louis M. Espinal, USMC
- United States Army South (Fort Sam Houston, TX)
- 1st Battalion, 228th Aviation Regiment (Soto Cano AB, Honduras)
- 56th Signal Battalion (Fort Sam Houston, TX)
- United States Naval Forces Southern Command (Naval Station Mayport, FL)
- Naval Surface Group Two
- Destroyer Squadron Six
- Destroyer Squadron Fourteen
- II Marine Expeditionary Force (II MEF)/ United States Marine Corps Forces, South (Camp Lejeune, NC)
- II Marine Expeditionary Force Headquarters Group (II MEF HQ GRP)
- 2nd Marine Division (2nd MARDIV)
- 2nd Marine Aircraft Wing (2nd MAW)
- 2nd Marine Logistics Group (2nd MLG)
- 2nd Marine Expeditionary Brigade (2nd MEB)
- 22nd Marine Expeditionary Unit (22nd MEU)
- 24th Marine Expeditionary Unit (24th MEU)
- 26th Marine Expeditionary Unit (26th MEU)
- Air Contingency Marine Air Ground Task Force
- Twelfth Air Force/ United States Southern Command Air Forces (Davis Monthan AFB, AZ)
- 7th Bomb Wing
- 28th Bomb Wing
- 49th Fighter Wing
- 355th Wing
- 366th Wing
- 388th Fighter Wing
- 1st Air Support Operations Group
- 3rd Combat Communications Group
- 612th Air Operation Group
- 820th RED HORSE Squadron
- Special Operations Command South
- Southern Surveillance Reconnaissance Operations Center
- Joint Interagency Task Force East(NAF Key West, FL)
- Joint Interagency Task Force West
- Joint Task Force Guantanamo (Guantanamo Bay, Cuba)
- Joint Task Force Bravo (Soto Cano AB, Honduras)
- 612th Air Base Squadron
- Army Forces
- Medical Elements
- 1st Battalion, 228th Aviation Regiment
- Joint Security Forces
- Joint Task Force Piton
United States Army Forces Command (FORSCOM) (Fort Bragg, NC)
- I Corps
- 2nd Brigade Combat Team, 2nd Infantry Division (Stryker brigade]]), Joint Base Lewis-McChord
- 3rd Brigade Combat Team, 2nd Infantry Division (Stryker brigade), Fort Lewis
- 17th Field Artillery Brigade, Fort Lewis
- Military Intelligence Brigade, Fort Lewis
- 555th Engineer Brigade, Fort Lewis
- 593rd Expeditionary Sustainment Command, Fort Lewis
- 42nd Military Police Brigade, Fort Lewis
- 62nd Medical Brigade, Fort Lewis
- III Corps (United States) (Fort Hood, TX)
- 1st Armored Division, Fort Bliss
- 1st Cavalry Division, Fort Hood
- 1st Infantry Division, Fort Riley
- 4th Infantry Division, Fort Carson
- 3rd Cavalry Regiment, Fort Hood
- III Corps Artillery, Fort Sill
- 41st Fires Brigade, Fort Hood
- 75th Fires Brigade, Fort Sill
- 212th Fires Brigade, Fort Bliss
- 214th Fires Brigade, Fort Sill
- 36th Engineer Brigade, Fort Hood
- 504th Battlefield Surveillance Brigade, Fort Hood
- 89th Military Police Brigade, Fort Hood
- 13th Sustainment Command, Fort Hood
- XVIII Airborne Corps (Fort Bragg, NC)
- 3rd Infantry Division, Fort Stewart
- 10th Mountain Division (Light Infantry), Fort Drum
- 82nd Airborne Division, Fort Bragg
- 101st Airborne Division (Air Assault), Fort Campbell
- 18th Fires Brigade, Fort Bragg
- 20th Engineer Brigade, Fort Bragg
- 525th Battlefield Surveillance Brigade, Fort Bragg
- 16th Military Police Brigade, Fort Bragg
- 44th Medical Brigade, Fort Bragg
- 32nd Army Air & Missile Defense Command (Ft Bliss, TX)
- 11th Air Defense Artillery Brigade (Ft Bliss, TX)
- 31st Air Defense Artillery Brigade (Fort Sill, OK)
- 35th Air Defense Artillery Brigade (Osan AB, South Korea)
- 69th Air Defense Artillery Brigade (Fort Hood, TX)
- 108th Air Defense Artillery Brigade (Fort Bragg, NC)
- Detachment 1 (FL ARNG) (Orlando, FL)
- Network Enterprise Technology Command (NETCOM) / 9th Army Signal Command (Ft Huachuca, AZ)
- 11th Signal Brigade (Ft Huachuca, AZ)
- 21st Signal Brigade (Ft Detrick, MD)
- 5th Signal Command (Mannheim, Germany)
- 311th Signal Command (United States)(Multi-Component) (Ft Shafter, HI)
- 1st Signal Brigade (Seoul, South Korea)
- 335th Theater Signal Command (USAR) (East Point, GA (Deployed to Kuwait))
- 160th Signal Brigade (Strategic) (Camp Arifjan, Kuwait)
- 93rd Signal Brigade (Ft Gordon, GA)
- 516th Signal Brigade (Ft Shafter, HI)
- 52nd Ordnance Group (Ft Campbell, KY)
- 111th Ordnance Group (AL ARNG) (Ft Gillem, GA)
- National Training Center (NTC) (Ft Irwin, CA)
- 11th Armored Cavalry Regiment (OPFOR) (Ft Irwin, CA)
- Joint Readiness Training Center (JRTC) (Ft Polk, LA)
- Warrior Brigade (Support) (Ft Polk, LA)
- 1st Army (Rock Island Arsenol, IL)
- First Army Division East (Ft Meade, MD)[3]
- 157th Infantry Brigade "Spartan" (Fort Jackson, SC)
- 158th Infantry Brigade "Warrior" (Patrick Air Force Base, FL)
- 174th Infantry Brigade "Patriot" (Fort Drum, NY)
- 188th Infantry Brigade "Battle Ready" (Fort Stewart, GA)
- 205th Infantry Brigade "Bayonet" (Camp Atterbury, IN)
- 177th Armored Brigade "Mudcats" (Camp Shelby, MS)
- 4th Cavalry Brigade "Saber" (Fort Knox, KY)
- 72nd Field Artillery Brigade "Warrior Eagle" (Fort Meade, MD)
- First Army Division West (Fort Hood, TX)[4]
- 120th Infantry Brigade (Fort Hood, TX)
- 166th Aviation Brigade (Fort Hood, TX)
- 181st Infantry Brigade "Eagle" (Fort McCoy, WI)
- 191st Infantry Brigade (Fort Lewis, WA)
- 402nd Field Artillery Brigade (Fort Bliss, TX)
- 479th Field Artillery Brigade (Fort Hood, TX)
- 5th Armored Brigade (Fort Bliss, TX)
- 189th Infantry Brigade "Bayonet" (Fort Hood, TX)
- 28th Infantry Division (Mechanized) (PA ARNG) (Harrisburg, PA)
- 34th Infantry Division (Medium) (MN ARNG) (Rosemount, MN)
- 35th Infantry Division (Mechanized) (KS ARNG) (Ft Leavenworth, KS)
- 38th Infantry Division (Mechanized) (IN ARNG) (Indianapolis, IN)
- 42nd Infantry Division (Mechanized) (NY ARNG) (Troy, NY)
- 29th Infantry Division (VA ARNG) (Ft Belvoir, VA)
- 155th Armored Brigade (Enhanced Readiness) (MS ARNG) (Tupelo, MS (Deployed to Iraq))
- 27th Infantry Brigade (Light) (Enhanced Readiness) (NY ARNG) (Syracuse, NY)
- 32nd Infantry Brigade (Light) (WI ARNG) (Madison, WI)
- 76th Infantry Brigade (Light) (Enhanced Readiness) (IN ARNG) (Indianapolis, IN)
- 256th Infantry Brigade (Mechanized) (Enhanced Readiness) (LA ARNG) (Lafayette, LA)
- 631st Field Artillery Brigade (MS ARNG) (Grenada, MS)
- 168th Engineer Group (MS ARNG) (Vicksburg, MS)
- 43rd Military Police Brigade (RI ARNG) (Warwick, RI)
- 244th Theater Aviation Brigade (Lift) (USAR) (Ft Sheridan, IL)
- 31st Chemical Brigade (AL ARNG) (Northport, AL)
- 228th Signal Brigade (SC ARNG) (Spartanburg, SC)
- 261st Signal Brigade (DE ARNG) (Dover, DE)
- 184th Transportation Group (Composite) (MS ARNG) (Laurel, MS)
- 78th Division (Training Support) (USAR) (Ft Dix, NJ)
- 85th Division (Training Support) (USAR) (Arlington Heights, IL)
- 87th Division (Exercise) (USAR) (Birmingham, AL)
- 36th Infantry Division (Mechanized) (TX ARNG) (Austin, TX)
- 57th Field Artillery Brigade (WI ARNG) (Milwaukee, WI)
- 115th Engineer Group (Construction) (UT ARNG) (Draper, UT)
- 300th Military Intelligence Brigade (Linguist) (UT ARNG) (Draper, UT)
- 75th Division (Training Support) (USAR) (Ft Sam Houston, TX)
- 91st Division (Training Support) (USAR) (Ft. Baker, CA)
- 67th Area Support Group (NE ARNG) (Lincoln, NE)
- United States Army Reserve Command (USARC) (Ft Bragg, NC)
- 63rd Regional Readiness Command (USAR) (Los Alamitos, CA)
- 104th Division (Institutional Training) (USAR) (Vancouver Bks, WA)
- 653rd Area Support Group (USAR) (Moreno Valley, CA)
- 2nd Medical Brigade (USAR) (Hamilton Fd, CA)
- 70th Regional Readiness Command (USAR) (Ft Lawton, WA)
- 654th Area Support Group (Tumwater, WA)
- 77th Regional Readiness Command (USAR) (Ft Totten, NY)
- 800th Military Police Brigade (Enemy Prisoner of War) (USAR) (Uniondale, NY)
- 455th Chemical Brigade (USAR) (Ft Dix, NJ)
- 98th Division (Institutional Training) (USAR) (Rochester, NY)
- 301st Area Support Group (USAR) (Flushing, NY)
- 8th Medical Brigade (USAR) (Ft Wadsworth, NY)
- 77th Infantry Division (Reinforcement Training Unit) (USAR) (Ft Totten, NY)
- 81st Regional Readiness Command (USAR) (Fort Jackson, SC)
- 100th Division (Institutional Training) (USAR) (Louisville, KY)
- 108th Division (Institutional Training) (USAR) (Charlotte, NC)
- 926th Engineer Group (USAR) (Montgomery, AL)
- 415th Chemical Brigade (USAR) (Greenville, SC)
- 81st Regional Support Group (USAR) (Ft Jackson, SC)
- 171st Area Support Group (USAR) (Garner, NC)
- 640th Area Support Group (USAR) (Nashville, TN)
- 641st Area Support Group (USAR) (St Petersburg, FL)
- 642nd Area Support Group (USAR) (Ft Gordon, GA)
- 1st Headquarters Brigade (USAR) (Nashville, TN)
- 332nd Medical Brigade (USAR) (Nashville, TN)
- 5th Medical Group (USAR) (Birmingham, AL)
- 88th Regional Readiness Command (USAR) (Fort McCoy, WI)
- 84th Division (Institutional Training) (USAR) (Milwaukee, WI)
- 300th Military Police Command (USAR) (Inkster, MI)
- 303rd Ordnance Group (USAR) (Springfield, IL)
- 88th Regional Readiness Group (USAR) (Indianapolis, IN)
- 643rd Area Support Group (USAR) (Whitehall, OH)
- 645th Area Support Group (USAR) (Southfield, MI)
- 646th Area Support Group (USAR) (Madison, WI)
- 330th Medical Brigade (USAR) (Ft Sheridan, IL)
- 89th Regional Readiness Command (USAR) (Wichita, KS)
- 95th Division (Institutional Training) (USAR) (Oklahoma City, OK)
- 166th Aviation Brigade (Training Support) (Ft Riley, KS)
- 561st Corps Support Group (USAR) (Omaha, NE)
- 917th Corps Support Group (USAR) (Belton, MO)
- 326th Area Support Group (USAR) (Kansas City, KS)
- 648th Area Support Group (USAR) (St Louis, MO)
- 331st Medical Group (USAR) (Wichita, KS)
- 90th Regional Readiness Command (USAR) (Little Rock AFB, AR)
- 647th Area Support Group (USAR) (El Paso, TX)
- 90th Regional Support Group (USAR) (San Antonio, TX)
- 94th Regional Readiness Command (USAR) Devens RFTA, MA (inactivated; number assigned to the 94th Division (Force Sustainment), Fort Lee, VA)[5]
- 167th Area Support Group (USAR) (Manchester, NH (Deployed to Iraq))
- 804th Medical Brigade (USAR) (Devens RFTA, MA)
- 96th Regional Readiness Command (USAR) (Ft Douglas, UT)
- 99th Regional Readiness Command (USAR) (Moon Township, PA)
- 220th Military Police Brigade (USAR) (Gaithersburg, MD)
- 367th Military Police Group (USAR) (Ashley, PA)
- 80th Division (Institutional Training) (USAR) (Richmond, VA)
- 38th Ordnance Group (USAR) (Charleston, WV)
- 464th Chemical Brigade (USAR) (Johnstown, PA)
- 475th Quartermaster Group (Petroleum & Water) (USAR) (Farrell, PA)
- 656th Area Support Group (USAR) (NAS Willow Grove, PA)
- 309th Medical Group (USAR) (Rockville, MD)
- 99th Headquarters Brigade (USAR) (Willow Grove, PA)
- First Army Division East (Ft Meade, MD)[3]
- I Corps
US Air Force Air Combat Command (Langley AFB, VA)
- (1st Air Force (Tyndall AFB, FL))
- 9th Air Force (Shaw AFB, SC)
- 1st Fighter Wing (F-15C/D) (Langley AFB, VA)
- 33rd Fighter Wing (F-15C/D) (Eglin AFB, FL)
- 4th Fighter Wing (F-15E) (Seymour Johnson AFB, NC)
- 20th Fighter Wing (SEAD) (F-16CJ/DJ) (Shaw AFB, SC)
- 820th Security Forces Group (Moody AFB, GA)
- 5th Combat Communications Group (Robins AFB, GA)
- 12th Air Force (Davis-Monthan AFB, AZ)
- 7th Bomb Wing (B-1B) (Dyess AFB, TX)
- 28th Bomb Wing (B-1B) (Ellsworth AFB, SD)
- 366th Fighter Wing (Fighter and Bomber) (B-1B, F-15C/D/E, F-16CJ/DJ, KC-135R) (Mountain Home AFB, ID)
- 388th Fighter Wing (F-16CG/DJ) (Hill AFB, UT)
- 27th Fighter Wing (F-16CG/DG) (Cannon AFB, NM)
- 301st Fighter Wing (AFRes) (F-16C/D) (NAS Fort Worth JRB, TX)
- 49th Fighter Wing (F-117A, AT-38B, T-38A) (Holloman AFB, NM)
- 355th Wing (Fighter and Electronic Countermeasures) (OA/A-10A, EC-130E/H) (Davis-Monthan AFB, AZ)
- 507th Air Refueling Wing (AFRes) (KC-135R, E-3B/C, TC-18E) (Tinker AFB, OK)
- 10th Air Force (AFRes) (NAS Fort Worth JRB, TX)
- 917th Wing (Fighter and Bomber) (AFRes) (B-52H, OA/A-10A) (Barksdale, AFB)
- 419th Fighter Wing (AFRes) (F-16C/D) (Hill AFB, UT)
- 482d Fighter Wing (AFRes) (F-16C/D) (Homestead ARB, FL)
- 442d Fighter Wing (AFRes) (OA/A-10A) (Whiteman AFB, MO)
- 926th Fighter Wing (AFRes) (OA/A-10A) (NAS New Orleans JRB, TX)
- 920th Rescue Wing (AFRes) (HC-130P, C-130E, HH-60G) (Patrick AFB, FL)
- Air Warfare Center (Nellis AFB, NV)
- 53rd Wing (Test and Evaluation) (F-15C/D/E, F-16C/CG/CJ/D/DG/DJ, F-117A, OA/A-10A, E-9A, Boeing 707, QF-4E/G, QRF-4C, HH-60G) (Eglin AFB, FL)
- 57th Wing (Combat Training, Test and Evaluation) (F-15C/D/E, F-16C/CG/CJ/D/DG/DJ, OA/A-10A, HH-60G, RQ-1A) (Nellis AFB, NV)
- 505th Command and Control Wing (Hurlburt Field, FL)
- 99th Air Base Wing (Nellis AFB, NV)
- Air National Guard (ANG)
- 131st Fighter Wing (MO ANG) (F-15A/B) (Lambert Fd, St Louis, MO)
- 159th Fighter Wing (LA ANG) (F-15A/B, C-130E) (NAS New Orleans JRB, LA)
- 113th Wing (Fighter & Airlift) (DC ANG) (F-16C/D, C-21A, C-38A) (Andrews AFB, MD)
- 114th Fighter Wing (SD ANG) (F-16C/D) (Joes Foss Fd, Sioux Falls, SD)
- 115th Fighter Wing (WI ANG) (F-16C/D, C-26B) (Dane CAP, Truax Fd, WI)
- 122nd Fighter Wing (IN ANG) (F-16C/D) (Fort Wayne MAP, IN)
- 127th Wing (Fighter and Airlift) (MI ANG) (F-16C/D, C-130E, C-26B) (Selfridge ANBG, MI)
- 132nd Fighter Wing (IA ANG) (F-16CG/DG) (Des Moines MAP, IA)
- 138th Fighter Wing (OK ANG) (F-16CG/DG) (Tulsa IAP, OK)
- 140th Wing (Fighter & Training) (CO ANG) (F-16C/D, C-21A, C-26A) (Buckley ANGB, CO)
- 150th Fighter Wing (NM ANG) (F-16C/CG/D/DG, C-26B) (Kirtland AFB, NM)
- 174th Reconnaissance Wing (NY ANG) (M-9 Reaper) (Syracuse-Hancock Fd, NY)
- 177th Fighter Wing (NJ ANG) (F-16C/D) (Atlantic City IAP, NJ)
- 180th Fighter Wing (OH ANG) (F-16CG/DG) (Toledo Express AP, OH)
- 181st Intelligence Wing (IN ANG) (Hulman Fd, Terre Haute, IN)
- 183rd Fighter Wing (IL ANG) (F-16C/D) (Capitol AP, Springfield, IL)
- 187th Fighter Wing (AL ANG) (F-16C/D, C-26B) (Montgomery-Dannelly Fd, AL)
- 188th Fighter Wing (AR ANG) (F-16C/D) (Ft Rock MAP, AR)
- 192nd Fighter Wing (VA ANG) (F-16C/D) (Richard E Byrd IAP, VA)
- 169th Fighter Wing (SEAD) (SC ANG) (F-16CJ/D, C-130E) (McEntire ANGB, SC)
- 103d Airlift Wing (CT ANG) (O/A-10A) (Bradley ANGB, CT)
- 104th Fighter Wing (MA ANG) (O/A-10A) (Barnes MAP, Westfield, MA)
- 110th Fighter Wing (MI ANG) (O/A-10A) (Battle Creek ANGB, MI)
- 111th Attack Wing (PA ANG) (MQ9 Reaper) (Horsham AGS, PA)
- 124th Wing (ID ANG) (O/A-10A) (Boise AT, ID)
- 175th Wing (Fighter and Airlift) (MD ANG) (OA/A-10A) (Glenn L Martin AP, Baltimore, MD)
- 106th Rescue Wing (NY ANG) (HC-130N/P, HH-60G) (Francis Gabreski ANGB, NY)
- 129th Rescue Wing (CA ANG) (HC-130P, HH-60G) (NAS Moffett Fd, CA)
- 147th Reconnaissance Wing (TX ANG) (MQ-1 Predator) (Ellington ANGB, Houston, TX)
- 163rd Reconnaissance Wing (CA ANG) (MQ-1 Predator) (March AFB, CA)
- 102nd Intelligence Wing (MA ANG) (Otis ANGB, Falmouth, MA)
- 184th Intelligence Wing (KS ANG) (McConnell AFB, KS)
United States Fleet Forces Command (Norfolk NB, VA)
- 2nd Fleet (NB Norfolk, VA)
- Task Force 20 (2nd Fleet Battle Force)
- Theodore Roosevelt Strike Group / Carrier Strike Group 2 (CARSTRKGRU 2) (USS Theodore Roosevelt (CVN-71)) (NB Norfolk, VA (Surge Ready))
- Harry S. Truman Strike Group / Carrier Strike Group 10 (CARSTRKGRU 10) (USS Harry S. Truman (CVN-75)) (NB Norfolk, VA (Post-Deployment))
- John F. Kennedy Strike Group / Carrier Strike Group 6 (CARSTRKGRU 6) (USS John F. Kennedy (CV-67)) (NS Mayport, FL (Post-Deployment))
- Eisenhower Strike Group / Carrier Strike Group 8 (CARSTRKGRU 8) (USS Dwight D. Eisenhower (CVN-69)) (NB Norfolk, VA (Basic Training))
- Enterprise Strike Group / Cruiser Strike Group 12 (CARSTRKGRU 12) (USS Enterprise (CVN-65)) (NB Norfolk, VA (Maintenance))
- George Washington Strike Group (USS George Washington (CVN-73)) (NB Norfolk, VA (Maintenance))
- Carrier Strike Group 14 (CARSTRKGRU 14) (NB Norfolk, VA)
- Task Force 21 (2nd Fleet Patrol Reconnaissance Force) / Patrol and Reconnaissance Force Atlantic Fleet (PATRECONFORLANT) (NS Norfolk, VA)
- Task Force 22 (2nd Fleet Amphibious Force) / Amphibious Group 2 (PHIBGRU 2) (NB Norfolk, VA)
- Kearsarge Expeditionary Strike Group / Expeditionary Strike Group 6 / Amphibious Squadron 8 (PHIBRON 8) (USS Kearsarge (LHD-3)) (NB Norfolk, VA (Deployed))
- Saipan Expeditionary Strike Group / Expeditionary Strike Group 4 / Amphibious Squadron 2 (PHIBRON 2) (USS Saipan (LHA-2)) (NB Norfolk, VA (Deployed))
- Wasp Expeditionary Strike Group / Expeditionary Strike Group 2 / Amphibious Squadron 4 (PHIBRON 4) (USS Wasp (LHD-1)) (NB Norfolk, VA (Post-Deployment))
- Bataan Expeditionary Strike Group (USS Bataan (LHD-5)) (NAB Little Creek, VA (Intermediate Training))
- Naval Coastal Warfare Group Two (Williamsburg, VA)
- Tactical Air Control Group 2 (TACGRU 2) (NAB Little Creek, VA)
- Naval Beach Group 2 (NAVBEACHGRU 2) (NB Norfolk, VA?)
- Task Force 23 (2nd Fleet Landing Force)
- Task Force 24 (2nd Fleet ASW Force)
- Task Force 25 (2nd Fleet Mobile Logistics Support Force) / Combat Logistics Squadron 2 (LOGRON 2) (NB Norfolk, VA)
- Task Force 26 (2nd Fleet Patrol Air Force) / Patrol and Reconnaissance Force Atlantic Fleet (PATRECONFORLANT) (NS Norfolk, VA)
- Task Force 28 (2nd Fleet Caribbean Contingency Force) (NS Mayport, FL)
- Carrier Group 4 (CARGRU 4) / Carrier Striking Force (Battle Group Training) (NB Norfolk, VA)
- Task Force 20 (2nd Fleet Battle Force)
- Task Force 40 / Naval Surface Force Atlantic Fleet (NAVSURFLANT) (NB Norfolk, VA)
- Combat Logistics Squadron 2 (COMLOGRON 2) (NWS Earle, NJ)
- Task Force 41 / Naval Air Force Atlantic Fleet (NAVAIRLANT) (NAS Oceana, VA)
- Fighter Wing Atlantic Fleet (FITWINGLANT) (NAS Oceana, VA)
- Strike Fighter Wing Atlantic Fleet (STRIKFIGHTWINGLANT) (NAS Oceana, VA)
- Sea Control Wing Atlantic Fleet (SEACONWINGLANT) (NAS Jacksonville, FL)
- Helicopter Anti-Submarine Wing Atlantic Fleet (HSWINGLANT) (NAS Jacksonville, FL)
- Helicopter Anti-Submarine Light Wing Atlantic Fleet (HSLWINGLANT) (NS Mayport, FL)
- Helicopter Sea Combat Wing Atlantic Fleet (HELSEACOMWINGLANT) (NAS Norfolk, VA)
- Helicopter Sea Combat Squadron TWO (HSC-2) (NAS Norfolk, VA)
- Helicopter Sea Combat Squadron TWENTY TWO (HSC-22) (NAS Norfolk, VA)
- Helicopter Sea Combat Squadron TWENTY SIX (HSC-26) (NAS Norfolk, VA)
- Helicopter Sea Combat Squadron TWENTY EIGHT (HSC-28) (NAS Norfolk, VA)
- Helicopter Sea Combat Squadron EIGHTY FOUR (HSC-84) (NAS Norfolk, VA)
- Helicopter Mine Countermeasures Squadron FOURTEEN (HM-14) (NAS Norfolk, VA)
- Helicopter Mine Countermeasures Squadron FIFTEEN (HM-15) (NAS Corpus Christi, TX)
- Airborne Mine Countermeasures Weapon Systems Training School (AMCMWPNSYSTRASCOL) (NAS Norfolk, VA)
- Helicopter Sea Combat Weapons School Atlantic(HSCWEPSCOLANT) (NAS Norfolk, VA)
- Airborne Early Warning Wing Atlantic Fleet (AEWWINGLANT) (NAS Norfolk, VA)
- Reserve Carrier Air Wing 20 (CVWR 20) (NAS Atlanta, GA)
- Task Force 42 / Naval Submarine Force Atlantic Fleet (NAVSUBLANT) (NB Norfolk, VA)
- Submarine Group 2 (SUBGRU 2) (NSB New London, CT)
- Naval Submarine Support Center (NB Norfolk, VA)
- Submarine Group 2 (SUBGRU 2) (NSB New London, CT)
- Task Force 43 (Training Command Atlantic Fleet?)
- Task Force 44 (Coast Guard Force Atlantic Fleet) / Coast Guard Atlantic Area (Portsmouth, VA)
- Task Force 45 / Fleet Marine Forces Atlantic (MARFORLANT) (Norfolk NB, VA)
- Task Force 46 (Mine Warfare Command Atlantic Fleet (MINEWARCOM)) (USS Inchon (MCS-12)) (NS Ingleside, TX)
- Task Force 48 (Naval Construction Battalions Atlantic Fleet) (NAB Little Creek, VA)
- Task Force 80 (Naval Patrol and Protection of Shipping Atlantic Fleet)
- Task Force 81 (Sea Control and Surveillance Force Atlantic Fleet) / Patrol and Reconnaissance Force Atlantic Fleet (PATRECONFORLANT) (NS Norfolk, VA)
- Task Force 82 (Amphibious Task Force)
- Task Force 83 (Landing Force (II Marine Expeditionary Force (II MEF)) (Camp Lejeune, NC)
- Task Force 84 (ASW Force Atlantic Fleet) / Naval Submarine Force Atlantic Fleet (NAVSUBLANT) (NB Norfolk, VA)
- Task Force 85 (Mobile Logistics Support Force Atlantic Fleet) / Combat Logistics Squadron 2 (LOGRON 2) (NB Norfolk, VA)
- Task Force 86 (Patrol Air Force Atlantic Fleet) / Patrol and Reconnaissance Force Atlantic Fleet (PATRECONFORLANT) (NS Norfolk, VA)
- Patrol and Reconnaissance Wing 5 (PATRECONWING 5) (NAS Brunswick, ME)
- Patrol and Reconnaissance Wing 11 (PATRECONWING 11) (NAS Jacksonville, FL)
- Reserve Patrol Wing (RESPATWING) (NAS Oceana, VA)
- Task Force 87 (Tactical Development and Evaluation and Transit Force Atlantic Fleet)
- Task Force 88 (Training Force Atlantic Fleet) (NB Norfolk, VA)
- Task Force 89 (Maritime Defense Zone Atlantic Fleet) (USCGS Portsmouth, VA)
- Task Force 125 (Naval Surface Group 2 (NAVSURFGRU 2)) (NS Mayport, FL)
- Task Force 137 (Naval Forces Eastern Atlantic) (Naples, Italy)
- Task Force 138 (Naval Forces South Atlantic)
- Task Force 139 (Multilateral Special Operations Force)
- Task Force 142 (Operational Test and Evaluation Force) (NB Norfolk, VA)
- 2nd Fleet (NB Norfolk, VA)
United States Marine Corps Forces Command (Norfolk NB, VA)
- II Marine Expeditionary Force (II MEF) (Camp Lejeune, NC)
- II Marine Expeditionary Force Headquarters Group (II MEF HQ GRP)
- 2nd Marine Division (2nd MARDIV) (Camp Lejeune, NC)
- 2nd Marine Expeditionary Brigade (2nd MEB) (Camp Lejeune, NC)
- 2nd Marine Aircraft Wing (2nd MAW) (MCAS Cherry Point, NC)
- 2nd Marine Logistics Group (2nd MLG) (Camp Lejeune, NC)
- 2nd Marine Expeditionary Brigade (2nd MEB)
- 22nd Marine Expeditionary Unit (22nd MEU)
- 24th Marine Expeditionary Unit (24th MEU)
- 26th Marine Expeditionary Unit (26th MEU)
- Marine Corps Security Force Regiment (MCSFR)
- Marine Corps Security Cooperation Group (MCSCG)
- Chemical Biological Incident Response Force (CBIRF)
- Marine Forces Reserve (MARFORRES) (New Orleans, LA)
- Force Headquarters Group (MARFORRES HQ GRP) (New Orleans, LA)
- 4th Marine Division (4th MARDIV) (MARFORRES) (New Orleans, LA)
- 4th Marine Aircraft Wing (4th MAW) (MARFORRES) (New Orleans, LA)
- 4th Marine Logistics Group (4th MLG) (MARFORRES) (New Orleans, LA)
U.S. Forces Azores (USAFORAZ) (Lajes Field, Azores)
- 65th Air Base Wing (Lajes Field, Azores)
U.S. Special Operations Command

Emblem of the United States Special Operations Command
- Commander, USSOCOM: General Raymond A. Thomas, USA
- Headquarters, MacDill AFB, Florida
- Army Special Operations Command (Fort Bragg, NC)
- 75th Ranger Regiment (Fort Benning, GA)
- 160th Special Operations Aviation Regiment (Airborne) (Fort Campbell, KY)
- Special Forces Command (Airborne) (Fort Bragg, NC)
- Special Operations Support Command (Fort Bragg, NC)
- John F. Kennedy Special Warfare Center (Fort Bragg, NC)
- 4th Psychological Operations Group (Airborne) (Fort Bragg, NC)
- 95th Civil Affairs Brigade (Provisional) (Fort Bragg, NC)
- Naval Special Warfare Command (NAB Coronado, CA)
- Special Warfare Group One (NAB Coronado, CA)
- Special Warfare Group Two (NAB Little Creek, VA)
- Special Boat Squadron One (NAB Coronado, CA)
- Special Boat Squadron Two (NAB Little Creek, VA)
- Naval Special Warfare Center (NAB Coronado, CA)
- Air Force Special Operations Command (Hurlburt Field, FL)
- 919th Special Operations Wing (Duke Field, FL)
- 18th Flight Test Squadron (Hurlburt Field, FL)
- Air Force Special Operations Command Air Support Operations Squadron (Fort Bragg, NC)
- United States Air Force Special Operations School (Hurlburt Field, FL)
- 720th Special Tactics Group (Hurlburt Field, FL)
- 16th Special Operations Wing (Hurlburt Field, FL)
- 193d Special Operations Wing (Harrisburg IAP, PA)
- 352nd Special Operations Group (RAF Mildenhall, UK)
- 353rd Special Operations Group (Kadena AB, Japan)
- Marine Special Operations Command
- Marine Raider Regiment
- Marine Raider Support Group
- Marine Special Operations School
- Marine Special Operations Advisor Group
- Joint Special Operations Command (Pope AFB, NC and Fort Bragg, NC)
- Task Force 6-26 (Bagram AB, Afghanistan)
- Task Force 145 (Bagram AB, Afghanistan)
- 1st Special Forces Operational Detachment (Airborne) - Delta (Fort Bragg, NC)
- Special Warfare Development Group (Dam Neck, VA)
- 24th Special Tactics Squadron (Pope AFB, NC)
- Acquisitions and Logistics Center
- Army Special Operations Command (Fort Bragg, NC)
U.S. Strategic Command
Main article: United States Strategic Command

USSTRATCOM emblem

The LeMay building
- Commander, USSTRATCOM: General Kevin P. Chilton, USAF
- Deputy Commander, USSTRATCOM: Lieutenant General C. Robert "Bob" Kehler
- Chief of Staff: Major General Howard B. Bromberg
- Command Master Chief: Fleet Master Chief William N. Nissen
- Deputy Commander, USSTRATCOM: Lieutenant General C. Robert "Bob" Kehler
Order of battle
- United States Strategic Command (USSTRATCOM) (Offutt AFB, NE)
- Joint Information Operations Center (Offutt AFB, NE)
- Strategic Communications Wing 1 (SCW 1) (TACAMO) (E-6B) (Tinker AFB, OK)
- 20th Air Force (F. E. Warren AFB, WY)
- 90th Space Wing (LGM-118A, LGM-30G, UH-1N) (Francis E Warren AFB, WY)
- 91st Space Wing (LGM-30G, UH-1N) (Minot AFB, ND)
- 341st Space Wing (LGM-30G, UH-1N) (Malmstrom AFB, MT)
- (8th Air Force (Barksdale AFB, LA))
- 14th Air Force / US Space Air Force (USSPACEAF) (Vandenberg AFB, CA)
- 21st Space Wing (Missile Warning) (Peterson AFB, CO)
- 30th Space Wing (Missile Testing and Booster Launching) (LGM-30G, LGM-118A, UH-1N) (Vandenberg AFB, CA)
- 45th Space Wing (Booster Launching and NASA Support) (Patrick AFB, FL)
- 50th Space Wing (Satellite Operations) (Schriever AFB, CO)
- 614th Space Operations Group (Vandenberg AFB, CA)
- 460th Air Base Wing (Buckley ANGB, CO)
- Naval Submarine Forces (NAVSUBFOR) (NB Norfolk, VA)
- Submarine Force Atlantic Fleet (SUBLANT) (NB Norfolk, VA)
- Submarine Group 10 (SUBGRU 10) (NSB Kings Bay, GA)
- Submarine Force Pacific Fleet (SUBPAC) (NB Pearl Harbor, HI)
- Submarine Group 9 (SUBGRU 9) (NB Kitsap, WA)
- Submarine Force Atlantic Fleet (SUBLANT) (NB Norfolk, VA)
- Air Force Space Command (AFSPC) (Peterson AFB, CO)
- (20th Air Force (Francis E Warren AFB, WY))
- (14th Air Force / US Space Air Force (USSPACEAF) (Vandenberg AFB, CA))
- Fleet Forces Command (FFC) (NB Norfolk, VA)
- (Naval Submarine Forces (NAVSUBFOR) (NB Norfolk, VA))
- US Army Space and Missile Defense Command (USARSPACE) / US Army Forces Strategic Command (USARSTRAT) (Arlington, VA)
- 100th Missile Defense Brigade (Ground-based Missile Defense) (Peterson AFB, CO)
- 1st Space Brigade (Peterson AFB, CO)
- Marine Forces Strategic Command (MARFORSTRAT) (Offutt AFB, NE)
- US Naval Network Warfare Command (NETWARCOM) (NAB Little Creek, VA)
- Joint Task Force-Global Network Operations (Offutt AFB, NE)
U.S. Transportation Command
Main article: United States Transportation Command

Emblem of the United States Transportation Command
Commander, USTRANSCOM: General Paul J. Selva, USAF
Order of battle
- US Transportation Command (Scott AFB, IL)
- Air Mobility Command (AMC) (Scott AFB, IL)
- 18th Air Force (Scott AFB, IL)
- 15th Expeditionary Mobility Task Force (Travis AFB, CA)
- 60th Air Mobility Wing (C-5A/B/C, KC-10A) (Travis AFB, CA)
- 62nd Airlift Wing (C-17A) (McChord AFB, WA)
- 317th Airlift Group (C-130H) (Dyess AFB, TX)
- 375th Airlift Wing (Operational Support Airlift) (C-21A, C-9A) (Scott AFB, IL)
- 22nd Air Refueling Wing (KC-135R/T) (McConnell AFB, KS)
- 92nd Air Refueling Wing (KC-135R/T) (Fairchild AFB, WA)
- 19th Air Refueling Wing (KC-135R/T) (Grand Forks AFB, ND)
- 615th Contingency Response Wing (Travis AFB, CA)
- 715th Air Mobility Support Group (Hickam AFB, HI)
- 21st Expeditionary Mobility Task Force (McGuire AFB, NJ)
- 436th Airlift Wing (C-5A/B) (Dover AFB, DE)
- 305th Air Mobility Wing (C-17A, KC-10A) (McGuire AFB, NJ)
- 437th Airlift Wing (C-17A) (Charleston AFB, SC)
- 43d Airlift Wing (C-130E) (Pope AFB, NC)
- 314th Airlift Wing (C-130E/H) (Little Rock AFB, AR)
- 89th Airlift Wing (VIP) (VC-25A, VC/C-37A, C-20B, C-32A, C-40B) (Andrews AFB, MD)
- 6th Air Mobility Wing (KC-135R, C-37A) (MacDill AFB, FL)
- 19th Air Refueling Group (KC-135R, EC-137D) (Robins AFB, GA)
- 621st Contingency Response Wing (McGuire AFB, NJ)
- 721st Air Mobility Operations Group (Ramstein AB, Germany)
- 15th Expeditionary Mobility Task Force (Travis AFB, CA)
- 4th Air Force (AFRes) (McClellan AFB, CA)
- 433d Airlift Wing (AFRes) (C-5A) (Lackland AFB, TX)
- 445th Airlift Wing (AFRes) (C-5A) (Wright Patterson AFB, OH)
- 349th Air Mobility Wing (AFRes) (C-5A/B/C, KC-10A (Associate unit to 60th Air Mobility Wing)) (Travis AFB, CA)
- 452d Air Mobility Wing (AFRes) (C-17A, KC-135E) (March ARB, CA)
- 446th Airlift Wing (AFRes) (C-17A (Associate unit to 62nd Airlift Wing)) (McChord AFB, WA)
- 932d Airlift Wing (Operational Support Airlift) (AFRes) (C-9C (Associate unit to 375th Airlift Wing)) (Scott AFB, IL)
- 434th Air Refueling Wing (AFRes) (KC-135R) (Grissom ARB, IN)
- 459th Air Refueling Wing (AFRes) (KC-135R) (Andrews AFB, MD)
- 507th Air Refueling Wing (AFRes) (KC-135R, E-3B/C, TC-18E) (Tinker AFB, OK)
- 916th Air Refueling Wing (AFRes) (KC-125R) (Seymour-Johnson AFB, NC)
- 931st Air Refueling Group (AFRes) (KC-135R) (McConnell AFB, KS)
- 939th Air Refueling Wing (AFRes) (KC-135R (Portland IAP, OR)
- 927th Air Refueling Wing (AFRes) (KC-135E) (Selfridge ANGB, MI)
- 940th Air Refueling Wing (AFRes) (KC-135E) (Beale AFB, CA)
- 22nd Air Force (AFRes) (Dobbins AFB, GA)
- 94th Airlift Wing (AFRes) (C-130H) (Dobbins ARB, GA)
- 302d Airlift Wing (AFRes) (C-130H) (Peterson AFB, CO)
- 315th Airlift Wing (AFRes) (C-17A) (Associate unit of 437th Airlift Wing)) (Charleston AFB, SC)
- 439th Airlift Wing (AFRes) (C-5A) (Westover ARB, MA)
- 440th Airlift Wing (AFRes) (C-130H) (Gen. Mitchell ARS, Milwaukee, WI)
- 512th Airlift Wing (AFRes) (C-5A/B (Associate unit to 436th Airlift Wing)) (Dover AFB, DE)
- 908th Airlift Wing (AFRes) (C-130H) (Maxwell AFB, AL)
- 910th Airlift Wing (AFRes) (C-130H) (Youngstown ARS, OH)
- 911th Airlift Wing (AFRes) (C-130H) (Greater Pittsburgh IAP, PA)
- 914th Airlift Wing (AFRes) (C-130H) (Niagara Falls IAP, NY)
- 934th Airlift Wing (AFRes) (C-130E) (Minneapolis St Paul ARS, MN)
- 514th Air Mobility Wing (AFRes) (C-17A, KC-10A (Associate unit to 305th Air Mobility Wing)) (McGuire AFB, NJ)
- Air National Guard Airlift
- 135th Airlift Group (MD ANG) (C-130J) (Glenn L Martin AP, MD)
- 105th Airlift Wing (NY ANG) (C-5A) (Stewart IAP, NY)
- 107th Airlift Wing (NY ANG) (C-130H) (Niagara Falls ARS, NY)
- 109th Airlift Wing (NY ANG) (C-130H, C-26B) (Schenectedy CAP, NY)
- 118th Airlift Wing (TN ANG) (C-130H) (Nashville MP, TN)
- 123d Airlift Wing (KY ANG) (C-130H) (Standiford Fd, KY)
- 130th Airlift Wing (WV ANG) (C-130H) (Yeager AP, Charleston, WV)
- 133d Airlift Wing (MN ANG) (C-130H) (Minneapolis St Paul, MN)
- 136th Airlift Wing (TX ANG) (C-130H) (NAS JRB Fort Worth, TX)
- 139th Airlift Wing (MO ANG) (C-130H) (Rosecrans MAP, MO)
- 143d Airlift Wing (RI ANG) (C-130E) (Quonset Point St AP, RI)
- 145th Airlift Wing (NC ANG) (C-130H) (Charlotte IAP, NC
- 146th Airlift Wing (CA ANG) (C-130E) (NAWS Pt Mugu, CA)
- 152d Airlift Wing (NV ANG) (C-130E/H) (Reno-Tahoe IAP, NV)
- 153d Airlift Wing (WY ANG) (C-130H) (Cheyenne MAP, WY)
- 164th Airlift Wing (TN ANG) (C-5A) (Memphis IAP, TN)
- 165th Airlift Wing (GA ANG) (C-130H) (Savannah IAP, GA)
- 166th Airlift Wing (DE ANG) (C-130H) (Greater Wilmington AP, DE)
- 167th Airlift Wing (WV ANG) (C-130H) (Martinsburgh AP, WV)
- 172d Airlift Wing (MI ANG) (C-17) (Thompson Fd, Jackson, MI)
- 179th Airlift Wing (OH ANG) (C-130H) (Mansfield-Lahm AP, OH)
- 182d Airlift Wing (IL ANG) (C-130E) (Greater Peoria AP, IL)
- Air National Guard Aerial Refueling
- 101st Air Refueling Wing (ME ANG) (KC-135R) (Bangor IAP, ME)
- 108th Air Refueling Wing (NJ ANG) (KC-135E) (McGuire AFB, NJ)
- 117th Air Refueling Wing (AL ANG) (KC-135R) (Birmingham MAP, AL)
- 121st Air Refueling Wing (OH ANG) (KC-135R) (Rickenbacker ANGB, OH)
- 126th Air Refueling Wing (IL ANG) (KC-135E) (Chicago-O'Hare IAP, IL)
- 134th Air Refueling Wing (TN ANG) (KC-135E) (McGhee-Tyson AP, TN)
- 137th Air Refueling Wing (OK ANG) (KC-135) (Tinker AFB, OK)
- 141st Air Refueling Wing (WA ANG) (KC-135E, C-26B) (Fairchild AFB, WA)
- 151st Air Refueling Wing (UT ANG) (KC-135E) (Salt Lake City IAP, UT)
- 157th Air Refueling Wing (NH ANG) (KC-135R) (Pease AFB, NH)
- 161st Air Refueling Wing (AZ ANG) (KC-135E) (Phoenix-Sky Harbour AP, AZ)
- 171st Air Refueling Wing (PA ANG) (KC-135T) (Greater Pittsburgh IAP, PA)
- 185th Air Refueling Wing (IA ANG) (KC-135R) (Sioux City Gateway AP, IA)
- 186th Air Refueling Wing (MS ANG) (KC-135R, C-26B) (Key Fd, Meridian, MS)
- 190th Air Refueling Wing (KS ANG) (KC-135D/E) (Korbes Fd, Topeka, KS)
- 18th Air Force (Scott AFB, IL)
- Military Sealift Command (MSC) (Washington Navy Yard, DC)
- Sealift Logistics Command Atlantic (SEALOGLANT) (NB Norfolk, VA)
- Sealift Logistics Command Pacific (SEALOGPAC) (NB San Diego, CA)
- Sealift Logistics Command Europe (SEALOGEUR) (Naples, Italy)
- Sealift Logistics Command Central (SEALOGCENT) (Manama, Bahrain)
- Sealift Logistics Command Far East (SEALOGFE) (Sembawang, Singapore)
- Prepositioning Force
- Combat Prepositioning Force
- Afloat Prepositioning Ships Squadron Four (APSRON 4)
- Maritime Prepositioning Force
- Maritime Prepositioning Ship Squadron 1 (MPSRON 1)
- Maritime Prepositioning Ship Squadron 2 (MPSRON 2)
- Maritime Prepositioning Ship Squadron 3 (MPSRON 3)
- Combat Prepositioning Force
- Sealift Force
- Naval Fleet Auxiliary Force
- Military Surface Deployment and Distribution Command (SDDC) (Alexandria, VA
- 143d Sustainment Command (USAR) (Orlando, FL)
- 7th Transportation Brigade (Ft Eustis, VA)
- 32nd Transportation Group (Composite) (USAR) (Tampa, FL)
- 300th Transportation Group (Composite) (USAR) (Butler, PA)
- 336th Transportation Group (Composite) (USAR) (Ft Sheridan, IL)
- 375th Transportation Group (Composite) (USAR) (Mobile, AL)
- 1179th Deployment Support Brigade (USAR) (Ft Hamilton, NY)
- 1190th Deployment Support Brigade (USAR) (Baton Rouge, LA)
- 1394th Deployment Support Brigade (USAR) (Cp Pendleton, CA)
- 1176th Transportation Terminal Brigade (USAR) (Baltimore, MD)
- 1185th Transportation Terminal Brigade (USAR) (Lancaster, PA)
- 1192nd Transportation Terminal Brigade (USAR) (New Orleans, LA)
- 1186th Transportation Terminal Brigade (USAR) (Jacksonville, FL)
- 1189th Transportation Terminal Brigade (USAR) (Charleston, SC)
- 1395th Transportation Terminal Brigade (USAR) (Seattle, WA)
- 1397th Transportation Terminal Brigade (USAR) (Port Hueneme, California)
- 595th Transportation Brigade (Camp Arifjan, Kuwait)[6]
- 596th Transportation Brigade (Military Ocean Terminal Sunny Point, Southport, NC)[6]
- 597th Transportation Brigade (Fort Eustis, Virginia)[6]
- 598th Transportation Brigade (Rotterdam, Netherlands)[6]
- 599th Transportation Brigade (Wheeler Army Airfield, Hawaii)[6]
- 143d Sustainment Command (USAR) (Orlando, FL)
- Air Mobility Command (AMC) (Scott AFB, IL)
See also
References
- ↑ "Functions of the Department of Defense and Its Major Components" (PDF). Defense Technical Information Center.
- ↑ "U.S. Department of Defense Organization Chart". DoD Public Website.
- ↑ First Army Division East
- ↑ First Army Division West
- ↑ http://www.usar.army.mil/arweb/organization/commandstructure/USARC/TNG/80Tng/Commands/94div/News/Pages/20081216.aspx
- 1 2 3 4 5 SDDC Homepage
External links
- US Armed Forces Order of Battle - June 2008
This article is issued from Wikipedia - version of the 11/4/2016. The text is available under the Creative Commons Attribution/Share Alike but additional terms may apply for the media files.
