Trapezoidal rule


In mathematics, and more specifically in numerical analysis, the trapezoidal rule (also known as the trapezoid rule or trapezium rule) is a technique for approximating the definite integral
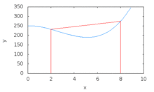
The trapezoidal rule works by approximating the region under the graph of the function as a trapezoid and calculating its area. It follows that
History
A 2016 paper reports that the trapezoid rule was in use in Babylon before 50 BC for integrating the velocity of Jupiter along the ecliptic.[1]
Applicability and alternatives
The trapezoidal rule is one of a family of formulas for numerical integration called Newton–Cotes formulas, of which the midpoint rule is similar to the trapezoid rule. Simpson's rule is another member of the same family, and in general has faster convergence than the trapezoidal rule for functions which are twice continuously differentiable, though not in all specific cases. However for various classes of rougher functions (ones with weaker smoothness conditions), the trapezoidal rule has faster convergence in general than Simpson's rule.[2]
Moreover, the trapezoidal rule tends to become extremely accurate when periodic functions are integrated over their periods, which can be analyzed in various ways.[3][4]
For non-periodic functions, however, methods with unequally spaced points such as Gaussian quadrature and Clenshaw–Curtis quadrature are generally far more accurate; Clenshaw–Curtis quadrature can be viewed as a change of variables to express arbitrary integrals in terms of periodic integrals, at which point the trapezoidal rule can be applied accurately.
Numerical implementation

Uniform grid
For a domain discretized into N equally spaced panels, or N+1 grid points a = x1 < x2 < ... < xN+1 = b, where the grid spacing is
the approximation to the integral becomes
Non-uniform grid
When the grid spacing is non-uniform, one can use the formula
Error analysis
The error of the composite trapezoidal rule is the difference between the value of the integral and the numerical result:
There exists a number ξ between a and b, such that[5]
It follows that if the integrand is concave up (and thus has a positive second derivative), then the error is negative and the trapezoidal rule overestimates the true value. This can also be seen from the geometric picture: the trapezoids include all of the area under the curve and extend over it. Similarly, a concave-down function yields an underestimate because area is unaccounted for under the curve, but none is counted above. If the interval of the integral being approximated includes an inflection point, the error is harder to identify.
In general, three techniques are used in the analysis of error:[6]
An asymptotic error estimate for N → ∞ is given by
Further terms in this error estimate are given by the Euler–Maclaurin summation formula.
It is argued that the speed of convergence of the trapezoidal rule reflects and can be used as a definition of classes of smoothness of the functions.[3]
Periodic functions
The trapezoidal rule often converges very quickly for periodic functions.[4] This can be explained intuitively as:
- When the function is periodic and one integrates over one full period, there are about as many sections of the graph that are concave up as concave down, so the errors cancel.[6]
In the error formula above, f'(a) = f'(b), and only the O(N−3) term remains.
More detailed analysis can be found in.[3][4]
"Rough" functions
For various classes of functions that are not twice-differentiable, the trapezoidal rule has sharper bounds than Simpson's rule.[2]
See also
Notes
- ↑ Mathieu Ossendrijver (Jan 29, 2016). "Ancient Babylonian astronomers calculated Jupiter's position from the area under a time-velocity graph". Science. doi:10.1126/science.aad8085.
- 1 2 (Cruz-Uribe & Neugebauer 2002)
- 1 2 3 (Rahman & Schmeisser 1990)
- 1 2 3 (Weideman 2002)
- ↑ Atkinson (1989, equation (5.1.7))
- 1 2 (Weideman 2002, p. 23, section 2)
- ↑ Atkinson (1989, equation (5.1.9))
- ↑ Atkinson (1989, p. 285)
References
| The Wikibook A-level Mathematics has a page on the topic of: Trapezium Rule |
- Atkinson, Kendall E. (1989), An Introduction to Numerical Analysis (2nd ed.), New York: John Wiley & Sons, ISBN 978-0-471-50023-0.
- Rahman, Qazi I.; Schmeisser, Gerhard (December 1990), "Characterization of the speed of convergence of the trapezoidal rule", Numerische Mathematik, 57 (1): 123–138, doi:10.1007/BF01386402, ISSN 0945-3245
- Burden, Richard L.; J. Douglas Faires (2000), Numerical Analysis (7th ed.), Brooks/Cole, ISBN 0-534-38216-9 Cite uses deprecated parameter
|coauthors=(help). - Weideman, J. A. C. (January 2002), "Numerical Integration of Periodic Functions: A Few Examples", The American Mathematical Monthly, 109 (1): 21–36, doi:10.2307/2695765, JSTOR 2695765
- Cruz-Uribe, D.; Neugebauer, C.J. (2002), "Sharp Error Bounds for the Trapezoidal Rule and Simpson's Rule" (PDF), Journal of Inequalities in Pure and Applied Mathematics, 3 (4) External link in
|journal=(help)
External links
- Hazewinkel, Michiel, ed. (2001), "Trapezium formula", Encyclopedia of Mathematics, Springer, ISBN 978-1-55608-010-4
- Trapezoidal Rule for Numerical Integration
- Notes on the convergence of trapezoidal-rule quadrature