Triangular distribution
|
Probability density function
| |
|
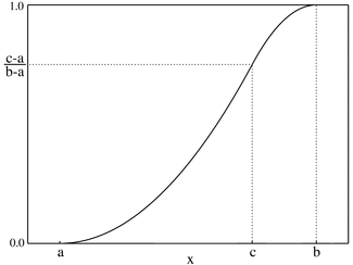
Cumulative distribution function
| |
| Parameters |
|
|---|---|
| Support | |
| CDF | |
| Mean | |
| Median | |
| Mode | |
| Variance | |
| Skewness | |
| Ex. kurtosis | |
| Entropy | |
| MGF | |
| CF | |
In probability theory and statistics, the triangular distribution is a continuous probability distribution with lower limit a, upper limit b and mode c, where a < b and a ≤ c ≤ b.
Special cases
Mode at a bound
The distribution simplifies when c = a or c = b. For example, if a = 0, b = 1 and c = 1, then the PDF and CDF become:
Symmetric triangular distribution
This distribution for a = 0, b = 1 and c = 0.5—the mode (i.e., the peak) is exactly in the middle of the interval—corresponds to the distribution of the mean of two standard uniform variables, i.e., the distribution of X = (X1 + X2)/2, where X1, X2 are two independent random variables with standard uniform distribution in [0, 1].
Distribution of the absolute difference of two standard uniform variables
This distribution for a = 0, b = 1 and c = 0 is distribution of X = |X1 − X2|, where X1, X2 are two independent random variables with standard uniform distribution.
Generating Triangular-distributed random variates
Given a random variate U drawn from the uniform distribution in the interval (0, 1), then the variate
where F(c) = (c-a)/(b-a), has a triangular distribution with parameters a, b and c. This can be obtained from the cumulative distribution function.
Use of the distribution
The triangular distribution is typically used as a subjective description of a population for which there is only limited sample data, and especially in cases where the relationship between variables is known but data is scarce (possibly because of the high cost of collection). It is based on a knowledge of the minimum and maximum and an "inspired guess" [2] as to the modal value. For these reasons, the triangle distribution has been called a "lack of knowledge" distribution.
Business simulations
The triangular distribution is therefore often used in business decision making, particularly in simulations. Generally, when not much is known about the distribution of an outcome, (say, only its smallest and largest values) it is possible to use the uniform distribution. But if the most likely outcome is also known, then the outcome can be simulated by a triangular distribution. See for example under corporate finance.
Project management
The triangular distribution, along with the Beta distribution, is also widely used in project management (as an input into PERT and hence critical path method (CPM)) to model events which take place within an interval defined by a minimum and maximum value.
Audio dithering
The symmetric triangular distribution is commonly used in audio dithering, where it is called TPDF (Triangular Probability Density Function).
See also
- Trapezoidal distribution
- Thomas Simpson
- Three-point estimation
- Five-number summary
- Seven-number summary
- Triangular function
References
External links
- Triangle Distribution, decisionsciences.org
- Triangular Distribution, brighton-webs.co.uk

