Valuation using discounted cash flows
Valuation using discounted cash flows is a method for determining the current value of a company using future cash flows adjusted for time value. The future cash flow set is made up of the cash flows within the determined forecast period and a continuing value that represents the cash flow stream after the forecast period. Discounted Cash Flow valuation was used in industry as early as the 1700s or 1800s, widely discussed in financial economics in the 1960s, and became widely used in U.S. Courts in the 1980s and 1990s.[1]
Basic formula for firm valuation using DCF model
value of firm =
where
- FCFF is the Free Cash Flow to the Firm (i.e. Operating cash flow minus capital expenditures)
- WACC is the Weighted Average Cost of Capital
- t is the time period
- n is the number of time periods
- g is the growth rate
- value of firm is enterprise value
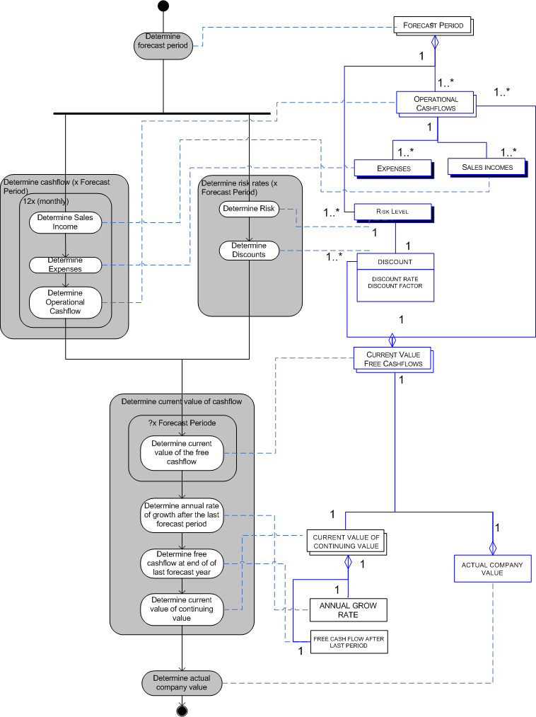
Process Data Diagram
The following diagram shows an overview of the process of company valuation. All activities in this model are explained in more detail in section 3: Using the DCF method.

Using the DCF Method
Determine Forecast Period
The forecast period is the time period for which the individual yearly cash flows are input to the DCF formula. Cash flows after the forecast period can only be represented by a fixed number such as annual growth rates. There are no fixed rules for determining the duration of the forecast period.
Example:
‘MedICT’ is a medical ICT startup that has just finished their business plan. Their goal is to provide medical professionals with software solutions for doing their own bookkeeping. Their only investor is required to wait for 5 years before making an exit. Therefore MedICT is using a forecast period of 5 years.
Determine the yearly Cash Flow
Cash flow
Example: MedICT has chosen to use only operational cash flows in determining their estimated yearly cash flow:
In thousand $
| Year 1 | Year 2 | Year 3 | Year 4 | Year 5 | ||
|---|---|---|---|---|---|---|
| Revenues | +30 | +100 | +160 | +330 | +460 | |
| Personnel | -30 | -80 | -110 | -160 | -200 | |
| Car Lease | -6 | -12 | -12 | -18 | -18 | |
| Marketing | -10 | -10 | -10 | -25 | -30 | |
| IT | -20 | -20 | -20 | -25 | -30 | |
| Cash Flow | -36 | -22 | +8 | +102 | +182 |
Determine Discount Factor / Rate
Determine the appropriate discount rate and discount factor for each year of the forecast period based on the risk level associated with the company and its market.
Example:
MedICT has chosen their discount rates based upon their company maturity.
| Year 1 | Year 2 | Year 3 | Year 4 | Year 5 | ||
|---|---|---|---|---|---|---|
| Risk Group | Seeking Money | Early Startup | Late Start Up | Mature | ||
| Risk Rate | 50 - 100 | 40 – 60 | 30 – 50% | 10- 25% | ||
| Discount Rate | 65% | 55% | 45% | 35% | 25% | |
| Discount Factor | 0.61 | 0.42 | 0.33 | 0.30 | 0.33 | |
Determine Current Value
Calculate the current value of the future cash flows by multiplying each yearly cash flow by the discount factor for the year in question. This is known as the time value of money.
Example:
| Year 1 | Year 2 | Year 3 | Year 4 | Year 5 | ||
|---|---|---|---|---|---|---|
| Cash Flow | -36 | -22 | +8 | +102 | +182 | |
| Discount Factor | 0.61 | 0.42 | 0.33 | 0.30 | 0.33 | |
| Current Value | $ -21.96 | $ -9.24 | $2.64 | $30.6 | $60.1 |
Total current value = 62.14
Determine the Continuing Value
Calculating cash flows after the forecast period is much more difficult as uncertainty, and therefore the risk factor rises with each additional year into the future. The continuing value, or terminal value, is a solution that represents the cash flows after the forecast period.
Example:
MedICT has chosen the perpetuity growth model to calculate the value of cash flows after the forecast period. They estimate that they will grow at about 6% for the rest of these years.
(182*1.06 / (0.25-0.06)) = 1015.34 This value however is a future value that still needs to be discounted to a current value: 1015.34 * 1/(1.25)^5 = 332.72
Determining Equity Value
The value of the equity can be calculated by subtracting any outstanding debts from the total of all discounted cash flows.
Example:
MedICT doesn’t have any debt so it only needs to add up the current value of the continuing value and the current value of all cash flows during the forecast period:
62.14 + 332.72= 394.86 The equity value of MedICT : $394.86
See also
Literature
- Kubr, Marchesi, Ilar, Kienhuis. 1998. Starting Up. Mckinsey & Company
- Pablo Fernandez. 2004. Equivalence of ten different discounted cash flow valuation methods. IESE Research Papers. D549
- Ruback, R. S., 1995, An Introduction to Cash Flow Valuation Methods, Harvard Business School Case # 295-155.
- Keck, T., E. Levengood, and A. Longfield, 1998, "Using Discounted Cash Flow Analysis in an International Setting: A Survey of Issues in Modeling the Cost of Capital", Journal of Applied Corporate Finance, Fall, pp. 82–99.
- Aswath Damodaran 2001 Investment Valuation: Tools and Techniques for Determining the Value of Any Asset . Wiley
- McKinsey & Co., Tim Koller, Marc Goedhart, David Wessels. 2005. Valuation: Measuring and Managing the Value of Companies. John Wiley & Sons.
References
- ↑ Simkovic, Michael (2017). "The Evolution of Valuation in Bankruptcy". American Bankruptcy Law Journal.
External links
- Selected Moments in the History of Discounted Present Value, Prof. Eric Kirzner Rotman School of Management
- Formulating the Imputed Cost of Equity Capital, Federal Reserve Bank of New York. Includes a review of basic valuation models, including DCF and CAPM.