Exponentially modified Gaussian distribution
|
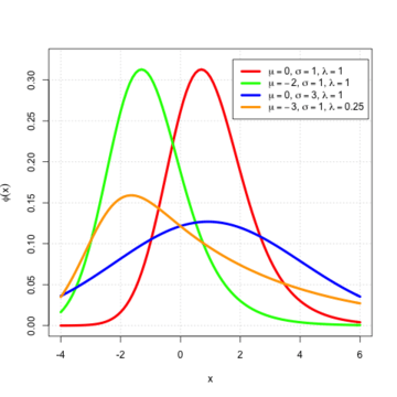
Probability density function
| |
|
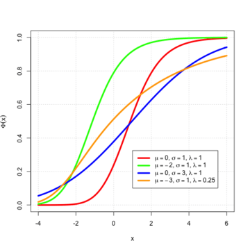
Cumulative distribution function
| |
| Parameters |
μ ∈ R — mean of Gaussian component σ2 > 0 — variance of Gaussian component λ > 0 — rate of exponential component |
|---|---|
| Support | x ∈ R |
| CDF |
, where |
| Mean | |
| Mode |
|
| Variance | |
| Skewness | |
| Ex. kurtosis | |
| MGF | |
| CF | |
In probability theory, an exponentially modified Gaussian (EMG) distribution (exGaussian distribution) describes the sum of independent normal and exponential random variables. An exGaussian random variable Z may be expressed as Z = X + Y, where X and Y are independent, X is Gaussian with mean μ and variance σ2, and Y is exponential of rate λ. It has a characteristic positive skew from the exponential component.
It may also be regarded as a weighted function of a shifted exponential with the weight being a function of the normal distribution.
Definition
The probability density function (pdf) of the exponentially modified normal distribution is[1]
where erfc is the complementary error function defined as
This density function is derived via convolution of the normal and exponential probability density functions.
The density function is a solution of the following differential equation:
Alternative forms for computation
An alternative but equivalent form of the EMG distribution is used for description of peak shape in chromatography.[2] This is as follows
- (1)
where
- is the amplitude of Gaussian,
- is exponent relaxation time.
This function cannot be calculated for some values of parameters (for example, τ=0) because of arithmetic overflow. Alternative, but equivalent form of writing the function was proposed by Delley:[3]
- (2)
where is a scaled complementary error function
In the case of this formula arithmetic overflow is also possible, region of overflow is different from the first formula, except for very small τ.
For small τ it is reasonable to use asymptotic form of the second formula:
- (3)
Decision on formula usage is made on the basis of the parameter :
- for z < 0 computation should be made[2] according to the first formula,
- for 0 ≤ z ≤ 6.71·107 (in the case of double-precision floating-point format) according to the second formula,
- and for z > 6.71·107 according to the third formula.
Mode (position of apex, most probable value) is calculated[2] using derivative of formula 2; inverse of scaled complementary error function erfcxinv() is used for calculation. The apex is always located on the original (unmodified) Gaussian.
Parameter estimation
There are three parameters: the mean of the normal distribution (μ), the standard deviation of the normal distribution (σ) and the exponential decay parameter (τ = 1 / λ). The shape K = τ / σ is also sometimes used to characterise the distribution. Depending on the values of the parameters, the distribution may vary in shape from almost normal to almost exponential.
The parameters of the distribution can be estimated from the sample data with the method of moments as follows:[4][5]
where m is the sample mean, s is the sample standard deviation, and γ1 is the skewness.
Solving these for the parameters gives:
Recommendations
Ratcliff has suggested that there be at least 100 data points in the sample before the parameter estimates should be regarded as reliable.[6] Vincent averaging may be used with smaller samples, as this procedure only modestly distorts the shape of the distribution.[7] These point estimates may be used as initial values that can be refined with more powerful methods, including maximum likelihood.
Confidence intervals
There are currently no published tables available for significance testing with this distribution. The distribution can be simulated by forming the sum of two random variables one drawn from a normal distribution and the other from an exponential.
Skew
The value of the nonparametric skew
of this distribution lies between 0 and 0.31.[8][9] The lower limit is approached when the normal component dominates, and the upper when the exponential component dominates.
Usage
The distribution is used as a theoretical model for the shape of chromatographic peaks.[1][2][10] It has been proposed as a statistical model of intermitotic time in dividing cells.[11][12] It is also used in modelling cluster ion beams.[13] It is commonly used in psychology and other brain sciences in the study of response times.[14][15]
Related distributions
This family of distributions is a special or limiting case of the normal-exponential-gamma distribution. The distribution is a compound probability distribution in which the mean of a normal distribution varies randomly as a shifted exponential distribution.
- Laplace-normal distribution
References
- 1 2 Grushka, Eli (1972). "Characterization of Exponentially Modified Gaussian Peaks in Chromatography". Analytical Chemistry. 44 (11): 1733–1738. doi:10.1021/ac60319a011.
- 1 2 3 4 Kalambet, Y.; Kozmin, Y.; Mikhailova, K.; Nagaev, I.; Tikhonov, P. (2011). "Reconstruction of chromatographic peaks using the exponentially modified Gaussian function". Journal of Chemometrics. 25 (7): 352. doi:10.1002/cem.1343.
- ↑ Delley, R (1985). "Series for the Exponentially Modified Gaussian Peak Shape". Anal. Chem. 57: 388. doi:10.1021/ac00279a094.
- ↑ Dyson, N. A. (1998). Chromatographic Integration Methods. Royal Society of Chemistry, Information Services. p. 27. ISBN 9780854045105. Retrieved 2015-05-15.
- ↑ Olivier J. and Norberg M. M. (2010) Positively skewed data: Revisiting the Box−Cox power transformation. Int. J. Psych. Res. 3 (1) 68−75.
- ↑ Ratcliff R. (1979). Group reaction time distributions and an analysis of distribution statistics. Psych Bull 86, 446−461.
- ↑ Vincent S. B. (1912) The functions of the vibrissae in the behaviour of the white rat. Behaviour Monographs 1, 7−81.
- ↑ Heathcote A. (1996). RTSYS: A DOS application for the analysis of reaction time data. Behavioural Research Methods, Instruments, & Computers 28, 427−445.
- ↑ Ulrich R., Miller J. (1994) Effects of outlier exclusion on reaction time analysis. J. Exp. Psych.: General 123, 34−80.
- ↑ Gladney, HM; Dowden, BF; Swalen, JD (1969). "Computer-Assisted Gas-Liquid Chromatography". Anal. Chem. 41 (7): 883–888. doi:10.1021/ac60276a013.
- ↑ Golubev, A. (2010). "Exponentially modified Gaussian (EMG) relevance to distributions related to cell proliferation and differentiation". Journal of Theoretical Biology. 262 (2): 257–266. doi:10.1016/j.jtbi.2009.10.005. PMID 19825376.
- ↑ Tyson, D. R.; Garbett, S. P.; Frick, P. L.; Quaranta, V. (2012). "Fractional proliferation: A method to deconvolve cell population dynamics from single-cell data". Nature Methods. 9 (9): 923–928. doi:10.1038/nmeth.2138. PMC 3459330
. PMID 22886092. - ↑ Nicolaescu, D.; Takaoka, G. H.; Ishikawa, J. (2006). "Multiparameter characterization of cluster ion beams". Journal of Vacuum Science & Technology B: Microelectronics and Nanometer Structures. 24 (5): 2236. doi:10.1116/1.2335433.
- ↑ Palmer EM and Horowitz Todd S, Torralba A, Wolfe JM (2011) What are the shapes of response time distributions in visual search? J Exp Psychol 37(1) 58–71
- ↑ Rohere D, Wixted JT (1994) An analysis of latency and interresponse time in free recall. Memory & Cognition 22 (5) 511–524

