Estrildid finch
| Estrildid finches | |
|---|---|
![]() | |
| Red-browed finch, Neochmia temporalis | |
| Scientific classification | |
| Kingdom: | Animalia |
| Phylum: | Chordata |
| Class: | Aves |
| Order: | Passeriformes |
| Suborder: | Passeri |
| Family: | Estrildidae Illiger, 1811 |
| Genera | |
|
See text | |
The estrildid finches are small passerine birds of the Old World tropics and Australasia. They can be classified as the family Estrildidae (waxbills, munias and allies), or as a subfamily within the family Passeridae, which strictly defined comprises the Old World sparrows.[1]
They are gregarious and often colonial seed eaters with short, thick, but pointed bills. They are all similar in structure and habits, but vary widely in plumage colours and patterns.
All the estrildids build large, domed nests and lay five to ten white eggs. Many species build roost nests. Some of the fire-finches and pytilias are hosts to the brood-parasitic indigobirds and whydahs, respectively.
Most are sensitive to cold and require warm, usually tropical, habitats, although a few, such as the eastern alpine mannikin, mountain firetail and red-browed finch, and the genus Stagonopleura, have adapted to the cooler climates of southern Australia and the highlands of New Guinea.
The smallest species of the family is the Shelley's oliveback (Nesocharis shelleyi) at a mere 8.3 centimetres (3.3 in), although the lightest species is the black-rumped waxbill (Estrilda troglodytes) at 6 g (0.21 oz). The largest species is the Java sparrow (Padda oryzivora), at 17 cm (6.7 in) and 25 g (0.88 oz).
Species list
- Antpeckers, genus Parmoptila
- Red-fronted antpecker, Parmoptila rubrifrons
- Jameson's antpecker, Parmoptila jamesoni – often included in P. rubrifrons
- Woodhouse's antpecker, Parmoptila woodhousei
- Nigritas, genus Nigrita
- White-breasted nigrita, Nigrita fusconota
- Chestnut-breasted nigrita, Nigrita bicolor
- Pale-fronted nigrita, Nigrita luteifrons
- Grey-headed nigrita, Nigrita canicapilla
- Olivebacks, genus Nesocharis
- White-collared oliveback, Nesocharis ansorgei
- Shelley's oliveback, Nesocharis shelleyi
- Grey-headed oliveback, Nesocharis capistrata
- Pytilias, genus Pytilia
- Orange-winged pytilia, Pytilia afra
- Red-winged pytilia, Pytilia phoenicoptera
- Red-billed pytilia, Pytilia lineata
- Green-winged pytilia, Pytilia melba
- Yellow-winged pytilia, Pytilia hypogrammica
- Crimsonwings, genus Cryptospiza
- Red-faced crimsonwing, Cryptospiza reichenovii
- Abyssinian crimsonwing, Cryptospiza salvadorii
- Dusky crimsonwing, Cryptospiza jacksoni
- Shelley's crimsonwing, Cryptospiza shelleyi
- Seedcrackers, genus Pyrenestes
- Crimson seedcracker, Pyrenestes sanguineus
- Black-bellied seedcracker, Pyrenestes ostrinus
- Lesser seedcracker, Pyrenestes minor
- Bluebills, genus Spermophaga
- Grant's bluebill, Spermophaga poliogenys
- Western bluebill, Spermophaga haematina
- Red-headed bluebill, Spermophaga ruficapilla
- Genus Mandingoa
- Green-backed twinspot, Mandingoa nitidula
- Genus Clytospiza
- Brown twinspot, Clytospiza monteiri
- Genus Hypargos
- Red-throated twinspot, Hypargos niveoguttatus
- Pink-throated twinspot, Hypargos margaritatus
- Genus Euschistospiza
- Dybowski's twinspot, Euschistospiza dybowskii
- Dusky twinspot, Euschistospiza cinereovinacea
- Firefinches, genus Lagonosticta
- Bar-breasted firefinch, Lagonosticta rufopicta
- Brown firefinch, Lagonosticta nitidula
- Red-billed firefinch, Lagonosticta senegala
- Black-bellied firefinch, Lagonosticta rara
- African firefinch, Lagonosticta rubricata
- Landana firefinch, Lagonosticta landanae
- Jameson's firefinch, Lagonosticta rhodopareia
- Mali firefinch, Lagonosticta virata
- Rock firefinch, Lagonosticta sanguinodorsalis
- Black-faced firefinch, Lagonosticta larvata
- Chad firefinch, Lagonosticta umbrinodorsalis
- Cordon-bleus, genus Uraeginthus
- Blue waxbill, Uraeginthus angolensis
- Red-cheeked cordon-bleu, Uraeginthus bengalus
- Blue-capped cordon-bleu, Uraeginthus cyanocephalus
- Purple grenadier, Uraeginthus ianthinogaster
- Violet-eared waxbill, Uraeginthus granatinus
- Genus Coccopygia
- Yellow-bellied waxbill, Coccopygia quartinia
- Swee waxbill, Coccopygia melanotis
- Waxbills, genus Estrilda
- Lavender waxbill, Estrilda caerulescens
- Grey waxbill, Estrilda perreini
- Cinderella waxbill, Estrilda thomensis
- Fawn-breasted waxbill, Estrilda paludicola
- Anambra waxbill, Estrilda poliopareia
- Orange-cheeked waxbill, Estrilda melpoda
- Arabian waxbill, Estrilda rufibarba
- Crimson-rumped waxbill, Estrilda rhodopyga
- Black-rumped waxbill, Estrilda troglodytes
- Common waxbill, Estrilda astrild
- Black-lored waxbill, Estrilda nigriloris
- Black-crowned waxbill, Estrilda nonnula
- Black-headed waxbill, Estrilda atricapilla
- Kandt's waxbill, Estrilda kandti
- Black-faced waxbill, Estrilda erythronotos
- Black-cheeked waxbill, Estrilda charmosyna
Red avadavat, Amandava amandava
- Avadavats, genus Amandava
- Red avadavat, Amandava amandava also known as red munia
- Green avadavat, Amandava formosa
- Orange-breasted waxbill, Amandava subflava
- Quailfinches, genus Ortygospiza
- Black-chinned quailfinch, Ortygospiza gabonensis
- Black-faced quailfinch, Ortygospiza atricollis
- African quailfinch, Ortygospiza fuscocrissa
- Genus Paludipasser
- Locust finch, Paludipasser locustella
- Genus Emblema
- Painted finch, Emblema pictum
- Genus Stagonopleura
- Beautiful firetail, Stagonopleura bella
- Red-eared firetail, Stagonopleura oculata
- Diamond firetail, Stagonopleura guttata
- Genus Oreostruthus
- Mountain firetail, Oreostruthus fuliginosus
- Genus Neochmia
- Red-browed finch, Neochmia temporalis
- Crimson finch, Neochmia phaeton
- Star finch, Neochmia ruficauda
- Plum-headed finch, Neochmia modesta
- Genus Taeniopygia
- Zebra finch, Taeniopygia guttata
- Double-barred finch, Taeniopygia bichenovii
- Genus Poephila
- Masked finch, Poephila personata
- Long-tailed finch, Poephila acuticauda
- Black-throated finch, Poephila cincta
- Parrotfinches, genus Erythrura
- Tawny-breasted parrotfinch, Erythrura hyperythra
- Pin-tailed parrotfinch, Erythrura prasina
- Green-faced parrotfinch, Erythrura viridifacies
- Tricolored parrotfinch, Erythrura tricolor
- Blue-faced parrotfinch, Erythrura trichroa
- Red-eared parrotfinch, Erythrura coloria
- Papuan parrotfinch, Erythrura papuana
- Red-throated parrotfinch, Erythrura psittacea
- Fiji parrotfinch, Erythrura pealii
- Red-headed parrotfinch, Erythrura cyaneovirens
- Royal parrotfinch, Erythrura regia
- Pink-billed parrotfinch, Erythrura kleinschmidti
- Gouldian finch, Erythrura gouldiae
- Genus Euodice
- African silverbill, Euodice cantans
Indian silverbill, Euodice malabarica - Indian silverbill, Euodice malabarica also known as white-throated munia
- African silverbill, Euodice cantans
- Genus Odontospiza
- Grey-headed silverbill, Odontospiza caniceps
- Munias, mannikins and silverbills, genus Lonchura
- Madagascar mannikin, Lonchura nana
- Bronze mannikin, Lonchura cucullata also known as bronze munia
- Black-and-white mannikin, Lonchura bicolor also known as black-and-white munia
- Red-backed mannikin, Lonchura nigriceps also known as brown-backed munia
- Magpie mannikin, Lonchura fringilloides also known as magpie munia
- White-rumped munia, Lonchura striata
- Javan munia, Lonchura leucogastroides
- Dusky munia, Lonchura fuscans
- Black-faced munia, Lonchura molucca
- Black-throated munia, Lonchura kelaarti also known as Jerdon's mannikin
Scaly-breasted munia, Lonchura punctulata - Scaly-breasted munia, Lonchura punctulata also known as nutmeg mannikin or spice finch
- White-bellied munia, Lonchura leucogastra
- Streak-headed munia, Lonchura tristissima
- Chestnut munia, Lonchura atricapilla
- Tricoloured munia, Lonchura malacca
- White-capped munia, Lonchura ferruginosa
- Cream-bellied munia, Lonchura pallidiventer
Tricoloured munia, Lonchura malacca - Five-coloured munia, Lonchura quinticolor
- White-headed munia, Lonchura maja
- Pale-headed munia, Lonchura pallida
- Great-billed mannikin, Lonchura grandis
- Grey-banded mannikin, Lonchura vana
- Grey-crowned mannikin, Lonchura nevermanni
- Hooded mannikin, Lonchura spectabilis
- Hunstein's mannikin, Lonchura hunsteini
- Forbes's mannikin, Lonchura forbesi
- New Hanover mannikin, Lonchura nigerrima
- Yellow-rumped mannikin, Lonchura flaviprymna
- Chestnut-breasted mannikin, Lonchura castaneothorax
Chestnut-breasted mannikin, Lonchura castaneothorax - Black mannikin, Lonchura stygia
- Black-breasted mannikin, Lonchura teerinki
- Western alpine mannikin, Lonchura montana
- Eastern alpine mannikin, Lonchura monticola
- Buff-bellied mannikin, Lonchura melaena
- Java sparrow, Lonchura oryzivora
- Timor sparrow, Lonchura fuscata
- Genus Heteromunia
- Pictorella mannikin, Heteromunia pectoralis
- Cut-throats, genus Amadina
- Cut-throat finch, Amadina fasciata
- Red-headed finch, Amadina erythrocephala
Evolution

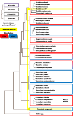
The phylogeography and possible origin of estrildid finches have been studied. The following scheme may be useful to represent a hypothetical origin in India in the last and stronger Himalayas uplift (16.5 million years ago), when the monsoon rains regime was established in India (see figure). The conclusions from this study[2][3] are:
- Estrildids are a monophyletic group with polytomies that may have started evolving by Middle Miocene Epoch (about 16.5 million years ago)
- This proposed timing is coincidental with the Fringillinae finches’ radiation starting time and also with the biggest Himalayan and Tibetan Plateau uplift, triggered by the Indian tectonic plate strongest collision; this established present day southern Asia monsoon regime and other drastic climatic changes, like dryer weather in the Tibetan Plateau and Chinese deserts.
- The estrildid finches form a monophyletic group which includes several polytomies and comprises African, Asian and Australian birds.
- The most ancient evolutive group comprises African (African silverbill), Asian (Indian silverbill) and Australian (diamond firetail); this suggests that the whole Estrildids radiation might have originated around India.[2][4][5]

- The African group Nesocharis is grouped with the African gender Estrilda.
- The Gouldian finch (Erythrura or Chloebia gouldiae) is definitely included within genus Erythrura with the other species.
- The Java sparrow (Padda or Lonchura oryzivora) is a very modified species from genus Lonchura: bigger than the rest of Lonchura species, and a noticeable and quite different head pattern. It is endemic to Java, Bali, and the Bawean Islands, although escapes from captivity can be seen today in other neighboring islands.
- African munias (Spermestes) belong to a genus totally different from Australian and Asian munias.
- The Australian red-browed firetail (Neochmia temporalis), very similar to African common waxbill (Estrilda astrild), is unrelated to it. Their similarities (bill, red brow, etc.) are due to convergent evolution, since their environmental pressures (weather, habitat, feeding) are similar.[2][5]
References
- ↑ Christidis L, Boles WE (2008). Systematics and Taxonomy of Australian Birds. Canberra: CSIRO Publishing. p. 177. ISBN 978-0-643-06511-6.
- 1 2 3 Arnaiz-Villena, A; Ruiz-del-Valle, V.; Gomez-Prieto, P.; Reguera, R.; Parga-Lozano, C; Serrano-Vela, J.I. (2009). "Estrildinae Finches (Aves, Passeriformes) from Africa, South Asia and Australia: a Molecular Phylogeographic Study"(PDF). The Open Ornithology Journal 2: 29-36. (doi:10.2174/1874453200902010029).
- ↑ Arnaiz-Villena, A; Gómez-Prieto P; Ruiz-de-Valle V (2009). "Phylogeography of finches and sparrows". Nova Science Publishers. ISBN 9781607418443.
- ↑ Sibley CG, Monroe BL (1990). Distribution and Taxonomy of Birds of the World. Yale University Press
- 1 2 Arnaiz-Villena, A; Gomez-Prieto, P.; Serna-Ayala; Ruiz-del-Valle, V. (2009). "Origen de los estríldidos".
External links
| Wikimedia Commons has media related to Estrildidae. |
- Estrildidae on Zipcode Zoo
- Estrildidae videos, photos and sounds on the Internet Bird Collection
- Waxbill Finch Society (Specialist waxbill bird society based in the UK)
